Suppr超能文献

熊去氧胆酸通过肠道法尼醇X受体/神经酰胺合酶2轴减轻主动脉瘤和主动脉夹层。

Ursodeoxycholic acid alleviates aortic aneurysm and dissection through the intestinal farnesoid X receptor/ceramide synthase 2 axis.

作者信息

Zhang Zhaofeng, Xie Linfeng, Lin Xinfan, He Jian, Xie Yuling, Li Jiakang, Zhuang Xinghui, Tang Lele, Xie Rumei, Wu Qingsong, Qiu Zhihuang, Chen Liangwan

机构信息

Department of Cardiovascular Surgery, Fujian Medical University Union Hospital, Fuzhou, Fujian, China.

Key Laboratory of Cardio-Thoracic Surgery (Fujian Medical University), Fujian Province University, Fuzhou, Fujian, China.

出版信息

Commun Biol. 2025 Jul 5;8(1):1009. doi: 10.1038/s42003-025-08403-2.

Abstract

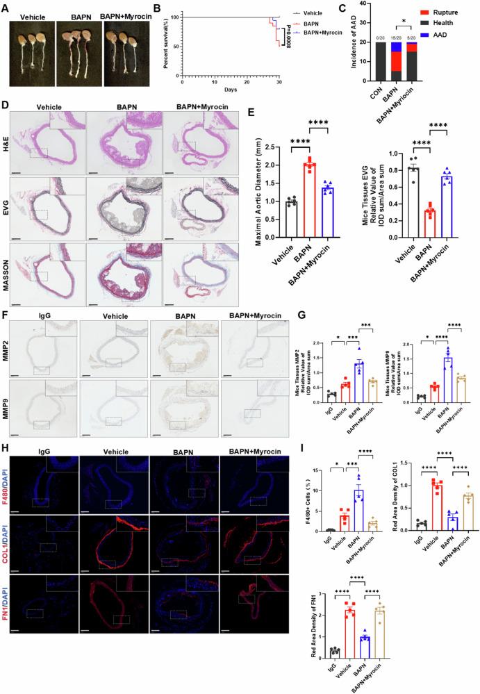
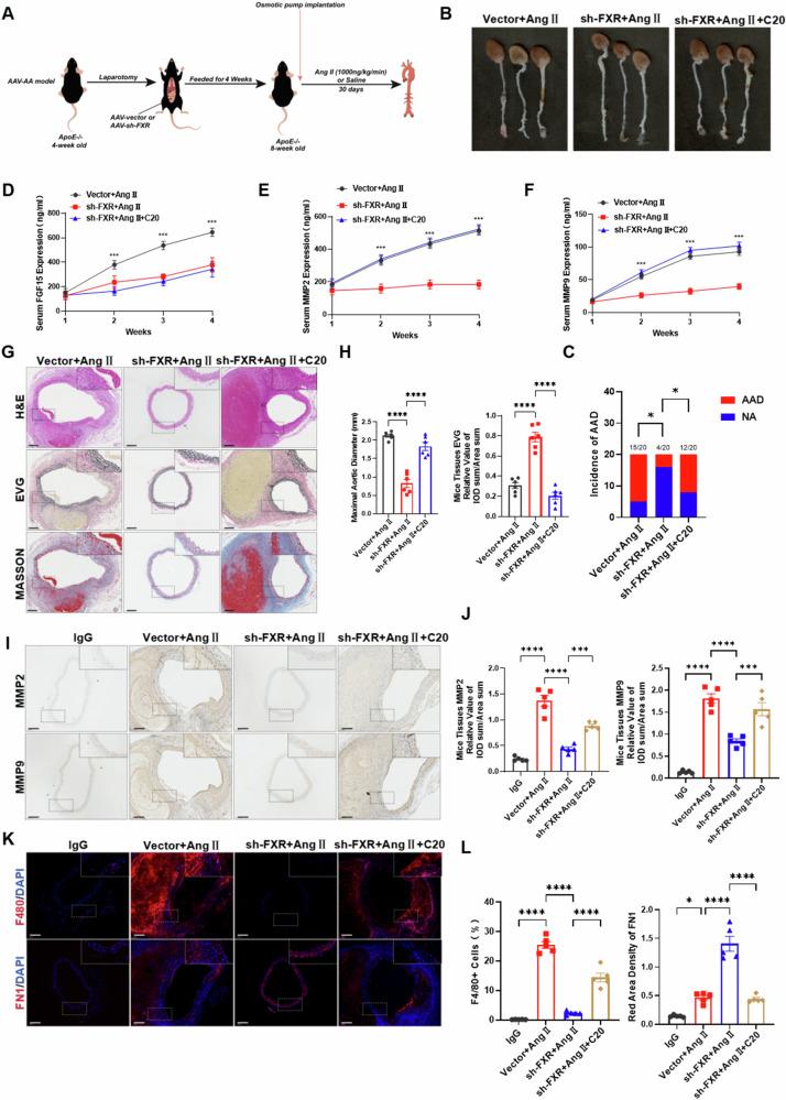
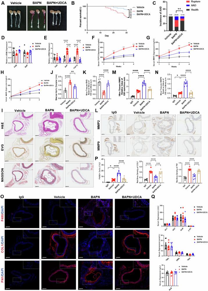
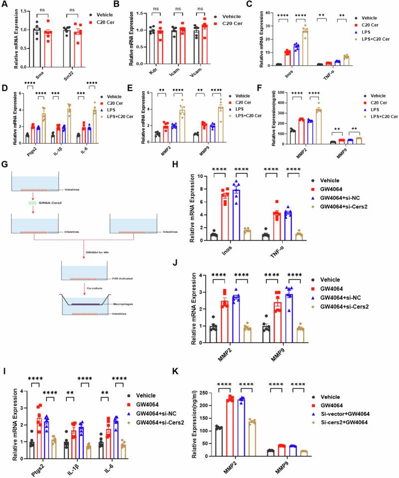
Aortic aneurysm and dissection (AAD) are severe cardiovascular conditions that carry significant risks and currently lack an effective treatment. Ursodeoxycholic acid (UDCA) can delay the onset of various metabolic diseases such as type 2 diabetes and obesity. However, it remains unclear whether UDCA can delay the onset of AAD. We demonstrated pathological activation of the intestinal Farnesoid X receptor (FXR) in both AAD patients and AAD mice. UDCA significantly suppressed intestinal FXR activation. In vivo experiments demonstrated that knockdown of intestinal FXR in mice using adeno-associated virus (AAV) reduced the incidence of AAD, reduced macrophage infiltration, and improved extracellular matrix degradation. In vitro experiments demonstrated that activating intestinal FXR increases the expression of ceramide synthase 2 (Cers2), which participates in the de novo synthesis of ceramides, and promotes the release of C20 ceramide. C20 ceramide promotes extracellular matrix metalloproteinases (MMPs) release from macrophages, leading to extracellular matrix degradation and contributing to AAD development. Our findings highlight the role of UDCA in reducing AAD incidence, revealing the therapeutic potential of the intestinal FXR/Cers2 axis against AAD.

摘要

主动脉瘤和主动脉夹层(AAD)是严重的心血管疾病,具有重大风险,目前缺乏有效的治疗方法。熊去氧胆酸(UDCA)可以延缓2型糖尿病和肥胖症等各种代谢性疾病的发病。然而,UDCA是否能延缓AAD的发病仍不清楚。我们证明了AAD患者和AAD小鼠肠道法尼醇X受体(FXR)的病理激活。UDCA显著抑制肠道FXR的激活。体内实验表明,使用腺相关病毒(AAV)敲除小鼠肠道FXR可降低AAD的发病率,减少巨噬细胞浸润,并改善细胞外基质降解。体外实验表明,激活肠道FXR可增加神经酰胺合酶2(Cers2)的表达,Cers2参与神经酰胺的从头合成,并促进C20神经酰胺的释放。C20神经酰胺促进巨噬细胞释放细胞外基质金属蛋白酶(MMPs),导致细胞外基质降解并促进AAD的发展。我们的研究结果突出了UDCA在降低AAD发病率方面的作用,揭示了肠道FXR/Cers2轴对AAD的治疗潜力。

https://cdn.ncbi.nlm.nih.gov/pmc/blobs/37c1/12228684/6bf414322a11/42003_2025_8403_Fig1_HTML.jpg

文献AI研究员

20分钟写一篇综述,助力文献阅读效率提升50倍。

立即体验

用中文搜PubMed

大模型驱动的PubMed中文搜索引擎

马上搜索

文档翻译

学术文献翻译模型,支持多种主流文档格式。

立即体验