Suppr超能文献

USP44通过EZH2蛋白稳定性促进三阴性乳腺癌的化疗耐药性。

USP44 promotes chemotherapeutic drug resistance of triple negative breast cancer through EZH2 protein stability.

作者信息

Wu Pu, Xiao Wanting, Ni Junjie, Lou Yuming, Xu Chaoyang

机构信息

Central Laboratory, Affiliated Jinhua Hospital, Zhejiang University School of Medicine, Jinhua, China.

Jinhua Key Laboratory of Cancer Nutrition and Metabolism Research, Affiliated Jinhua Hospital, Zhejiang University School of Medicine, Jinhua, Zhejiang, China.

出版信息

Cancer Biol Ther. 2025 Dec;26(1):2529652. doi: 10.1080/15384047.2025.2529652. Epub 2025 Jul 6.

Abstract

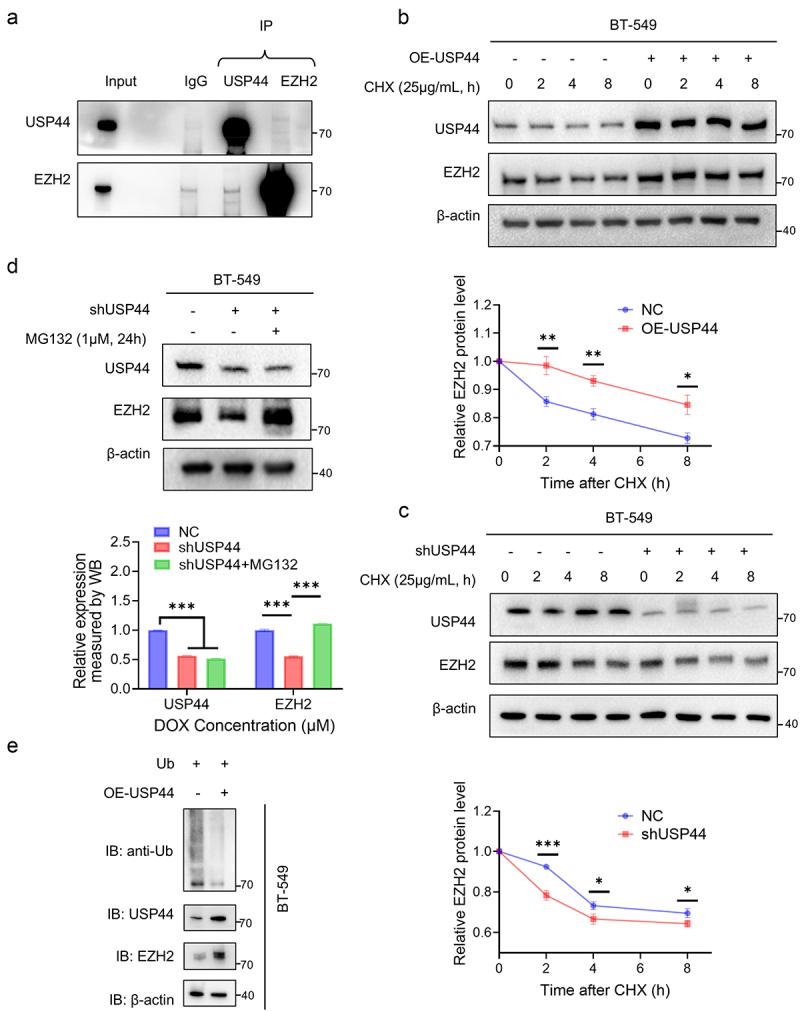
Triple negative breast cancer (TNBC), a highly invasive breast cancer, is one of the leading causes of cancer-related mortality worldwide. Although chemotherapy remains the standard of care for TNBC, the development of chemotherapy resistance significantly limits its clinical efficacy. In this study, we identified the deubiquitinating enzyme USP44 as a contributor to chemoresistance in TNBC and investigated the potential regulatory feedback mechanisms involved. In this experimental study, we investigated the sensitivity of TNBC cells MDA-MB-231 and BT-549 to chemotherapy drugs after overexpression and knockdown of USP44 using CCK-8 reagent kit and flow cytometry analysis, respectively. Western blot was performed to evaluate the expression levels of relevant proteins. In vivo xenograft models were established to examine the effects of USP44 and its downstream targets on chemosensitivity. Co-immunoprecipitation assay and ubiquitination assay were conducted to identify interacting proteins and elucidate the underlying molecular mechanisms. Knockdown of USP44 increased the sensitivity of MDA-MB-231 and BT-549 cells to chemotherapeutic agents, accompanied by elevated levels of Cleaved PARP. In contrast, USP44 overexpression reduced drug sensitivity. Mechanistically, USP44 was found to interact with EZH2, preventing its ubiquitination and subsequent proteasomal degradation. Notably, treatment with GSK126, a specific EZH2 inhibitor, reversed the chemoresistance induced by USP44 overexpression. USP44/EZH2 signaling pathway is one of the key to causing the drug resistance of TNBC, warranting further clinical investigation.

摘要

三阴性乳腺癌(TNBC)是一种侵袭性很强的乳腺癌,是全球癌症相关死亡的主要原因之一。尽管化疗仍是TNBC的标准治疗方法,但化疗耐药性的出现显著限制了其临床疗效。在本研究中,我们确定去泛素化酶USP44是TNBC化疗耐药的一个促成因素,并研究了其中潜在的调节反馈机制。在这项实验研究中,我们分别使用CCK-8试剂试剂盒和流式细胞术分析,研究了USP44过表达和敲低后TNBC细胞MDA-MB-231和BT-549对化疗药物的敏感性。进行蛋白质免疫印迹法以评估相关蛋白的表达水平。建立体内异种移植模型以检查USP44及其下游靶点对化疗敏感性的影响。进行免疫共沉淀试验和泛素化试验以鉴定相互作用蛋白并阐明潜在的分子机制。敲低USP44可增加MDA-MB-231和BT-549细胞对化疗药物的敏感性,同时伴有裂解的PARP水平升高。相反,USP44过表达降低了药物敏感性。从机制上讲,发现USP44与EZH2相互作用,阻止其泛素化及随后的蛋白酶体降解。值得注意的是,用特异性EZH2抑制剂GSK126治疗可逆转USP44过表达诱导的化疗耐药性。USP44/EZH2信号通路是导致TNBC耐药的关键因素之一,值得进一步临床研究。

https://cdn.ncbi.nlm.nih.gov/pmc/blobs/41d8/12233816/a2fe0486ff43/KCBT_A_2529652_F0001_OC.jpg

文献AI研究员

20分钟写一篇综述,助力文献阅读效率提升50倍。

立即体验

用中文搜PubMed

大模型驱动的PubMed中文搜索引擎

马上搜索

文档翻译

学术文献翻译模型,支持多种主流文档格式。

立即体验