Suppr超能文献

CTLA-4和纤连蛋白的过表达以及CD137(4-1BB)的低表达与原发性皮肤黑色素瘤的脑转移有关。通过数字空间分析对局部免疫反应进行分析。

Overexpression of CTLA-4 and fibronectin, and lower expression of CD137 (4-1BB) is associated with brain metastasis of primary skin melanomas. An analysis of local immune response by digital spatial profiling.

作者信息

Najjary Shiva, Amery Nur Al, Huang Mengqi, Vadgama Disha, van Akkooi Alexander C J, Gilhuis H Jacobus, Belcaid Zineb, Mustafa Dana, Kros Johan M

机构信息

Department of Pathology, Erasmus Medical Center, Rotterdam, Netherlands.

Melanoma Institute Australia, Sydney, NSW, Australia.

出版信息

Front Immunol. 2025 Jun 20;16:1578986. doi: 10.3389/fimmu.2025.1578986. eCollection 2025.

Abstract

BACKGROUND

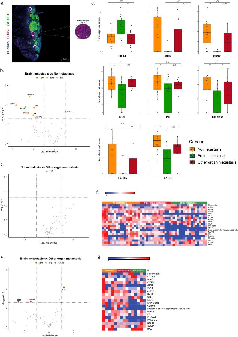
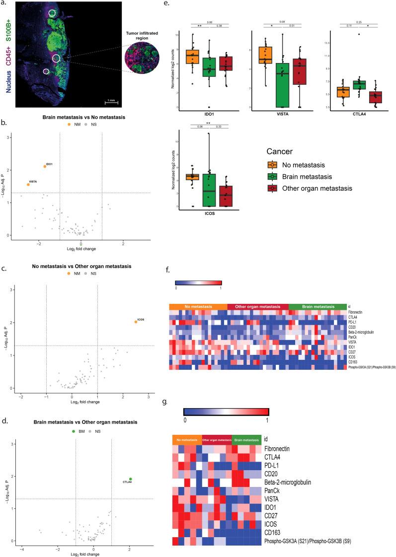
To discover immune response-associated gene expressions related to brain metastases of skin melanomas, we analyzed a group of fifteen primary skin melanomas consisting of five tumors from patients who did not develop systemic metastases (NM); ten from patients with systemic metastasis of which five with (BM), and five without brain involvement (OOM). Regions of interest (ROIs) harboring tumor cells only; immune cells only; or immune cell infiltration in tumor cell regions, were separately analyzed.

METHODS

we profiled the tumor immune microenvironment (TIME) of primary skin melanomas by using a panel of 77 immune response-related oligo-nucleotide targets in the GeoMx Digital Spatial profiler (Nanostring Technologies).

RESULTS

Melanomas from patients who developed brain metastases contained significantly higher levels of (CD45+) immune cells and overexpressed fibronectin and CTLA-4 in all ROIs compared to the melanomas that had metastasized to other sites than the brain (p<0.05). Distant metastases were accompanied by lower expression of CD137 (4-1BB). Downregulation of VISTA, IDO1 and ICOS was associated with melanomas that gave rise to distant metastases including brain.

CONCLUSION

Lower expression of CD137 (4-1BB) is linked with the formation of distant metastases and the expressions of fibronectin and CTLA-4 herald the formation of brain metastasis in particular.

摘要

背景

为了发现与皮肤黑色素瘤脑转移相关的免疫反应相关基因表达,我们分析了一组15例原发性皮肤黑色素瘤,其中5例来自未发生全身转移(NM)的患者;10例来自发生全身转移的患者,其中5例有脑转移(BM),5例无脑部受累(OOM)。分别分析了仅含有肿瘤细胞、仅含有免疫细胞或肿瘤细胞区域中有免疫细胞浸润的感兴趣区域(ROI)。

方法

我们使用GeoMx数字空间分析系统(Nanostring Technologies)中的一组77个免疫反应相关寡核苷酸靶点,对原发性皮肤黑色素瘤的肿瘤免疫微环境(TIME)进行了分析。

结果

与转移至脑以外其他部位的黑色素瘤相比,发生脑转移患者的黑色素瘤在所有ROI中均含有显著更高水平的(CD45 +)免疫细胞,并且纤连蛋白和CTLA-4过表达(p<0.05)。远处转移伴有CD137(4-1BB)表达降低。VISTA、IDO1和ICOS的下调与包括脑转移在内的远处转移黑色素瘤有关。

结论

CD137(4-1BB)的低表达与远处转移的形成有关,而纤连蛋白和CTLA-4的表达尤其预示着脑转移的形成。

https://cdn.ncbi.nlm.nih.gov/pmc/blobs/3715/12226520/d544432a4dfc/fimmu-16-1578986-g001.jpg

文献AI研究员

20分钟写一篇综述,助力文献阅读效率提升50倍。

立即体验

用中文搜PubMed

大模型驱动的PubMed中文搜索引擎

马上搜索

文档翻译

学术文献翻译模型,支持多种主流文档格式。

立即体验