Suppr超能文献

一种通过依赖衰老相关分泌表型(SASP)的人肌管培养建立的用于研究肌肉减少症分子发病机制的体外模型。

An in vitro model to study molecular pathogenesis of sarcopenia established by a SASP-dependent human myotube culture.

作者信息

Ishii Kiyo-Aki, Hashimoto Ryo, Umeda Chikako, Hosoyama Tohru, Watanabe Ken

机构信息

Department of Musculoskeletal Disease, National Center for Geriatrics and Gerontology (NCGG), Obu, Japan.

Department of Biochemistry, Graduate School of Medical Sciences, Nagoya City University, Nagoya, Japan.

出版信息

PLoS One. 2025 Jul 7;20(7):e0326968. doi: 10.1371/journal.pone.0326968. eCollection 2025.

Abstract

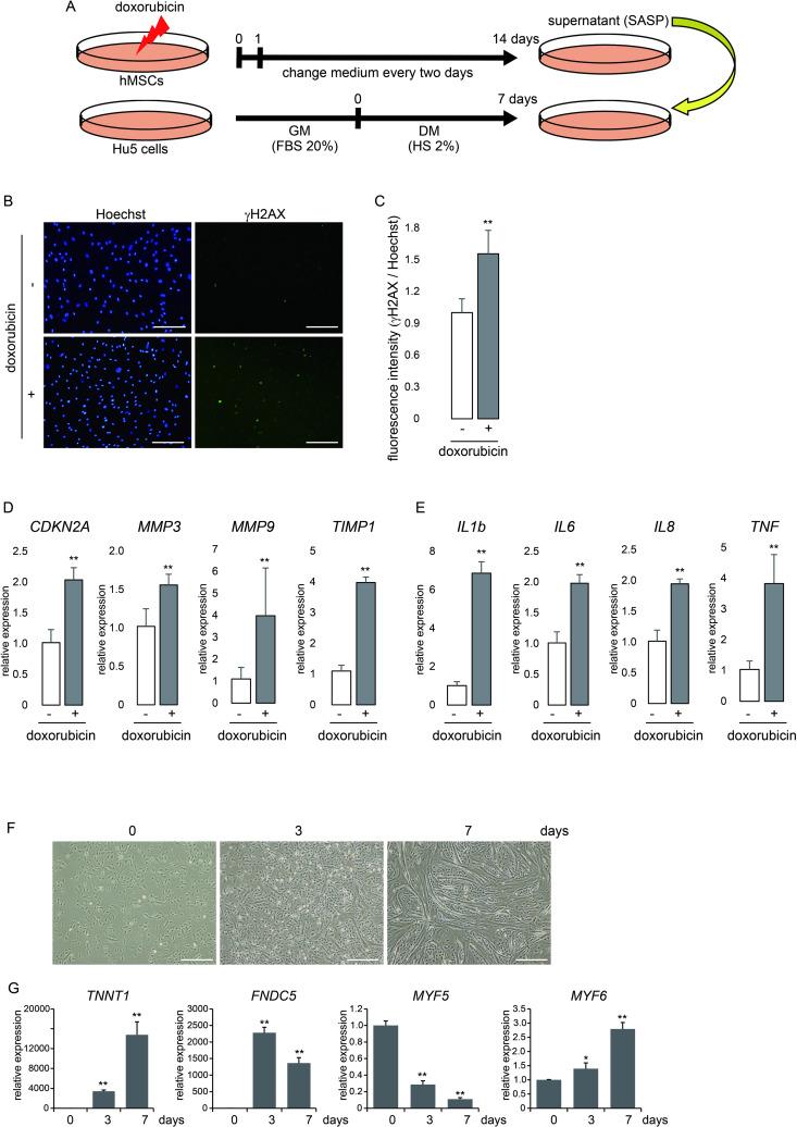
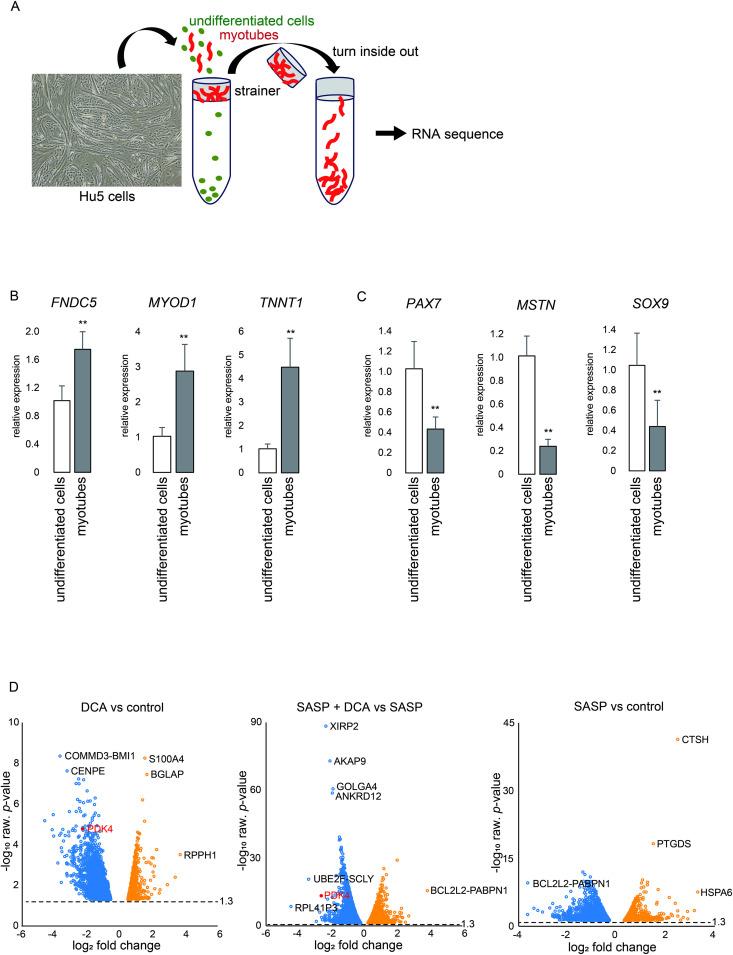
Sarcopenia is a condition that affects one's activities of daily livingand is rapidly increasing with the ages of the global population. However, the basic molecular mechanisms for prevention and treatment are not fully understood. Although rodent model animals have many valuable aspects for studying sarcopenia, some aspects and mechanisms differ from humans, such as immune response, metabolism, stress response, and myofiber composition. This study established a human cell-based in vitro model to elucidate the molecular mechanism by which SASP from senescence-induced human mesenchymal stem cells led to the narrowing of human myotube diameter, suggesting that this model is useful for studying sarcopenia. Gene expression profiling was performed the molecular mechanisms and devel on the model by RNA sequencing to identify genes whose expression was affected by SASP. Among these, the exposure to SASP upregulated PDK4 expression, and a PDK4 inhibitor, DCA, could increase myotube diameter and reverse SASP-mediated narrowing of the diameter. Pathway analyses suggested that SASP affected energy metabolism by activating OXPHOS and promoting the expression of mitochondrial function-related genes and mitochondrial biosynthesis factors. These results provide insights that contribute to developing new treatments for sarcopenia.

摘要

肌肉减少症是一种影响个体日常生活活动的病症,且随着全球人口老龄化而迅速增加。然而,其预防和治疗的基本分子机制尚未完全明确。尽管啮齿类模式动物在研究肌肉减少症方面有许多有价值的地方,但某些方面和机制与人类不同,如免疫反应、新陈代谢、应激反应和肌纤维组成。本研究建立了一种基于人类细胞的体外模型,以阐明衰老诱导的人间充质干细胞分泌的衰老相关分泌表型(SASP)导致人类肌管直径变窄的分子机制,表明该模型对研究肌肉减少症有用。通过RNA测序对该模型进行基因表达谱分析,以鉴定其表达受SASP影响的基因。其中,暴露于SASP会上调丙酮酸脱氢酶激酶4(PDK4)的表达,而一种PDK4抑制剂二氯乙酸(DCA)可增加肌管直径并逆转SASP介导的直径变窄。通路分析表明,SASP通过激活氧化磷酸化并促进线粒体功能相关基因和线粒体生物合成因子的表达来影响能量代谢。这些结果为开发治疗肌肉减少症的新疗法提供了思路。

https://cdn.ncbi.nlm.nih.gov/pmc/blobs/72cf/12233260/770d8903cb10/pone.0326968.g001.jpg

文献AI研究员

20分钟写一篇综述,助力文献阅读效率提升50倍。

立即体验

用中文搜PubMed

大模型驱动的PubMed中文搜索引擎

马上搜索

文档翻译

学术文献翻译模型,支持多种主流文档格式。

立即体验