Suppr超能文献

单细胞转录组学和m6A甲基化分析揭示脓毒症中血小板介导的免疫调节机制。

Single-cell transcriptomic and m6A methylation analyses reveal platelet-mediated immune regulatory mechanisms in sepsis.

作者信息

Qian Weiwei, Liu Yuanyuan, Zhao Xinyang, Dong Yuxin, Zhou Jian, Shou Songtao

机构信息

Department of Emergency Medicine, Tianjin Medical University General Hospital, Tianjin, China.

Department of Immunology, International Cancer Center, Shenzhen University Health Science Center, Tianjin, China.

出版信息

Front Immunol. 2025 Jun 23;16:1607732. doi: 10.3389/fimmu.2025.1607732. eCollection 2025.

Abstract

OBJECTIVE

Sepsis is a systemic inflammatory response syndrome triggered by infection, characterized by high clinical heterogeneity and complex immunopathological mechanisms. Immune dysregulation plays a central role in its progression. This study aims to investigate the compositional changes of immune cells, characteristics of intercellular communication, and potential regulatory mechanisms of N⁶-methyladenosine (mA) modification in sepsis, with a particular focus on the functional remodeling of platelets.

METHODS

This study integrated single-cell RNA sequencing data (GSE167363 dataset) from sepsis patients with mA methylation sequencing data of peripheral blood mononuclear cells (PBMCs). Through systematic analysis, we compared the differences in immune cell composition, developmental trajectories, intercellular communication, and mA modifications among healthy controls, survivors, and non-survivors, and further screened for key mA-regulated target genes.

RESULTS

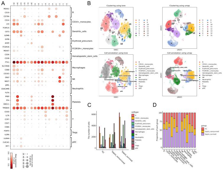
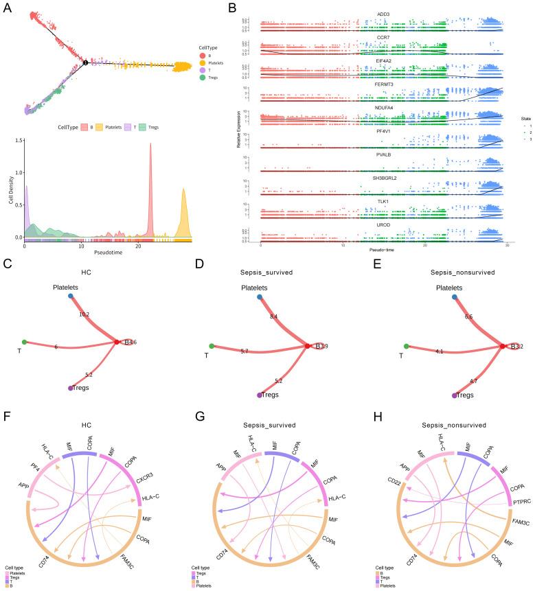
The analysis revealed that platelets gradually accumulated during the progression of sepsis, while B cells, T cells, and regulatory T cells (Tregs) exhibited a trend toward platelet-like phenotypic remodeling. Cell-cell communication analysis showed a marked decline in communication strength among immune cells as the disease worsened, particularly a significant weakening of the APP-CD74 signaling pathway between platelets and B cells, indicating impaired immune network synergy. m⁶A methylation sequencing revealed distinct remodeling of m⁶A peaks and dysregulation of related regulatory factors in non-survivors. Further integrative analysis identified RPA1 as a key m⁶A-regulated target gene, whose expression was closely associated with APP and co-regulated by multiple mA-modifying factors.

CONCLUSION

This study reveals disruptions in immune cell interactions and an mA-dependent mechanism of platelet functional remodeling during sepsis progression. The identification of the key target gene RPA1 offers new insights into the immunopathological mechanisms of sepsis and lays a theoretical foundation for future precision interventions and therapeutic strategies.

摘要

目的

脓毒症是一种由感染引发的全身炎症反应综合征,具有高度的临床异质性和复杂的免疫病理机制。免疫失调在其进展过程中起核心作用。本研究旨在探讨脓毒症中免疫细胞的组成变化、细胞间通讯特征以及N⁶-甲基腺苷(m⁶A)修饰的潜在调控机制,特别关注血小板的功能重塑。

方法

本研究整合了脓毒症患者的单细胞RNA测序数据(GSE167363数据集)和外周血单个核细胞(PBMCs)的m⁶A甲基化测序数据。通过系统分析,我们比较了健康对照、幸存者和非幸存者之间免疫细胞组成、发育轨迹、细胞间通讯和m⁶A修饰的差异,并进一步筛选出关键的m⁶A调控靶基因。

结果

分析显示,在脓毒症进展过程中血小板逐渐积累,而B细胞、T细胞和调节性T细胞(Tregs)呈现出向血小板样表型重塑的趋势。细胞间通讯分析表明,随着疾病恶化,免疫细胞间的通讯强度显著下降,尤其是血小板与B细胞之间的APP-CD74信号通路明显减弱,表明免疫网络协同作用受损。m⁶A甲基化测序揭示了非幸存者中m⁶A峰的明显重塑和相关调控因子的失调。进一步的综合分析确定RPA1为关键的m⁶A调控靶基因,其表达与APP密切相关,并受多种m⁶A修饰因子共同调控。

结论

本研究揭示了脓毒症进展过程中免疫细胞相互作用的破坏以及血小板功能重塑的m⁶A依赖机制。关键靶基因RPA1的鉴定为脓毒症的免疫病理机制提供了新的见解,并为未来的精准干预和治疗策略奠定了理论基础。

https://cdn.ncbi.nlm.nih.gov/pmc/blobs/3aef/12230005/785a741f3484/fimmu-16-1607732-g001.jpg

文献AI研究员

20分钟写一篇综述,助力文献阅读效率提升50倍。

立即体验

用中文搜PubMed

大模型驱动的PubMed中文搜索引擎

马上搜索

文档翻译

学术文献翻译模型,支持多种主流文档格式。

立即体验