Suppr超能文献

肿瘤分泌的RGS17通过影响PI3K/AKT途径介导的葡萄糖代谢来损害肺腺癌中CD8 + T细胞的功能。

Tumor-secreted RGS17 impairs CD8 + T cell function in lung adenocarcinoma through affecting glucose metabolism mediated by PI3K/AKT pathway.

作者信息

Lou Ming, Tong Ji-Chun, Wu Qi-Yong, Zhu Zheng, Mao Xiao-Liang, Lu Jia-Wei

机构信息

Department of Thoracic Surgery, The Second People's Hospital of Changzhou, The Third Affiliated Hospital of Nanjing Medical University, NO. 68 Ge Hu Middle Road Wujin District, Changzhou, 213003, Jiangsu, China.

出版信息

Discov Oncol. 2025 Jul 8;16(1):1281. doi: 10.1007/s12672-025-02850-3.

Abstract

BACKGROUND

The tumor immune microenvironment (TIME) and its impact on the prognoses and treatment of lung adenocarcinoma (LUAD) represent a major focus of research in this field. The present study primarily elucidates the role of RGS17 in TIME of LUAD.

METHODS

A comprehensive array of analytical methods was employed to assess the gene expression levels, including RT-qPCR, Western blots assay and Immunohistochemistry. The assessment of cell apoptosis and viability was conducted through the utilization of Flow cytometry, Colony formation, or CCK-8 assays. To comprehensively evaluate glycolysis, the glucose consumption, lactate production and extracellular acidification rate (ECAR) were detected.

RESULTS

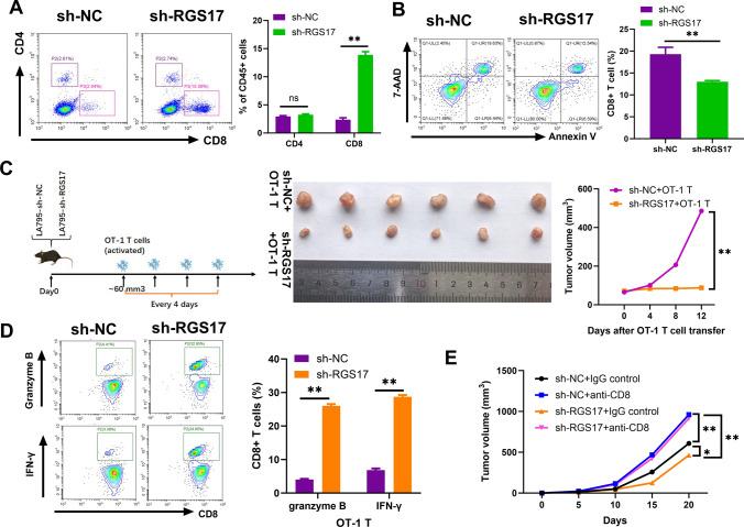
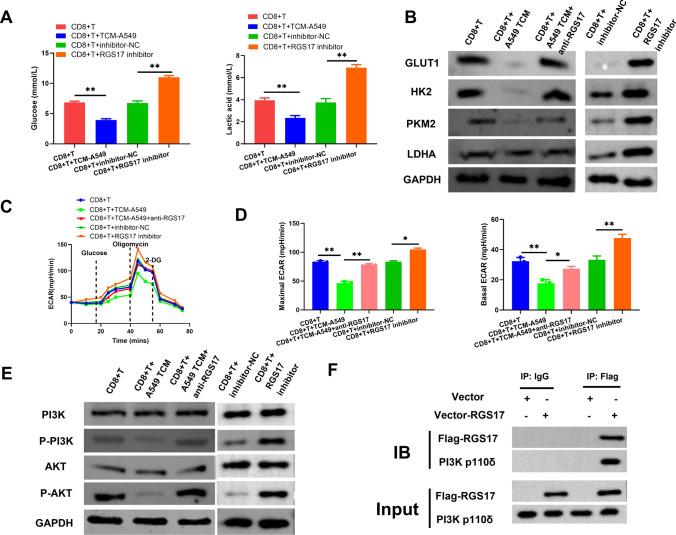
RGS17 was highly expressed in LUAD patients, which predicted adverse prognosis of LUAD patients. Functionally, RGS17 promoted LUAD tumor growth by hindering the anti-tumor immune response. Specifically, knockdown of RGS17 in tumor cells was observed to result in increased CD8 + T cell infiltration into the tumors, thereby impeding LUAD tumor growth. Furthermore, tumor-secreted RGS17 impeded CD8 + T cell function by reducing IFN-γ and Granzyme B secretion, thus impeding the anti-tumor immune response. Mechanically, RGS17 impeded glycolysis in CD8 + T cells by regulating the PI3K/AKT pathway.

CONCLUSION

Tumor-secreted RGS17 impairs CD8 + T cell cytotoxicity in LUAD through impeding glycolysis mediated by PI3K/AKT pathway, thereby promoting tumor growth.

摘要

背景

肿瘤免疫微环境(TIME)及其对肺腺癌(LUAD)预后和治疗的影响是该领域研究的主要焦点。本研究主要阐明RGS17在LUAD的TIME中的作用。

方法

采用一系列综合分析方法评估基因表达水平,包括逆转录定量聚合酶链反应(RT-qPCR)、蛋白质免疫印迹分析和免疫组织化学。通过流式细胞术、集落形成或CCK-8检测法评估细胞凋亡和活力。为全面评估糖酵解,检测葡萄糖消耗、乳酸生成和细胞外酸化率(ECAR)。

结果

RGS17在LUAD患者中高表达,这预示着LUAD患者的不良预后。在功能上,RGS17通过阻碍抗肿瘤免疫反应促进LUAD肿瘤生长。具体而言,观察到肿瘤细胞中RGS17的敲低导致肿瘤内CD8+T细胞浸润增加,从而抑制LUAD肿瘤生长。此外,肿瘤分泌的RGS17通过减少干扰素-γ(IFN-γ)和颗粒酶B的分泌来阻碍CD8+T细胞功能,从而阻碍抗肿瘤免疫反应。在机制上,RGS17通过调节磷脂酰肌醇-3激酶(PI3K)/蛋白激酶B(AKT)途径阻碍CD8+T细胞中的糖酵解。

结论

肿瘤分泌的RGS17通过阻碍PI3K/AKT途径介导的糖酵解损害LUAD中CD8+T细胞的细胞毒性,从而促进肿瘤生长。

https://cdn.ncbi.nlm.nih.gov/pmc/blobs/b34c/12238686/b629e3ab56fb/12672_2025_2850_Fig1_HTML.jpg

文献AI研究员

20分钟写一篇综述,助力文献阅读效率提升50倍。

立即体验

用中文搜PubMed

大模型驱动的PubMed中文搜索引擎

马上搜索

文档翻译

学术文献翻译模型,支持多种主流文档格式。

立即体验