Suppr超能文献

ATP1A1驱动的牙髓干细胞与内皮细胞之间的细胞间接触增强血管生成活性。

ATP1A1-Driven Intercellular Contact Between Dental Pulp Stem Cell and Endothelial Cell Enhances Vasculogenic Activity.

作者信息

Zhu Mingqi, Jiang Shan, Zhang Chengfei, Wu Buling, Zou Ting

机构信息

Nanfang Hospital, Southern Medical University, Guangzhou, China; School of Stomatology, Southern Medical University, Guangzhou, China.

Shenzhen Clinical College of Stomatology, Southern Medical University, Shenzhen, China; Shenzhen Stomatology Hospital (Pingshan) of Southern Medical University, Shenzhen, China.

出版信息

Int Dent J. 2025 Jul 7;75(5):100870. doi: 10.1016/j.identj.2025.100870.

Abstract

AIM

The interaction between dental pulp stem cells (DPSCs) and vascular endothelial cells (ECs) is crucial to the speedy establishment of functional blood circulation within the transplanted pulp tissue. It is a complex process involving direct cell contact and paracrine signalling. The transmembrane domains of α1-Na/K-ATPase (ATP1A1) have been shown to influence tumour angiogenesis. Its role in regulating DPSCs/ECs interaction in vascular formation remains unknown. This study aimed to explore ATP1A1 on DPSCs/ECs communication, vascular network formation, and underlying mechanisms.

METHODS

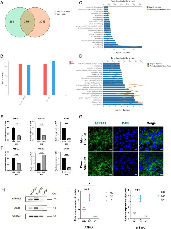
The formation of vessel structures within different culture systems was examined. The expression of pericyte-like markers and Na/K-ATPase-related genes and proteins were systematically analysed. Immunofluorescence staining was performed to examine the localisation of ATP1A1. Total and phosphorylated proteins were evaluated to identify and explore the signalling pathways activated under cocultured conditions. Downstream signalling was also investigated after the inhibition of ATP1A1.

RESULTS

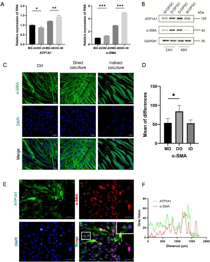
Direct coculture accelerated vessel network formation and prolonged its stability compared to indirect systems. ATP1A1 expression and SMC-specific marker (α-SMA) levels significantly increased in direct coculture systems, with nuclear α-SMA localisation and ATP1A1 enrichment at cell-contact sites. Protein assay revealed activated Src/AKT pathways and upregulated FGF-2/activin A secretion in coculture supernatants. ATP1A1 inhibition reduced α-SMA expression, impairing SMC differentiation.

CONCLUSION

Direct DPSCs-HUVECs contact stabilises vessel networks via ATP1A1-mediated Src/AKT activation, driving FGF-2/activin A secretion and initiating SMC differentiation. This highlights that ATP1A1 may be critical for pericyte-like transition and vascular microenvironment optimisation in pulp angiogenesis.

CLINICAL SIGNIFICANCE

This research informed strategies aimed at pulp tissue regeneration. The findings hold significant implications for enabling the biological restoration of tooth vitality and function in the field of clinical regenerative treatment.

摘要

目的

牙髓干细胞(DPSCs)与血管内皮细胞(ECs)之间的相互作用对于移植牙髓组织内功能性血液循环的快速建立至关重要。这是一个涉及直接细胞接触和旁分泌信号传导的复杂过程。α1-Na/K-ATP酶(ATP1A1)的跨膜结构域已被证明会影响肿瘤血管生成。其在调节血管形成中DPSCs/ECs相互作用的作用尚不清楚。本研究旨在探讨ATP1A1在DPSCs/ECs通讯、血管网络形成及潜在机制方面的作用。

方法

检测不同培养系统中血管结构的形成。系统分析周细胞样标志物以及Na/K-ATP酶相关基因和蛋白质的表达。进行免疫荧光染色以检测ATP1A1的定位。评估总蛋白和磷酸化蛋白,以鉴定和探索共培养条件下激活的信号通路。在抑制ATP1A1后,还研究了下游信号传导。

结果

与间接系统相比,直接共培养加速了血管网络的形成并延长了其稳定性。在直接共培养系统中,ATP1A1表达和SMC特异性标志物(α-SMA)水平显著增加,细胞核α-SMA定位以及ATP1A1在细胞接触部位富集。蛋白质分析显示共培养上清液中Src/AKT通路激活以及FGF-2/激活素A分泌上调。ATP1A1抑制降低了α-SMA表达, 损害了SMC分化。

结论

直接的DPSCs-人脐静脉内皮细胞(HUVECs)接触通过ATP1A1介导的Src/AKT激活稳定血管网络,驱动FGF-2/激活素A分泌并启动SMC分化。这突出表明ATP1A1可能对牙髓血管生成中周细胞样转变和血管微环境优化至关重要。

临床意义

本研究为牙髓组织再生策略提供了依据。这些发现对于在临床再生治疗领域实现牙齿活力和功能的生物学恢复具有重要意义。

https://cdn.ncbi.nlm.nih.gov/pmc/blobs/c0ce/12260422/c0f4187d43e1/gr1.jpg

文献AI研究员

20分钟写一篇综述,助力文献阅读效率提升50倍。

立即体验

用中文搜PubMed

大模型驱动的PubMed中文搜索引擎

马上搜索

文档翻译

学术文献翻译模型,支持多种主流文档格式。

立即体验