Suppr超能文献

解析控制产后血管生长和比例的设计原则。

Resolving the design principles that control post-natal vascular growth and scaling.

作者信息

Pi Danielle, Braun Jonas, Dutta Sayantan, Patra Debabrata, Bougaran Pauline, Mompeón Ana, Ma Feiyang, Stock Stuart R, Choi Sharon, García-Ortega Lourdes, Pratama Muhammad Yogi, Pichardo Diomarys, Ramkhelawon Bhama, Benedito Rui, Bautch Victoria L, Ornitz David M, Goyal Yogesh, Iruela-Arispe M Luisa

机构信息

Department of Cell and Developmental Biology, Feinberg School of Medicine, Northwestern University, Chicago, IL, US.

Department of Cell and Developmental Biology, Feinberg School of Medicine, Northwestern University, Chicago, IL, US; Center for Synthetic Biology, Northwestern University, Chicago, IL, USA.

出版信息

Cell Syst. 2025 Jul 16;16(7):101324. doi: 10.1016/j.cels.2025.101324. Epub 2025 Jul 7.

Abstract

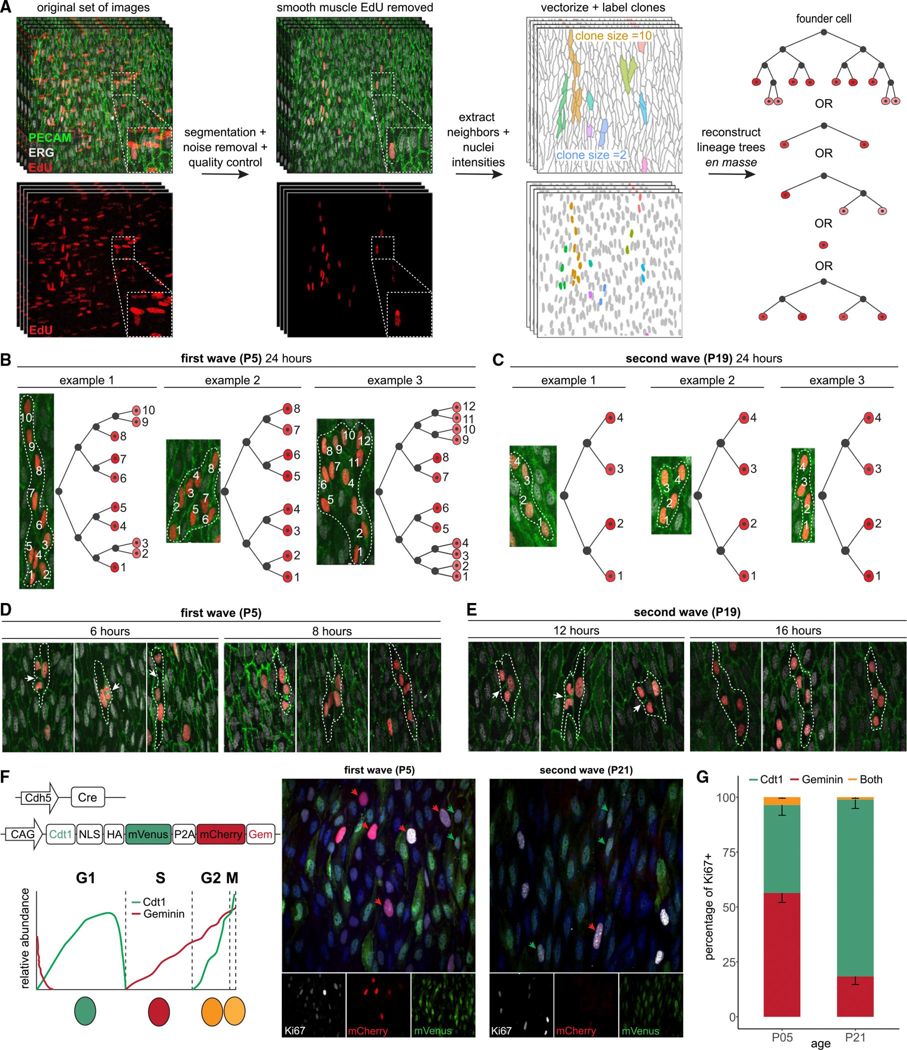
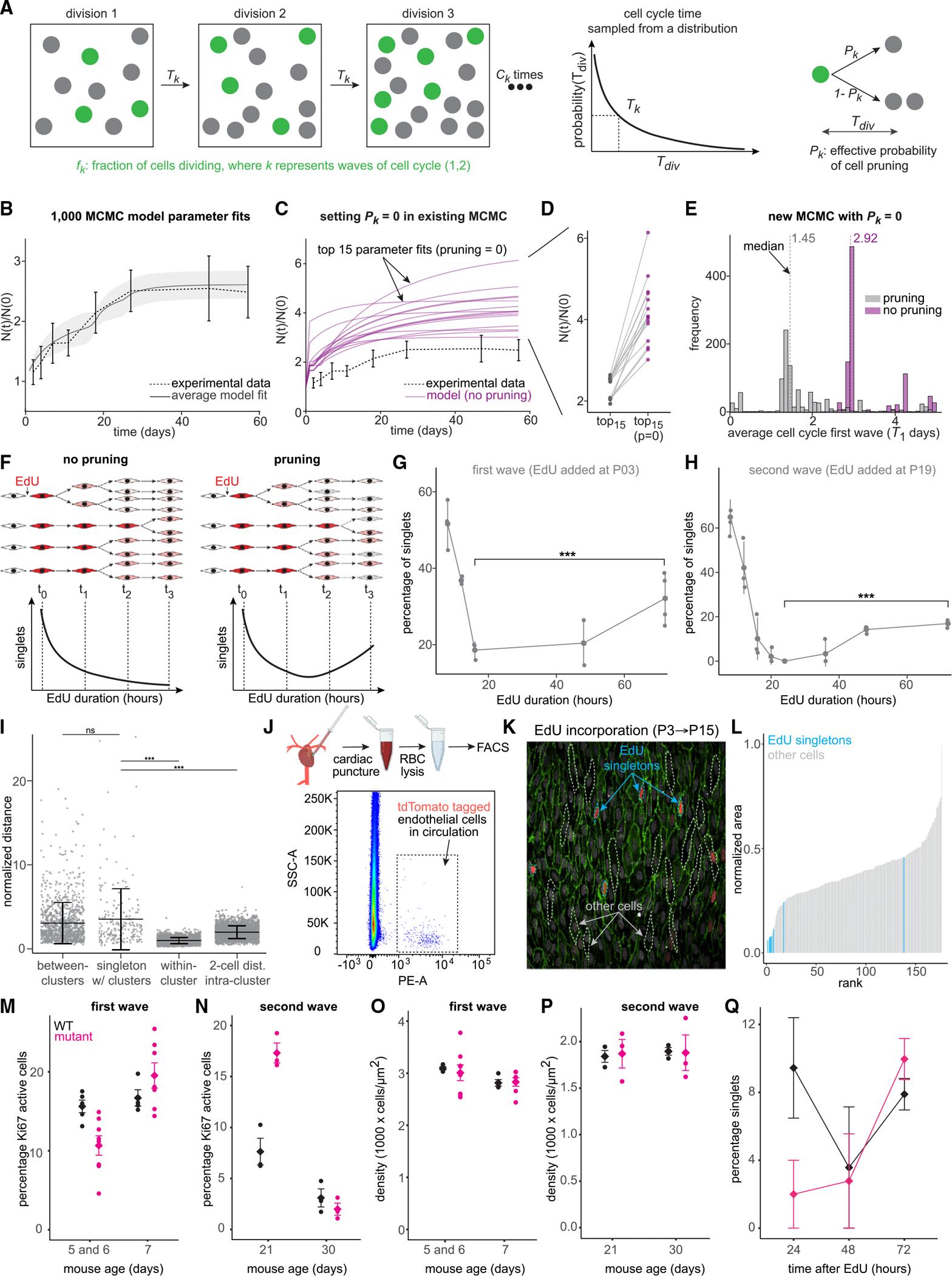
After birth, tissues grow until they reach adult size, with each organ exhibiting unique cellular dynamics, growth patterns, and stem or non-stem cell sources. Using multiscale experimental and computational approaches, we found that aortic enlargement follows distinct growth principles, scaling with the vertebral column. Expansion proceeds via two temporally coordinated, spatially stochastic waves of proliferation aligned with blood flow, each with unique cell-cycle kinetics, with the first wave featuring cycles as short as 6 h. Single-cell RNA sequencing revealed increased fatty acid metabolism accompanying cell enlargement. Mathematical modeling and experiments showed that endothelial cell extrusion is essential for maintaining homeostatic aortic size as it adjusts for proliferation excess. Using a genetic model of achondroplasia, we mechanistically demonstrated that the aorta preserves proper scaling by increasing cell extrusion while keeping proliferation rates intact. These findings provide a blueprint of the principles orchestrating aortic growth, which relies entirely on the proliferation of resident differentiated cells. A record of this paper's transparent peer review process is included in the supplemental information.

摘要

出生后,组织不断生长直至达到成年大小,每个器官都表现出独特的细胞动态、生长模式以及干细胞或非干细胞来源。通过多尺度实验和计算方法,我们发现主动脉扩张遵循独特的生长原则,与脊柱成比例增长。扩张通过两个在时间上协调、在空间上随机的增殖波进行,这两个增殖波与血流方向一致,每个增殖波都有独特的细胞周期动力学,第一个波的细胞周期短至6小时。单细胞RNA测序显示,随着细胞增大,脂肪酸代谢增加。数学建模和实验表明,内皮细胞挤出对于维持主动脉的稳态大小至关重要,因为它可调节过度增殖。利用软骨发育不全的遗传模型,我们从机制上证明,主动脉通过增加细胞挤出同时保持增殖速率不变来维持适当的比例。这些发现提供了协调主动脉生长的原则蓝图,主动脉生长完全依赖于驻留分化细胞的增殖。本文透明的同行评审过程记录包含在补充信息中。

https://cdn.ncbi.nlm.nih.gov/pmc/blobs/2823/12332847/18c7350e7188/nihms-2090360-f0001.jpg

文献AI研究员

20分钟写一篇综述,助力文献阅读效率提升50倍。

立即体验

用中文搜PubMed

大模型驱动的PubMed中文搜索引擎

马上搜索

文档翻译

学术文献翻译模型,支持多种主流文档格式。

立即体验