Suppr超能文献

人类神经干细胞模型中皮质疾病的早期发育起源

Early developmental origins of cortical disorders modeled in human neural stem cells.

作者信息

Mato-Blanco Xoel, Kim Suel-Kee, Jourdon Alexandre, Ma Shaojie, Choi Sang-Hun, Giani Alice M, Paredes Miguel I, Tebbenkamp Andrew T N, Liu Fuchen, Duque Alvaro, Vaccarino Flora M, Sestan Nenad, Colantuoni Carlo, Rakic Pasko, Santpere Gabriel, Micali Nicola

机构信息

Hospital del Mar Research Institute, Parc de Recerca Biomèdica de Barcelona (PRBB), Barcelona, Catalonia, Spain.

Department of Neuroscience, Yale School of Medicine, New Haven, CT, USA.

出版信息

Nat Commun. 2025 Jul 9;16(1):6347. doi: 10.1038/s41467-025-61316-w.

Abstract

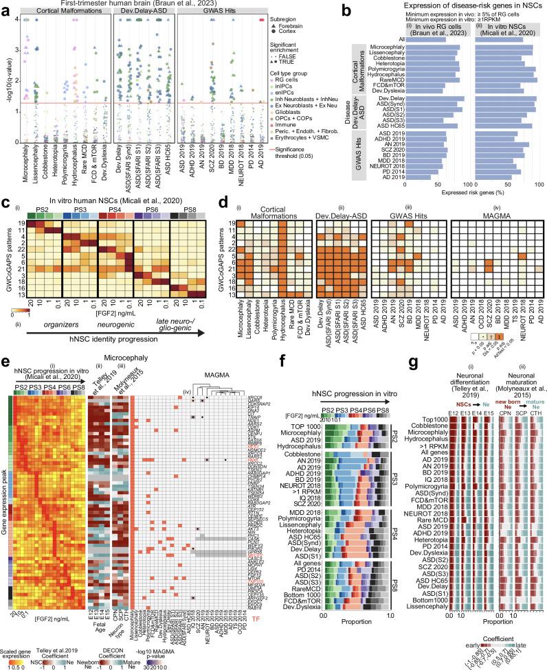
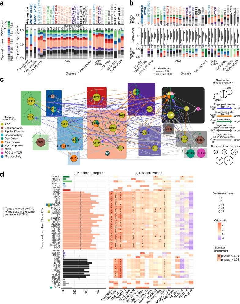
The implications of the early phases of human telencephalic development, involving neural stem cells (NSCs), in the etiology of cortical disorders remain elusive. Here, we explore the expression dynamics of cortical and neuropsychiatric disorder-associated genes in datasets generated from human NSCs across telencephalic fate transitions in vitro and in vivo. We identify risk genes expressed in brain organizers and sequential gene regulatory networks throughout corticogenesis, revealing disease-specific critical phases when NSCs may be more vulnerable to gene dysfunction and converging signaling across multiple diseases. Further, we simulate the impact of risk transcription factor (TF) depletions on neural cell trajectories traversing human corticogenesis and observe a spatiotemporal-dependent effect for each perturbation. Finally, single-cell transcriptomics of autism-affected patient-derived NSCs in vitro reveals recurrent expression alteration of TFs orchestrating brain patterning and NSC lineage commitment. This work opens perspectives to explore human brain dysfunction at early phases of development.

摘要

人类端脑发育早期阶段涉及神经干细胞(NSCs),其在皮质疾病病因学中的影响仍不明确。在此,我们在体外和体内人类神经干细胞跨端脑命运转变产生的数据集中,探索皮质和神经精神疾病相关基因的表达动态。我们确定了在脑组织者中表达的风险基因以及整个皮质发生过程中的顺序基因调控网络,揭示了神经干细胞可能更容易受到基因功能障碍影响以及多种疾病信号汇聚的疾病特异性关键阶段。此外,我们模拟了风险转录因子(TF)缺失对人类皮质发生过程中神经细胞轨迹的影响,并观察到每种扰动的时空依赖性效应。最后,对自闭症患者来源的神经干细胞进行体外单细胞转录组学分析,揭示了协调脑模式形成和神经干细胞谱系定向的转录因子反复出现的表达改变。这项工作为探索发育早期阶段的人类脑功能障碍开辟了新视角。

https://cdn.ncbi.nlm.nih.gov/pmc/blobs/c0e8/12241556/9ba3cbdd805e/41467_2025_61316_Fig1_HTML.jpg

文献AI研究员

20分钟写一篇综述,助力文献阅读效率提升50倍。

立即体验

用中文搜PubMed

大模型驱动的PubMed中文搜索引擎

马上搜索

文档翻译

学术文献翻译模型,支持多种主流文档格式。

立即体验