Suppr超能文献

使用超高效液相色谱-串联质谱法进行的非靶向代谢组学分析揭示了与中毒相关的代谢变化。

Untargeted Metabolomic Analysis Using UPLC-MS/MS Reveals Metabolic Changes Associated With Poisoning.

作者信息

Dai Ruanxian, Duan Zhantao, Han Bin, Peng Yating, Zhu Lan, Shen Yuan, Meng Qiang

机构信息

Faculty of Life Science and Technology Kunming University of Science and Technology Kunming China.

The First People's Hospital of Yunnan Province Kunming China.

出版信息

Food Sci Nutr. 2025 Jul 8;13(7):e70583. doi: 10.1002/fsn3.70583. eCollection 2025 Jul.

Abstract

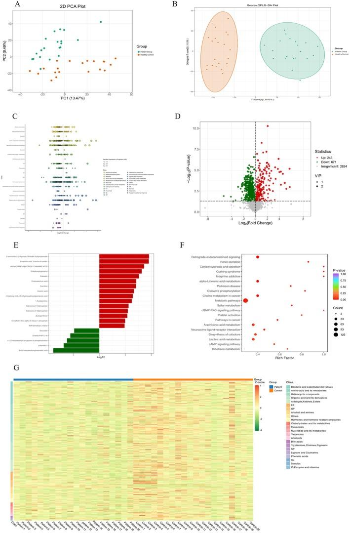
is known for its unique flavor; however, improper consumption can induce severe neuropsychiatric symptoms, including hallucinations and irritability. The underlying toxicity mechanism remains unclear, and the lack of specific antidotes poses a significant threat to patient safety. This study employed ultra-high performance liquid chromatography-tandem mass spectrometry (UPLC-MS/MS) to analyze the plasma metabolic profiles of poisoning and healthy controls. A total of 20 patients were included, with an average age of 36.9 ± 13.08 years. No significant differences were observed in age, gender, or laboratory indicators between the patient and control groups ( > 0.05). Poisoned patients primarily exhibited neuropsychiatric symptoms, including hallucinations (75%) and general weakness (60%), along with gastrointestinal symptoms such as nausea (60%) and vomiting (45%). Metabolomic analysis identified 914 differential metabolites, primarily involving benzene derivatives, organic acids and their derivatives, amino acid metabolites, and heterocyclic compounds. Notably, 5-methoxytryptophan (5-MTP) and protocatechuic acid were significantly upregulated, suggesting potential pharmacological relevance. KEGG pathway analysis revealed disturbances in oxidative phosphorylation and the morphine addiction pathway, implicating mitochondrial dysfunction as a key factor in Lanmaoa asiatica toxicity. Additionally, adenosine monophosphate (AUC = 0.917), adenosine 5'-diphosphate (AUC = 0.935), and adenosine 5'-triphosphate (AUC = 0.895) were identified as potential metabolic biomarkers and therapeutic targets. Despite the overall favorable prognosis and no significant damage to vital organs such as the liver and kidneys, the severe hallucinogenic effects raise concerns about increased risks of self-harm and accidental injury. However, this study has certain limitations, including a relatively small sample size and potential challenges in metabolite identification inherent to untargeted metabolomics. These factors may affect the generalizability and biological interpretation of the findings. Future studies with larger cohorts and integrated, targeted approaches are warranted to validate and refine these results.

摘要

因其独特的风味而闻名;然而,不当食用会引发严重的神经精神症状,包括幻觉和易怒。潜在的毒性机制尚不清楚,且缺乏特效解毒剂对患者安全构成重大威胁。本研究采用超高效液相色谱 - 串联质谱法(UPLC-MS/MS)分析中毒患者和健康对照者的血浆代谢谱。共纳入20例患者,平均年龄为36.9 ± 13.08岁。患者组和对照组在年龄、性别或实验室指标方面未观察到显著差异(>0.05)。中毒患者主要表现出神经精神症状,包括幻觉(75%)和全身无力(60%),以及胃肠道症状如恶心(60%)和呕吐(45%)。代谢组学分析鉴定出914种差异代谢物,主要涉及苯衍生物、有机酸及其衍生物、氨基酸代谢物和杂环化合物。值得注意的是,5-甲氧基色氨酸(5-MTP)和原儿茶酸显著上调,提示潜在的药理学相关性。KEGG通路分析显示氧化磷酸化和吗啡成瘾通路紊乱,提示线粒体功能障碍是亚洲马桑中毒的关键因素。此外,一磷酸腺苷(AUC = 0.917)、二磷酸腺苷(AUC = 0.935)和三磷酸腺苷(AUC = 0.895)被确定为潜在的代谢生物标志物和治疗靶点。尽管总体预后良好且对肝脏和肾脏等重要器官无明显损害,但严重的致幻作用引发了对自我伤害和意外伤害风险增加的担忧。然而,本研究有一定局限性,包括样本量相对较小以及非靶向代谢组学中代谢物鉴定存在的潜在挑战。这些因素可能影响研究结果的普遍性和生物学解释。未来需要进行更大样本量的队列研究以及采用综合、靶向方法来验证和完善这些结果。

https://cdn.ncbi.nlm.nih.gov/pmc/blobs/21c3/12237617/eb1f34ff0cad/FSN3-13-e70583-g005.jpg

文献AI研究员

20分钟写一篇综述,助力文献阅读效率提升50倍。

立即体验

用中文搜PubMed

大模型驱动的PubMed中文搜索引擎

马上搜索

文档翻译

学术文献翻译模型,支持多种主流文档格式。

立即体验