Suppr超能文献

小麦胚乳特异性转录因子TaDOF6通过调控基因表达以及促进糖分和赤霉素运输来增强籽粒发育。

Wheat endosperm-specific transcription factor TaDOF6 enhances grain development by regulating expression and facilitating sugar and gibberellin transport.

作者信息

Ding Run, Xiao Tongtong, Li ShaSha, Qiang Jian, Zhang Heng, Chang Hongmiao, Yan Yueming, Li Xiaohui

机构信息

College of Life Science, Capital Normal University, Beijing, China.

出版信息

Front Plant Sci. 2025 Jun 25;16:1608090. doi: 10.3389/fpls.2025.1608090. eCollection 2025.

Abstract

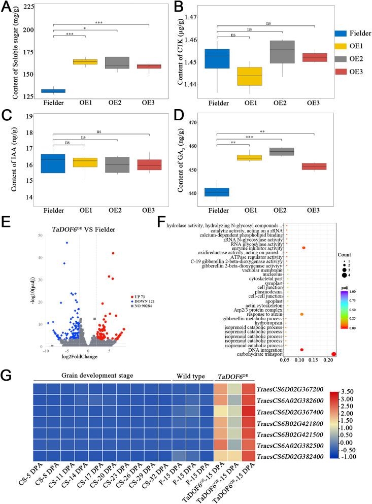
Seed size is regulated by the coordinated growth of the seed coat, embryo, and endosperm, and is modulated by multiple factors. Plant hormones, sugars, and cell cycle-related processes play key roles in this regulation. In this study, we demonstrate that overexpressing the endosperm-specific DOF transcription factor gene significantly enhances the accumulation of sugars and gibberellin (GA) in grains during the grain-filling stage. RNA sequencing (RNA-seq), quantitative real-time PCR (RT-qPCR), yeast one-hybrid (Y1H), electrophoresis mobility shift assay (EMSA), and dual-luciferase assays further confirmed that is a direct downstream target of TaDOF6. Structural and functional analyses identified TaSWEET13h as a multifunctional cell membrane-localized transporter that transports diverse soluble sugars and GA. Notably, molecular dynamics (MD) simulations and assays revealed that hydrophobic interactions among non-polar amino acids primarily drive the transport of sucrose and GA Therefore, these findings elucidate the genetic regulatory network involving SWEET sugar transporters in grain size control and highlight promising targets for high-yield wheat breeding.

摘要

种子大小受种皮、胚和胚乳协同生长的调控,并受到多种因素的调节。植物激素、糖类和细胞周期相关过程在这种调控中起关键作用。在本研究中,我们证明过表达胚乳特异性DOF转录因子基因可显著提高灌浆期籽粒中糖类和赤霉素(GA)的积累。RNA测序(RNA-seq)、定量实时PCR(RT-qPCR)、酵母单杂交(Y1H)、电泳迁移率变动分析(EMSA)和双荧光素酶分析进一步证实, 是TaDOF6的直接下游靶点。结构和功能分析确定TaSWEET13h是一种多功能的细胞膜定位转运蛋白,可转运多种可溶性糖类和GA。值得注意的是,分子动力学(MD)模拟和 分析表明,非极性氨基酸之间的疏水相互作用主要驱动蔗糖和GA的转运。因此,这些发现阐明了涉及SWEET糖转运蛋白的籽粒大小控制遗传调控网络,并突出了高产小麦育种的潜在靶点。

https://cdn.ncbi.nlm.nih.gov/pmc/blobs/a37d/12237909/f84b052ca609/fpls-16-1608090-g001.jpg

文献AI研究员

20分钟写一篇综述,助力文献阅读效率提升50倍。

立即体验

用中文搜PubMed

大模型驱动的PubMed中文搜索引擎

马上搜索

文档翻译

学术文献翻译模型,支持多种主流文档格式。

立即体验