Suppr超能文献

脂肪量和肥胖相关蛋白(FTO)的缺失通过赖氨酸乙酰转移酶8(KAT8)介导的重塑和间隔因子1(RSF1)乙酰化在皮肤衰老过程中导致异染色质丢失。

Depletion of Fat Mass and Obesity-Associated Protein (FTO) Drives Heterochromatin Loss via Lysine Acetyltransferase 8 (KAT8)-Mediated Remodeling and Spacing Factor 1 (RSF1) Acetylation in Skin Aging.

作者信息

Wang Fan, Zhou Lei, Zhong Yun, Cai Yisheng, Meng Xin, Chen Mengting, Mao Rui, Xiao Xin, Yi Caitan, Guo Yi, Xie Hongfu, Zhang Yiya, Li Ji

机构信息

Department of Dermatology, Xiangya Hospital Central South University Changsha China.

Hunan Key Laboratory of Aging Biology, Xiangya Hospital Central South University Changsha China.

出版信息

MedComm (2020). 2025 Jul 9;6(7):e70205. doi: 10.1002/mco2.70205. eCollection 2025 Jul.

Abstract

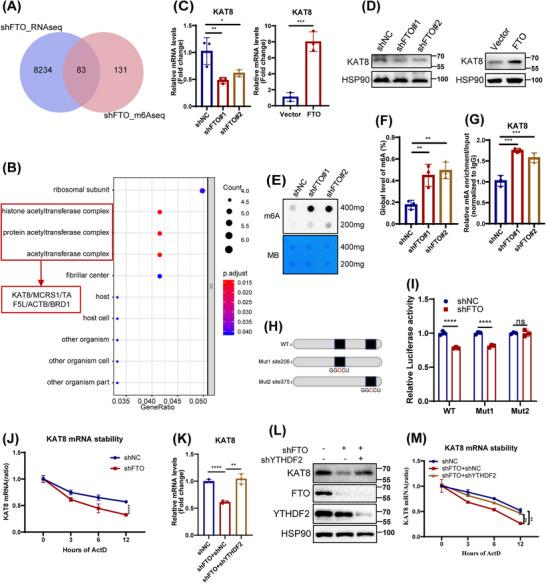
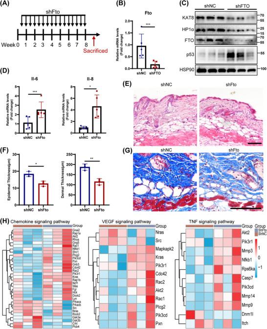
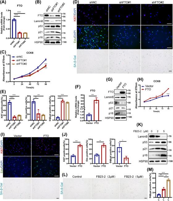
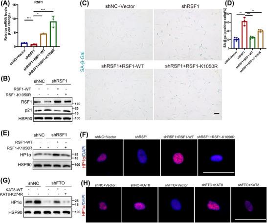
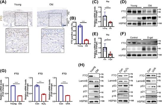
N6-methyladenosine (m6A), as the most common RNA modification at the post-transcriptional level, plays a role in various pathophysiological processes. However, its underlying mechanism in skin aging remains enigmatic. Here, we identified that fat mass and obesity-associated protein (FTO) serves as a protective factor against skin aging. FTO expression is downregulated in aging skin tissues and senescent fibroblasts. Furthermore, the depletion or inhibition of FTO exacerbates dermal fibroblasts senescence and accelerates skin aging. Additionally, RNA-seq combined with MeRIP-seq revealed that lysine acetyltransferase 8 (KAT8) is the downstream target of FTO. FTO deficiency leads to an increase in m6A levels and a decrease in mRNA stability of KAT8 in a m6A-YTHDF2-dependent manner. Notably, our integrated analysis of m6A sequencing and acetylation proteomics links changes in heterochromatin structure with aging. Mechanistically, KAT8 depletion leads to heterochromatin loss and the subsequent aging by acetylating remodeling and spacing factor 1 (RSF1) at K1050. Overall, our finding reveals a pivotal role of FTO-mediated m6A modification in the skin aging by regulating KAT8/RSF1-involved heterochromatin formation. It provides new insights into the mechanisms and strategies for delaying aging and improving healthspan.

摘要

N6-甲基腺苷(m6A)作为转录后水平上最常见的RNA修饰,在各种病理生理过程中发挥作用。然而,其在皮肤衰老中的潜在机制仍不清楚。在此,我们发现脂肪量与肥胖相关蛋白(FTO)是皮肤衰老的保护因子。FTO在衰老皮肤组织和衰老成纤维细胞中的表达下调。此外,FTO的缺失或抑制会加剧真皮成纤维细胞衰老并加速皮肤衰老。此外,RNA测序结合MeRIP测序显示赖氨酸乙酰转移酶8(KAT8)是FTO的下游靶点。FTO缺乏以m6A-YTHDF2依赖的方式导致KAT8的m6A水平增加和mRNA稳定性降低。值得注意的是,我们对m6A测序和乙酰化蛋白质组学的综合分析将异染色质结构的变化与衰老联系起来。从机制上讲,KAT8的缺失通过在K1050处乙酰化重塑和间隔因子1(RSF1)导致异染色质丢失和随后的衰老。总体而言,我们的发现揭示了FTO介导的m6A修饰在调节KAT8/RSF1参与的异染色质形成过程中对皮肤衰老的关键作用。它为延缓衰老和改善健康寿命的机制及策略提供了新的见解。

https://cdn.ncbi.nlm.nih.gov/pmc/blobs/b07b/12238725/b749ea82e221/MCO2-6-e70205-g001.jpg

文献AI研究员

20分钟写一篇综述,助力文献阅读效率提升50倍。

立即体验

用中文搜PubMed

大模型驱动的PubMed中文搜索引擎

马上搜索

文档翻译

学术文献翻译模型,支持多种主流文档格式。

立即体验