Suppr超能文献

老年乳腺癌患者的基因组图谱

Genomic landscape of breast cancer in elderly patients.

作者信息

Selenica Pier, Dopeso Higinio, Repetto Matteo, Basili Thais, Gazzo Andrea M, Schwartz Christopher J, Derakhshan Fatemeh, Marra Antonio, Ferrando Lorenzo, Beets-Tan Regina G H, Wen Y H, Ross Dara S, Brogi Edi, Zhang Hong, Norton Larry, Chandarlapaty Sarat, Razavi Pedram, Mandelker Diana, Reis-Fiho Jorge S, Weigelt Britta, Pareja Fresia

机构信息

Department of Pathology and Laboratory Medicine, Memorial Sloan Kettering Cancer Center, New York, NY, USA.

Department of Medicine, Early Drug Development Service, Memorial Sloan Kettering Cancer Center, New York, NY, USA.

出版信息

NPJ Breast Cancer. 2025 Jul 10;11(1):70. doi: 10.1038/s41523-025-00781-4.

Abstract

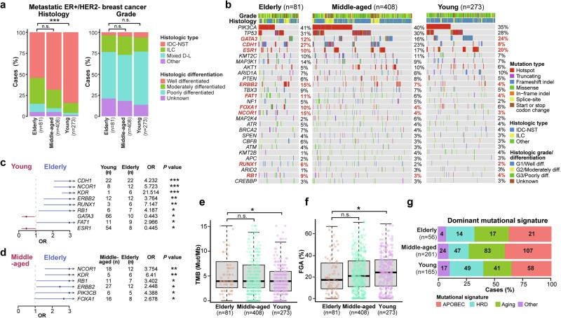
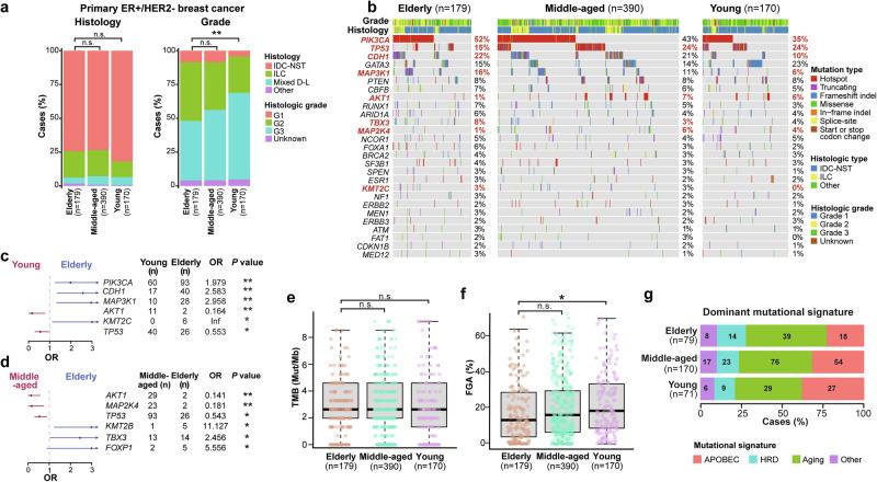
Breast cancer (BC) displays age-related histopathologic and transcriptomic heterogeneity. Whether BC in elderly patients differs genetically from that of younger individuals remains unclear. We re-analyzed sequencing data from 1918 BCs previously subjected to an FDA-cleared paired tumor-normal targeted sequencing assay across elderly (≥65 years), middle-aged (>45 and <65 years) and young (≥45 years) patients. BCs in elderly individuals exhibited fewer germline but were numerically enriched in somatic homologous recombination deficiency (HRD)/DNA damage response (DDR) genetic alterations. Primary ER+/HER2- BC in elderly patients showed shifts in the spectrum of actionable PI3K/AKT alterations, whereas metastatic cases were enriched in FAT1 and RB1 mutations and fewer ESR1 mutations, suggesting age-dependent therapeutic resistance mechanisms. Metastatic ER+/HER2- lobular BCs were enriched in actionable ERBB2 mutations. Resistance-associated alterations were more prevalent in metastatic vs primary BC in elderly patients. Our findings reveal distinct actionable genetic features in elderly patients, highlighting the importance of genomic profiling and treatment personalization in this population.

摘要

乳腺癌(BC)表现出与年龄相关的组织病理学和转录组异质性。老年患者的乳腺癌在基因上是否与年轻个体不同仍不清楚。我们重新分析了1918例乳腺癌的测序数据,这些乳腺癌此前在老年(≥65岁)、中年(>45岁且<65岁)和年轻(≥45岁)患者中进行了一项经美国食品药品监督管理局(FDA)批准的配对肿瘤-正常组织靶向测序检测。老年个体的乳腺癌种系突变较少,但在体细胞同源重组缺陷(HRD)/DNA损伤反应(DDR)基因改变方面在数量上有所富集。老年患者的原发性雌激素受体阳性/人表皮生长因子受体2阴性(ER+/HER2-)乳腺癌在可靶向治疗的PI3K/AKT改变谱上出现了变化,而转移性病例中FAT1和RB1突变富集,ESR1突变较少,这表明存在年龄依赖性的治疗耐药机制。转移性ER+/HER2-小叶癌中可靶向治疗的ERBB2突变富集。在老年患者中,与耐药相关的改变在转移性乳腺癌中比原发性乳腺癌中更普遍。我们的研究结果揭示了老年患者独特的可靶向治疗的基因特征,突出了该人群中基因组分析和治疗个性化的重要性。

https://cdn.ncbi.nlm.nih.gov/pmc/blobs/ef49/12246064/c9b64a726731/41523_2025_781_Fig1_HTML.jpg

文献AI研究员

20分钟写一篇综述,助力文献阅读效率提升50倍。

立即体验

用中文搜PubMed

大模型驱动的PubMed中文搜索引擎

马上搜索

文档翻译

学术文献翻译模型,支持多种主流文档格式。

立即体验