Suppr超能文献

促黑素细胞激素原(POMC)神经元表达的G家族G蛋白调节关键代谢功能。

G proteins of the G family expressed by POMC neurons regulate key metabolic functions.

作者信息

Haspula Dhanush, Cui Zhenzhong, Pittala Srinivas, Cui Yinghong, Lu Huiyan, Xiong Yan, Jin Jian, Gavrilova Oksana, Hwang Eunsang, Ajwani Jason, Portillo Bryan, Williams Kevin W, Inoue Asuka, Wess Jürgen

机构信息

Molecular Signaling Section, Laboratory of Bioorganic Chemistry, National Institute of Diabetes and Digestive and Kidney Diseases, Bethesda, MD 20892, USA.

Mouse Metabolism Core, National Institute of Diabetes and Digestive and Kidney Diseases, Bethesda, MD 20892, USA.

出版信息

Sci Adv. 2025 Jul 11;11(28):eadu1670. doi: 10.1126/sciadv.adu1670.

Abstract

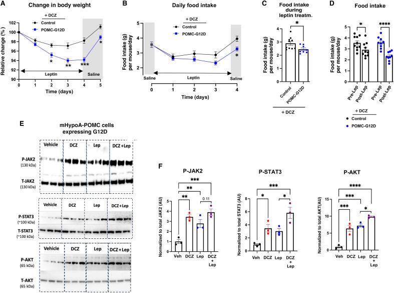
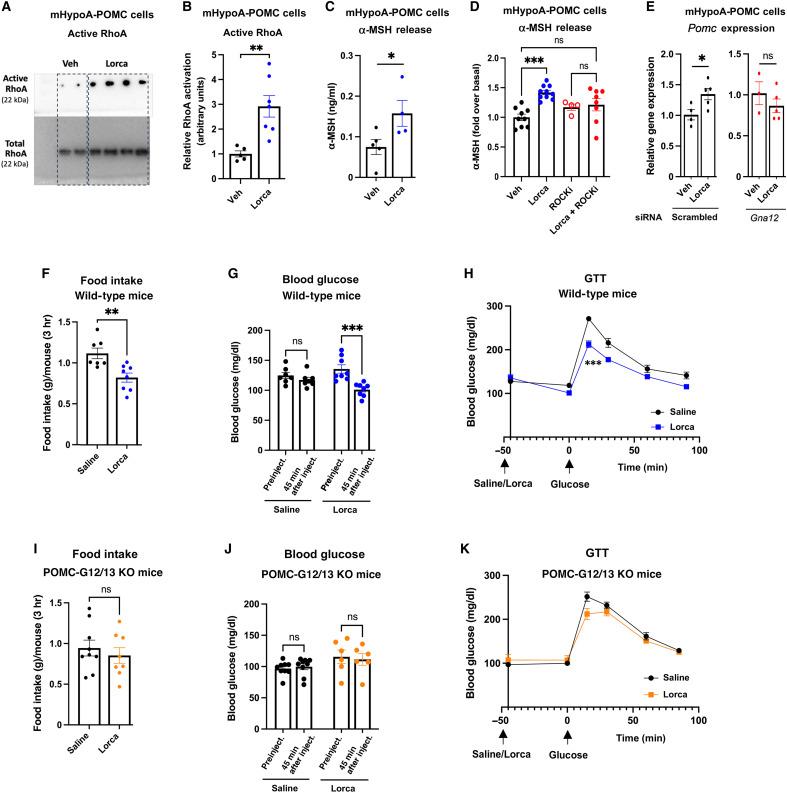
Proopiomelanocortin (POMC) neurons play a key role in maintaining glucose and energy homeostasis. POMC neurons express many heterotrimeric guanine nucleotide-binding protein (G protein)-coupled receptors that are linked to different functional classes of G proteins. The potential role of G in regulating the function of central POMC neurons remains unknown. To address this question, we used a chemogenetic approach to selectively stimulate G signaling in POMC neurons. We found that receptor-mediated activation of G signaling in POMC neurons caused notable improvements in glucose homeostasis in lean and obese mice. Stimulation of G signaling in POMC neurons also enhanced the physiological actions of leptin. Studies with G knockout mice showed that G signaling in POMC neurons mediated the beneficial metabolic effects of lorcaserin, an appetite-suppressant drug that selectively activates serotonin 5-HT receptors. These findings indicate that G-coupled receptors expressed by POMC neurons represent potential targets for advanced classes of antidiabetic and appetite-suppressant drugs.

摘要

阿黑皮素原(POMC)神经元在维持葡萄糖和能量稳态中起关键作用。POMC神经元表达许多与不同功能类别的G蛋白偶联的异源三聚体鸟嘌呤核苷酸结合蛋白(G蛋白)。G在调节中枢POMC神经元功能中的潜在作用尚不清楚。为了解决这个问题,我们使用化学遗传学方法选择性刺激POMC神经元中的G信号。我们发现,受体介导的POMC神经元中G信号激活在瘦小鼠和肥胖小鼠中引起葡萄糖稳态的显著改善。刺激POMC神经元中的G信号也增强了瘦素的生理作用。对G基因敲除小鼠的研究表明,POMC神经元中的G信号介导了氯卡色林(一种选择性激活5-羟色胺5-HT受体的食欲抑制药物)的有益代谢作用。这些发现表明,POMC神经元表达的G偶联受体代表了新一代抗糖尿病和食欲抑制药物的潜在靶点。

https://cdn.ncbi.nlm.nih.gov/pmc/blobs/2f2f/12248387/10ba660c6b30/sciadv.adu1670-f1.jpg

文献AI研究员

20分钟写一篇综述,助力文献阅读效率提升50倍。

立即体验

用中文搜PubMed

大模型驱动的PubMed中文搜索引擎

马上搜索

文档翻译

学术文献翻译模型,支持多种主流文档格式。

立即体验