Suppr超能文献

浸润性小叶癌:整合多组学分析揭示了在他莫昔芬耐药中精氨酸琥珀酸合成酶的沉默和核苷酸生物合成的上调。

Invasive lobular carcinoma: integrated multi-omics analysis reveals silencing of Argininosuccinate synthase and upregulation of nucleotide biosynthesis in tamoxifen resistance.

作者信息

Gupta Annapurna, Choueiry Fouad, Reardon Jesse, Pramod Nikhil, Kulkarni Anagh, Shankar Eswar, Sizemore Steven T, Stover Daniel G, Zhu Jiangjiang, Ramaswamy Bhuvaneswari, Majumder Sarmila

机构信息

Department of Internal Medicine, The Ohio State University Comprehensive Cancer Center, Columbus, OH, USA.

Department of Human Sciences, The Ohio State University Comprehensive Cancer Center, Columbus, OH, USA.

出版信息

Cell Death Dis. 2025 Jul 11;16(1):514. doi: 10.1038/s41419-025-07788-6.

Abstract

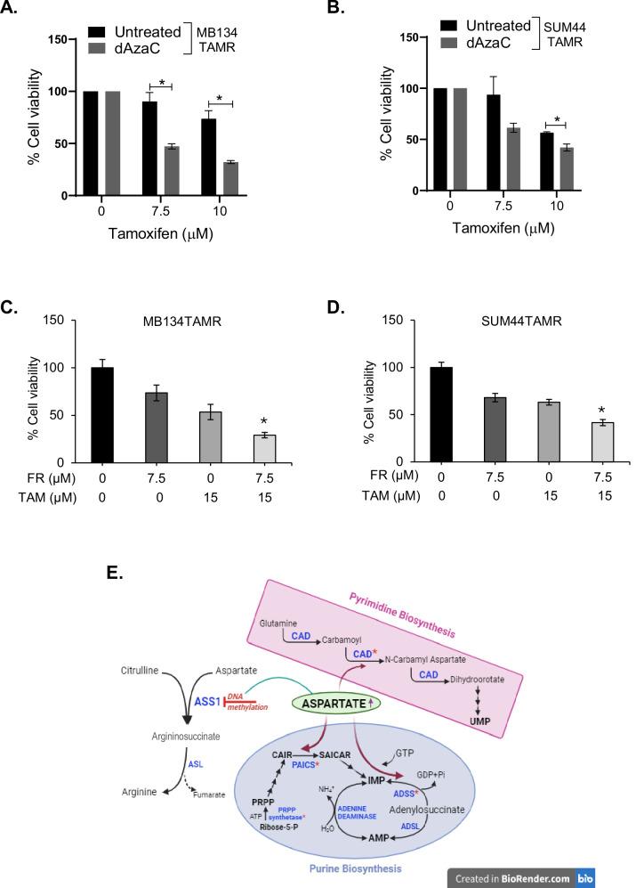
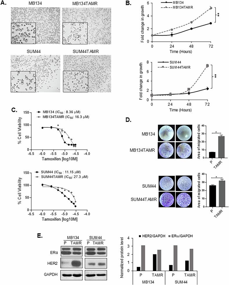
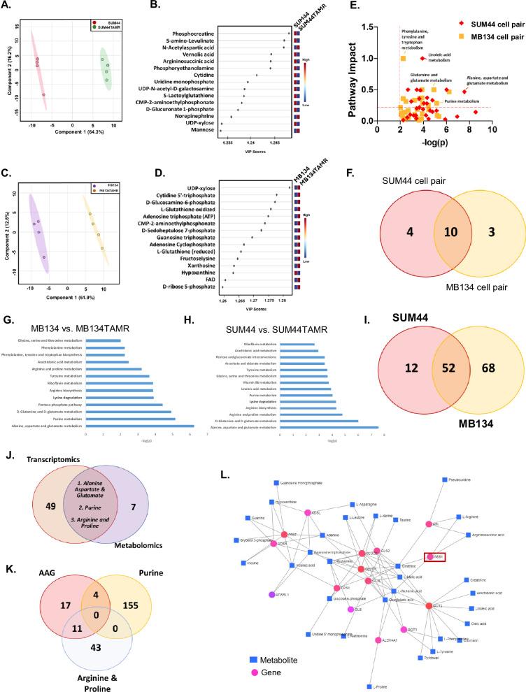
Invasive Lobular Carcinoma (ILC), a distinct subtype of breast cancer, is hallmarked by E-Cadherin loss, slow proliferation, and strong hormone receptor positivity. ILC faces significant challenges in clinical management due to advanced stage at diagnosis, late recurrence, and development of resistance to endocrine therapy - a cornerstone of ILC treatment. To elucidate the mechanisms underlying endocrine resistance in ILC, ILC cell lines (MDA-MB-134-VI, SUM44PE) were generated to be resistant to tamoxifen, a selective estrogen receptor modulator. The tamoxifen-resistant (TAMR) cells exhibit a 2-fold increase in tamoxifen IC relative to parental cells. Metabolomics and RNA-sequencing revealed deregulation of alanine, aspartate, and glutamate metabolism, purine metabolism, and arginine and proline metabolism in TAMR cells. Among the fifteen commonly dysregulated genes in these pathways, low argininosuccinate synthase (ASS1) expression was identified in the TAMR cells and was significantly correlated with poor outcome in ILC patients, specifically in the context of endocrine therapy. Our study reveals methylation-mediated silencing of ASS1 in TAMR cells as a likely mechanism of downregulation. Demethylation restored ASS1 expression and correspondingly reduced tamoxifen IC toward parental levels. Nucleic acid biosynthesis is augmented in TAMR cells, evidenced by an increase in nucleotide intermediates. Both TAMR cell lines demonstrated increased expression of several nucleic acid biosynthesis enzymes, including PAICS, PRPS1, ADSS2, CAD, and DHODH. Furthermore, CAD, the key multifunctional protein of the de novo pyrimidine biosynthesis pathway, is differentially activated in TAMR cells. Treating TAMR cells with Decitabine, a demethylating agent, or Farudodstat, a pyrimidine biosynthesis inhibitor, markedly augmented the efficacy of tamoxifen. Collectively, our study unveils ASS1 downregulation as a novel mechanism underlying acquired tamoxifen resistance in ILC and establishes a metabolic link between ASS1 and nucleic acid biosynthesis. Restoring ASS1 expression or inhibiting pyrimidine biosynthesis reinstated tamoxifen sensitivity. ASS1 could be a potential biomarker and therapeutic target in tamoxifen-resistant ILC patients, warranting further investigation.

摘要

浸润性小叶癌(ILC)是乳腺癌的一种独特亚型,其特征为E-钙黏蛋白缺失、增殖缓慢以及激素受体强阳性。由于诊断时处于晚期、复发较晚以及对内分泌治疗产生耐药性(ILC治疗的基石),ILC在临床管理上面临重大挑战。为了阐明ILC中内分泌耐药的潜在机制,构建了对他莫昔芬(一种选择性雌激素受体调节剂)耐药的ILC细胞系(MDA-MB-134-VI、SUM44PE)。与亲代细胞相比,他莫昔芬耐药(TAMR)细胞的他莫昔芬半数抑制浓度(IC)增加了2倍。代谢组学和RNA测序显示,TAMR细胞中丙氨酸、天冬氨酸和谷氨酸代谢、嘌呤代谢以及精氨酸和脯氨酸代谢失调。在这些途径中15个常见的失调基因中,TAMR细胞中精氨琥珀酸合酶(ASS1)表达较低,且与ILC患者的不良预后显著相关,尤其是在内分泌治疗的情况下。我们的研究表明,TAMR细胞中ASS-1的甲基化介导沉默可能是其下调的机制。去甲基化恢复了ASS1的表达,并相应地将他莫昔芬IC降低至亲代细胞水平。TAMR细胞中核酸生物合成增加,核苷酸中间体增加证明了这一点。两种TAMR细胞系均显示几种核酸生物合成酶的表达增加,包括PAICS、PRPS1、ADSS2、CAD和DHODH。此外,CAD是从头嘧啶生物合成途径的关键多功能蛋白,在TAMR细胞中被差异激活。用去甲基化剂地西他滨或嘧啶生物合成抑制剂法鲁多司他处理TAMR细胞,可显著增强他莫昔芬的疗效。总体而言,我们的研究揭示了ASS1下调是ILC中获得性他莫昔芬耐药的一种新机制,并建立了ASS1与核酸生物合成之间的代谢联系。恢复ASS1表达或抑制嘧啶生物合成可恢复他莫昔芬敏感性。ASS1可能是他莫昔芬耐药ILC患者的潜在生物标志物和治疗靶点,值得进一步研究。

https://cdn.ncbi.nlm.nih.gov/pmc/blobs/701d/12254388/257391c649c5/41419_2025_7788_Fig1_HTML.jpg

文献AI研究员

20分钟写一篇综述,助力文献阅读效率提升50倍。

立即体验

用中文搜PubMed

大模型驱动的PubMed中文搜索引擎

马上搜索

文档翻译

学术文献翻译模型,支持多种主流文档格式。

立即体验