Suppr超能文献

胃癌中TP53、ATM、RAD51和BAX基因的计算机模拟及体外评估及其对放疗抗性的影响

In silico and in vitro assessment of TP53, ATM, RAD51, and BAX genes in gastric cancer and their contribution to radiotherapy resistance.

作者信息

Zhang Junwei, He Pengtao

机构信息

Department of Radiotherapy, Chang'an Hospital, Xi'an, 71000, China.

Department of Oncology Geriatrics, Xi'an Fengcheng Hospital, Xi'an, 710000, China.

出版信息

Hereditas. 2025 Jul 12;162(1):125. doi: 10.1186/s41065-025-00496-3.

Abstract

BACKGROUND

Gastric cancer remains a leading cause of cancer-related morbidity and mortality worldwide. The genetic factors contributing to gastric cancer progression and resistance to therapies, particularly radiotherapy, are not fully understood. TP53, ATM, RAD51, and BAX are genes involved in DNA repair, apoptosis, and response to stress. The aim of this study was to investigate the expression patterns of these genes in gastric cancer, their potential role in radiotherapy resistance, and their diagnostic value.

METHODOLOGY

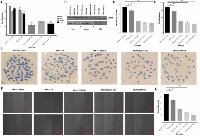
Gene expression levels of TP53, ATM, RAD51, and BAX were assessed using RT-qPCR across 9 gastric cancer cell lines and 6 normal control cell lines. Additionally, protein expression was confirmed via IHC and TCGA dataset analysis. Methylation levels of these genes were evaluated in gastric cancer tissues using the GSCA database. Mutational analysis was conducted using cBioPortal, and survival analysis was performed using Kaplan-Meier and meta-analysis. The radiotherapy resistance study was carried out by knocking down TP53, RAD51, and BAX in AGS and MKN-45 gastric cancer cell lines, followed by expression analysis, colony formation, and wound healing assays.

RESULTS

The expression of TP53, RAD51, and BAX was significantly upregulated, while ATM was downregulated in gastric cancer cell lines compared to normal controls. All four genes demonstrated good discriminatory power (AUC = 1) in distinguishing gastric cancer from normal samples. Methylation analysis revealed significant hypomethylation of TP53, RAD51, and BAX, and hypermethylation of ATM in gastric cancer tissues. Mutational analysis showed that TP53 was altered in 88% of gastric cancer samples, while ATM, RAD51, and BAX exhibited lower mutation rates. Survival analysis suggested that elevated expression of TP53, RAD51, and BAX may be linked to poorer survival outcomes, while reduced ATM expression appeared to associate with decreased overall survival. However, these associations require further validation through additional studies. Knockdown of TP53, RAD51, and BAX in AGS and MKN-45 cells resulted in significantly reduced cell proliferation and slower wound healing, highlighting their role in radiotherapy resistance.

CONCLUSION

The TP53, RAD51, and BAX genes are significantly involved in gastric cancer progression and resistance to radiotherapy. Their expression and mutation status provide valuable diagnostic and prognostic information.

摘要

背景

胃癌仍然是全球癌症相关发病和死亡的主要原因。导致胃癌进展和对治疗尤其是放疗产生抗性的遗传因素尚未完全明确。TP53、ATM、RAD51和BAX是参与DNA修复、细胞凋亡及应激反应的基因。本研究旨在探究这些基因在胃癌中的表达模式、它们在放疗抗性中的潜在作用及其诊断价值。

方法

使用逆转录定量聚合酶链反应(RT-qPCR)评估9种胃癌细胞系和6种正常对照细胞系中TP53、ATM、RAD51和BAX的基因表达水平。此外,通过免疫组织化学(IHC)和癌症基因组图谱(TCGA)数据集分析来确认蛋白表达。利用基因集癌症分析(GSCA)数据库评估胃癌组织中这些基因的甲基化水平。使用cBioPortal进行突变分析,并使用Kaplan-Meier法和荟萃分析进行生存分析。通过在AGS和MKN-45胃癌细胞系中敲低TP53、RAD51和BAX来开展放疗抗性研究,随后进行表达分析、集落形成和伤口愈合试验。

结果

与正常对照相比,胃癌细胞系中TP53、RAD51和BAX的表达显著上调,而ATM表达下调。在区分胃癌与正常样本方面,所有这四个基因均显示出良好的鉴别能力(曲线下面积[AUC]=1)。甲基化分析显示,胃癌组织中TP53、RAD51和BAX存在显著低甲基化,而ATM存在高甲基化。突变分析表明,88%的胃癌样本中TP53发生改变,而ATM、RAD51和BAX的突变率较低。生存分析表明,TP53、RAD51和BAX表达升高可能与较差的生存结果相关,而ATM表达降低似乎与总生存期缩短有关。然而,这些关联需要通过更多研究进一步验证。在AGS和MKN-45细胞中敲低TP53、RAD51和BAX导致细胞增殖显著减少且伤口愈合减慢,突出了它们在放疗抗性中的作用。

结论

TP53、RAD51和BAX基因显著参与胃癌进展和放疗抗性。它们的表达和突变状态提供了有价值的诊断和预后信息。

https://cdn.ncbi.nlm.nih.gov/pmc/blobs/ed06/12255106/d3da3da1d5e2/41065_2025_496_Figa_HTML.jpg

文献AI研究员

20分钟写一篇综述,助力文献阅读效率提升50倍。

立即体验

用中文搜PubMed

大模型驱动的PubMed中文搜索引擎

马上搜索

文档翻译

学术文献翻译模型,支持多种主流文档格式。

立即体验