Suppr超能文献

整合转录组学和代谢组学揭示单宁对产气荚膜梭菌和坏死性肠炎的多靶点作用机制。

Integrated transcriptomics and metabolomics reveal multi-target mechanisms of tannins against Clostridium perfringens and necrotic enteritis.

作者信息

Xu Huiping, Gong Lu, Guo Yuming

机构信息

State Key Laboratory of Animal Nutrition and Feeding, College of Animal Science and Technology, China Agricultural University, Beijing, 100193, China.

出版信息

J Anim Sci Biotechnol. 2025 Jul 14;16(1):98. doi: 10.1186/s40104-025-01228-3.

Abstract

BACKGROUND

Clostridium perfringens is a pathogen that secretes multiple toxins, impacting humans and animals. It can cause intestinal diseases such as necrotic enteritis. Although tannins inhibit C. perfringens proliferation, the precise underlying mechanisms are unclear.

OBJECTIVE

This study integrated transcriptomics and metabolomics to systematically investigate the mechanism by which tannins, specifically pentagalloylglucose (PGG) and tannic acid (TA), inhibit C. perfringens and potential pathways to alleviate infection in vivo.

RESULTS

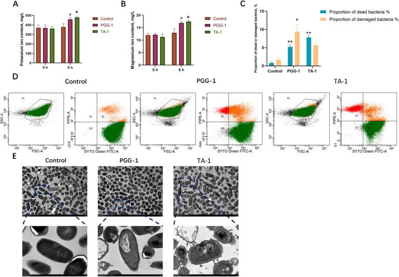
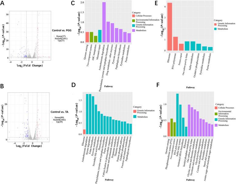
Ion concentration measurements, flow cytometric analysis, and transmission electron microscopy revealed that PGG and TA damaged the cell membrane structure of C. perfringens, triggering cytoplasmic content leakage. Additionally, PGG and TA significantly affected C. perfringens at the transcriptional and metabolic levels. Bioinformatics analysis revealed that PGG and TA induced amino acid restriction, disrupted energy metabolism, and impeded the ability of C. perfringens to sense and respond to the external environment. In an in vitro C. perfringens-infected intestinal cell model, PGG and TA bound α toxin, significantly reduced the mRNA expression of inflammatory factors, and improved intestinal barrier function and cell viability. Compared to PGG, TA exhibited stronger inhibitory activity against C. perfringens and binding to α toxin. In vivo, PGG and TA alleviated C. perfringens-induced weight loss in mice, improved intestinal villi morphology, and reduced intestinal inflammation and tight junction gene dysregulation.

CONCLUSION

These findings indicate that tannins inhibit C. perfringens, improve gut tissue integrity and reduce inflammation, demonstrating their multi-target effects of resisting intestinal diseases caused by harmful bacteria. This offers new insights for plant polyphenol-based strategies against necrotic enteritis.

摘要

背景

产气荚膜梭菌是一种能分泌多种毒素的病原体,对人类和动物均有影响。它可引发诸如坏死性肠炎等肠道疾病。尽管单宁能抑制产气荚膜梭菌的增殖,但其确切的潜在机制尚不清楚。

目的

本研究整合转录组学和代谢组学,系统地探究单宁,特别是五倍子酰葡萄糖(PGG)和单宁酸(TA)抑制产气荚膜梭菌的机制以及在体内减轻感染的潜在途径。

结果

离子浓度测量、流式细胞术分析和透射电子显微镜显示,PGG和TA破坏了产气荚膜梭菌的细胞膜结构,引发细胞质内容物泄漏。此外,PGG和TA在转录和代谢水平上显著影响产气荚膜梭菌。生物信息学分析表明,PGG和TA诱导氨基酸限制、扰乱能量代谢,并阻碍产气荚膜梭菌感知和响应外部环境的能力。在体外产气荚膜梭菌感染的肠道细胞模型中,PGG和TA结合α毒素,显著降低炎症因子的mRNA表达,并改善肠道屏障功能和细胞活力。与PGG相比,TA对产气荚膜梭菌表现出更强的抑制活性以及与α毒素的结合能力。在体内,PGG和TA减轻了产气荚膜梭菌诱导的小鼠体重减轻,改善了肠绒毛形态,并减少了肠道炎症和紧密连接基因失调。

结论

这些发现表明,单宁抑制产气荚膜梭菌,改善肠道组织完整性并减轻炎症,证明了它们对抵抗有害细菌引起的肠道疾病具有多靶点作用。这为基于植物多酚的坏死性肠炎防治策略提供了新的见解。

https://cdn.ncbi.nlm.nih.gov/pmc/blobs/aa15/12257667/f8c99954046a/40104_2025_1228_Fig1_HTML.jpg

文献AI研究员

20分钟写一篇综述,助力文献阅读效率提升50倍。

立即体验

用中文搜PubMed

大模型驱动的PubMed中文搜索引擎

马上搜索

文档翻译

学术文献翻译模型,支持多种主流文档格式。

立即体验