Suppr超能文献

靶向脂质纳米颗粒经鼻至脑递送作为用于阿尔茨海默病治疗的双管齐下的β-淀粉样蛋白纳米清除剂

Nose-to-brain delivery of targeted lipid nanoparticles as two-pronged -amyloid nanoscavenger for Alzheimer's disease therapy.

作者信息

Xu Yanyan, Ye Xiangtong, Du Yanfeng, Yang Wenqin, Tong Fan, Li Wei, Huang Qianqian, Chen Yongke, Li Hanmei, Gao Huile, Zhang Weiwei

机构信息

School of Public Health, Chengdu Medical College, Chengdu 610500, China.

Key Laboratory of Drug-Targeting and Drug Delivery System of the Education Ministry and Sichuan Province, Sichuan Engineering Laboratory for Plant-Sourced Drug and Sichuan, Research Center for Drug Precision Industrial Technology, West China School of Pharmacy, Sichuan University, Chengdu 610041, China.

出版信息

Acta Pharm Sin B. 2025 Jun;15(6):2884-2899. doi: 10.1016/j.apsb.2025.02.035. Epub 2025 Mar 1.

Abstract

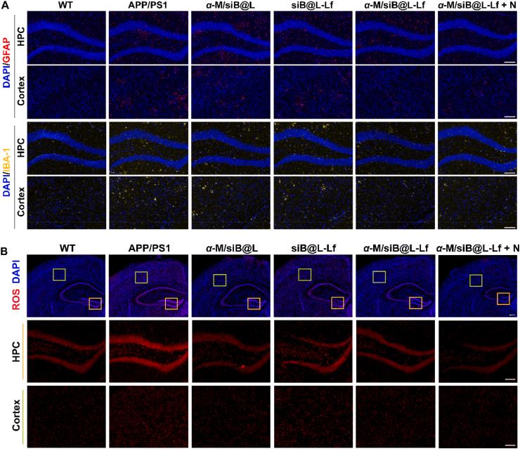
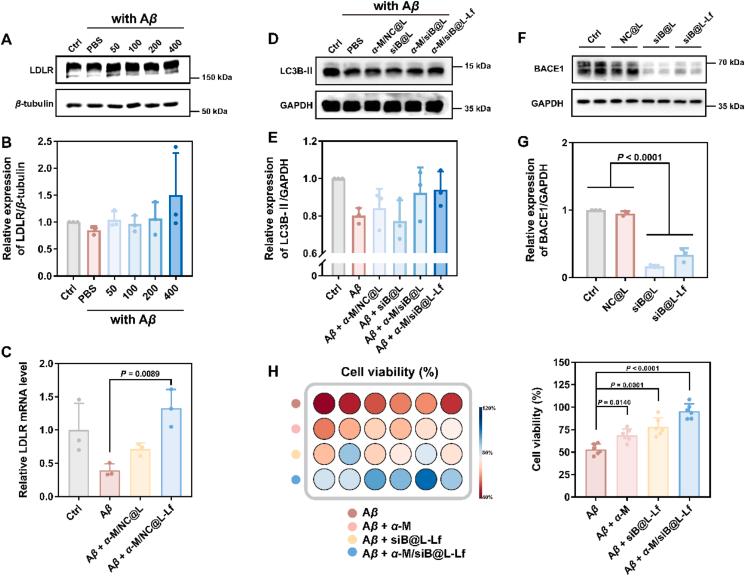
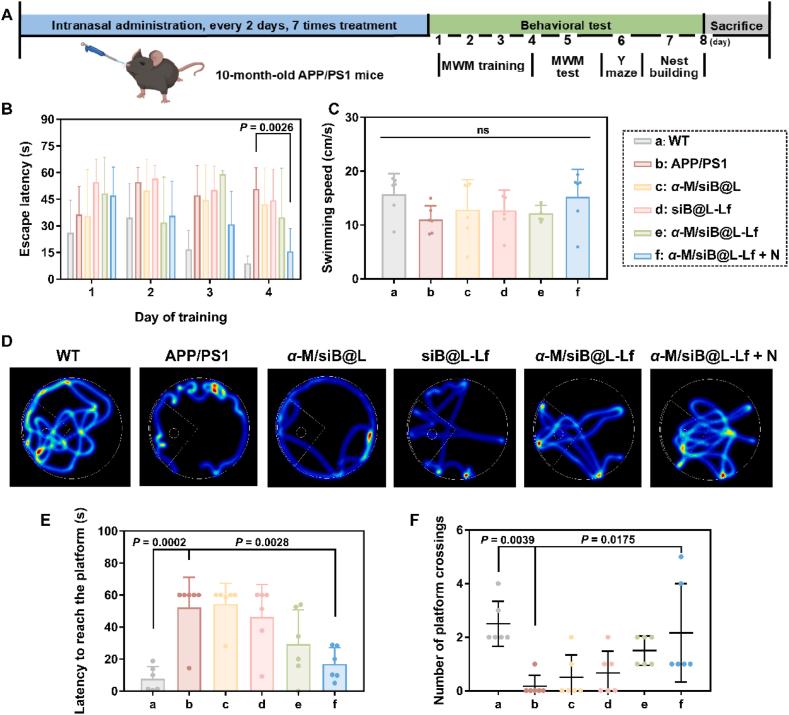
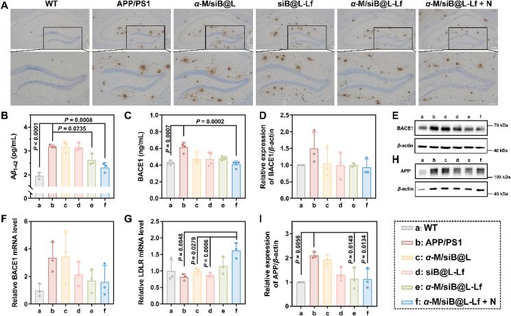
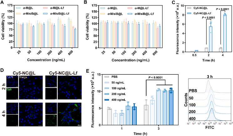
Alzheimer's disease (AD), characterized by -amyloid (A) aggregation and neuroinflammation, remains a formidable clinical challenge. Herein, we present an innovative nose-to-brain delivery platform utilizing lactoferrin (Lf)-functionalized lipid nanoparticles (LNPs) co-encapsulating -mangostin (-M) and -site APP cleaving enzyme 1 (BACE1) siRNA (siB). This dual-modal therapeutic system synergistically combines the neuroprotective and microglia-reprogramming capabilities of -M with the transcriptional silencing of BACE1 siB, thereby simultaneously inhibiting A production and enhancing its clearance. Fabricated a microfluidic approach, the LNPs exhibited uniform particle size distribution, great encapsulation efficiency, and robust colloidal stability. Upon intranasal administration, Lf-functionalization enabled superior brain-targeting efficacy through receptor-mediated transcytosis. studies demonstrated that -M reversed A-induced low-density lipoprotein receptor downregulation, promoting microglial phagocytosis and autophagic degradation of A, while siB effectively suppressed BACE1 expression, abrogating A synthesis. investigations in APP/PS1 transgenic mice revealed remarkable cognitive recovery, substantial A plaque reduction, and alleviation of neuroinflammation and oxidative stress. This intricately designed LNP system, exploiting a non-invasive and efficient nose-to-brain delivery route, provides a biocompatible, synergistic, and transformative therapeutic strategy for the multifaceted management of AD.

摘要

阿尔茨海默病(AD)以β-淀粉样蛋白(Aβ)聚集和神经炎症为特征,仍然是一项严峻的临床挑战。在此,我们展示了一种创新的鼻脑给药平台,该平台利用乳铁蛋白(Lf)功能化的脂质纳米颗粒(LNPs)共包封β-山竹黄酮(β-M)和β-位点淀粉样前体蛋白裂解酶1(BACE1)小干扰RNA(siB)。这种双模式治疗系统将β-M的神经保护和小胶质细胞重编程能力与BACE1 siB的转录沉默协同结合,从而同时抑制Aβ产生并增强其清除。通过微流控方法制备的LNPs表现出均匀的粒径分布、高封装效率和强大的胶体稳定性。经鼻给药后,Lf功能化通过受体介导的转胞吞作用实现了卓越的脑靶向疗效。研究表明,β-M逆转了Aβ诱导的低密度脂蛋白受体下调,促进了小胶质细胞对Aβ的吞噬和自噬降解,而siB有效地抑制了BACE1表达,消除了Aβ的合成。在APP/PS1转基因小鼠中的研究显示出显著的认知恢复、大量Aβ斑块减少以及神经炎症和氧化应激的减轻。这种精心设计的LNP系统利用了无创且高效的鼻脑给药途径,为AD的多方面管理提供了一种生物相容性好、协同且具有变革性的治疗策略。

https://cdn.ncbi.nlm.nih.gov/pmc/blobs/216a/12254852/ddd8c1cf7d37/ga1.jpg

文献AI研究员

20分钟写一篇综述,助力文献阅读效率提升50倍。

立即体验

用中文搜PubMed

大模型驱动的PubMed中文搜索引擎

马上搜索

文档翻译

学术文献翻译模型,支持多种主流文档格式。

立即体验