Suppr超能文献

沉默miR-1291-LEFTY2轴可减少纤维化颊黏膜成纤维细胞的肌成纤维细胞活性和活性氧生成。

Silencing miR-1291-LEFTY2 axis diminishes the myofibroblast activities and reactive oxygen species generation of fibrotic buccal mucosal fibroblasts.

作者信息

Chou Ming-Yung, Wang Shih-Min, Hsieh Pei-Ling, Liao Yi-Wen, Yu Cheng-Chia, Tsai Chang-Yi

机构信息

School of Dentistry, Chung Shan Medical University, Taichung, Taiwan.

Department of Dentistry, Chung Shan Medical University Hospital, Taichung, Taiwan.

出版信息

J Dent Sci. 2025 Jul;20(3):1681-1688. doi: 10.1016/j.jds.2025.03.019. Epub 2025 Mar 27.

Abstract

BACKGROUND/PURPOSE: Oral submucous fibrosis (OSF) is a potentially malignant disorder characterized by chronic inflammation and excessive collagen deposition, leading to fibrosis in the oral mucosa. This study aimed to explore the contribution of the miR-1291/LEFTY2 axis in the development of OSF progression.

MATERIALS AND METHODS

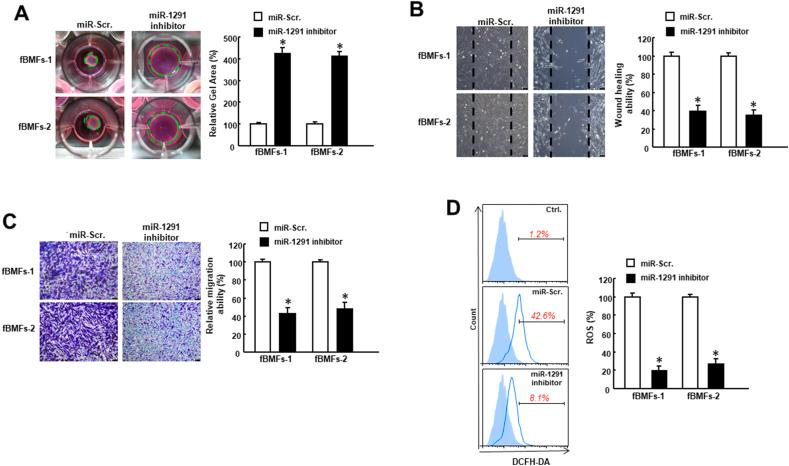
Expression of miR-1291 was evaluated in OSF tissues and primary myofibroblasts using RNA sequencing and qRT-PCR. The functional role of miR-1291 and LEFTY2 were investigated using miR-1291 inhibitor and lentiviral-mediated overexpression of LEFTY2, respectively. A luciferase reporter assay was conducted to examine the direct interaction between miR-1291 and LEFTY2. Myofibroblast activities were assessed by collagen gel contraction, wound healing, and transwell migration assays. Reactive oxygen species (ROS) production was measured by flow cytometry.

RESULTS

MiR-1291 was markedly upregulated in OSF tissues and myofibroblasts, and it was positively correlated with a couple of fibrosis markers, including α-SMA and TGF-β1. Inhibition of miR-1291 suppressed myofibroblast activities and ROS generation. Luciferase reporter assays confirmed that miR-1291 is directly bound to the three prime untranslated region (3'UTR) of LEFTY2, a negative regulator of TGF-β signaling. Overexpression of LEFTY2 attenuated phosphorylation of Smad, myofibroblast activities, and ROS production.

CONCLUSION

Our findings demonstrated that miR-1291 may promote fibrosis in OSF by suppressing LEFTY2 expression to increase myofibroblast activation via regulation of ROS accumulation and TGF-β/Smad signaling.

摘要

背景/目的:口腔黏膜下纤维化(OSF)是一种潜在的恶性疾病,其特征为慢性炎症和过度的胶原蛋白沉积,导致口腔黏膜纤维化。本研究旨在探讨miR-1291/LEFTY2轴在OSF进展中的作用。

材料与方法

使用RNA测序和qRT-PCR评估OSF组织和原代肌成纤维细胞中miR-1291的表达。分别使用miR-1291抑制剂和慢病毒介导的LEFTY2过表达来研究miR-1291和LEFTY2的功能作用。进行荧光素酶报告基因检测以检查miR-1291与LEFTY2之间的直接相互作用。通过胶原凝胶收缩、伤口愈合和Transwell迁移试验评估肌成纤维细胞活性。通过流式细胞术测量活性氧(ROS)的产生。

结果

miR-1291在OSF组织和肌成纤维细胞中显著上调,并且与包括α-SMA和TGF-β1在内的几种纤维化标志物呈正相关。抑制miR-1291可抑制肌成纤维细胞活性和ROS生成。荧光素酶报告基因检测证实miR-1291直接与TGF-β信号的负调节因子LEFTY2的3'非翻译区(3'UTR)结合。LEFTY2的过表达减弱了Smad的磷酸化、肌成纤维细胞活性和ROS产生。

结论

我们的研究结果表明,miR-1291可能通过抑制LEFTY2表达来促进OSF中的纤维化,从而通过调节ROS积累和TGF-β/Smad信号传导增加肌成纤维细胞活化。

https://cdn.ncbi.nlm.nih.gov/pmc/blobs/7a23/12254735/3ec7f22358f5/gr1.jpg

文献AI研究员

20分钟写一篇综述,助力文献阅读效率提升50倍。

立即体验

用中文搜PubMed

大模型驱动的PubMed中文搜索引擎

马上搜索

文档翻译

学术文献翻译模型,支持多种主流文档格式。

立即体验