Suppr超能文献

间充质干/基质细胞疗法可改善严重冠状病毒感染猫模型的免疫恢复。

Mesenchymal stem/stromal cell therapy improves immune recovery in a feline model of severe coronavirus infection.

作者信息

Wanakumjorn Patrawin, Kimura Kazuto, Castillo Diego, McLarty Ehren, Formaker Rachel, Qiao Rachel, Farrell Katherine, Brostoff Terza, Ramarapu Raneesh, Pires Jully, Cohen-Davidyan Tamar, Cassano Jennifer, Murphy Brian, Reagan Krystle, Kol Amir

机构信息

Pathology, Microbiology and Immunology, School of Veterinary Medicine, University of California, Davis, CA, USA.

Veterinary Surgical and Radiological Sciences, School of Veterinary Medicine, University of California, Davis, CA, USA.

出版信息

Stem Cells Transl Med. 2025 Jun 25;14(7). doi: 10.1093/stcltm/szaf025.

Abstract

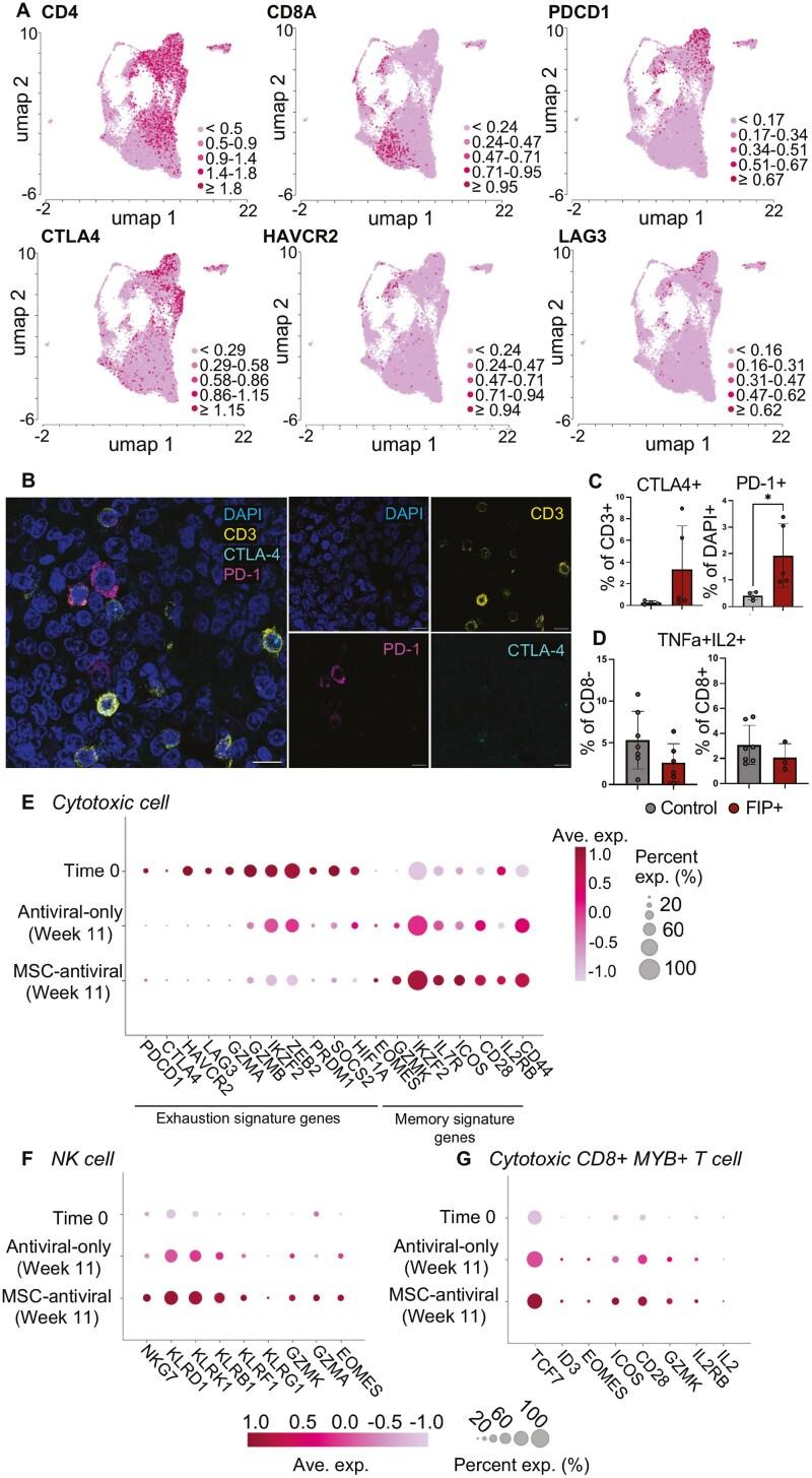
Severe coronavirus infections, including SARS-CoV-2, are marked by systemic inflammation, T-cell exhaustion, lymphopenia, and chronic immune dysfunction, with limited therapeutic options for recovery. Feline infectious peritonitis (FIP), a naturally occurring feline coronavirus infection, mirrors these immune pathologies, providing a valuable translational model. This study evaluated the safety and efficacy of allogeneic mesenchymal stem/stromal cell (MSC) therapy combined with antiviral treatment in cats with effusive FIP. Hematologic, virologic, and immunologic analyses were conducted over 12 weeks. Antiviral therapy reduced cytotoxic T-cell exhaustion by downregulating inhibitory receptors PD-1, TIM-3, and LAG-3. MSC-treated cats demonstrated enhanced immune recovery, evidenced by reduced expression of exhaustion-related transcription factors (IKZF2, ZEB2, PRDM1) and increased regulatory T-cell populations, promoting immune homeostasis. Single-cell RNA sequencing of mesenteric lymph nodes revealed transcriptomic shifts indicative of immune rejuvenation, including elevated memory T-cell markers (IKZF1, GZMK, IL7R) and reduced hyperproliferative lymphocyte subsets. Serum cytokine analysis revealed 3 distinct inflammatory mediator patterns using principal component analysis. Both treatment groups showed transitions toward cytokine profiles resembling those of healthy controls. Notably, residual cytokine elevations persisted at the study's end, mirroring features of chronic immune dysregulation. PDGF-bb, a marker of tissue repair, was uniquely associated with higher lymphocyte counts, suggesting its role in lymphoid recovery. This study highlights the potential of MSC therapy to modulate immune dysfunction and support durable immune recovery. The findings underscore its translational relevance for addressing severe viral diseases characterized by chronic inflammation and immune dysregulation, advancing both veterinary and human medicine.

摘要

包括新型冠状病毒(SARS-CoV-2)在内的严重冠状病毒感染的特征是全身炎症、T细胞耗竭、淋巴细胞减少和慢性免疫功能障碍,恢复的治疗选择有限。猫传染性腹膜炎(FIP)是一种自然发生的猫冠状病毒感染,反映了这些免疫病理状况,提供了一个有价值的转化模型。本研究评估了同种异体间充质干细胞(MSC)疗法联合抗病毒治疗对渗出性FIP猫的安全性和疗效。在12周内进行了血液学、病毒学和免疫学分析。抗病毒治疗通过下调抑制性受体PD-1、TIM-3和LAG-3减少细胞毒性T细胞耗竭。接受MSC治疗的猫表现出免疫恢复增强,表现为耗竭相关转录因子(IKZF2、ZEB2、PRDM1)表达降低和调节性T细胞群体增加,促进免疫稳态。肠系膜淋巴结的单细胞RNA测序揭示了表明免疫恢复的转录组变化,包括记忆T细胞标志物(IKZF1、GZMK、IL7R)升高和高增殖淋巴细胞亚群减少。血清细胞因子分析使用主成分分析揭示了3种不同的炎症介质模式。两个治疗组均显示向类似于健康对照的细胞因子谱转变。值得注意的是,在研究结束时残留的细胞因子升高持续存在,反映了慢性免疫失调特征。血小板衍生生长因子BB(PDGF-bb)是组织修复的标志物,与较高的淋巴细胞计数独特相关,表明其在淋巴恢复中的作用。本研究强调了MSC疗法调节免疫功能障碍和支持持久免疫恢复的潜力。这些发现强调了其在解决以慢性炎症和免疫失调为特征的严重病毒性疾病方面的转化相关性,推动了兽医学和人类医学的发展。

https://cdn.ncbi.nlm.nih.gov/pmc/blobs/6f0c/12259234/e78e5a1db24c/szaf025_fig8.jpg

文献AI研究员

20分钟写一篇综述,助力文献阅读效率提升50倍。

立即体验

用中文搜PubMed

大模型驱动的PubMed中文搜索引擎

马上搜索

文档翻译

学术文献翻译模型,支持多种主流文档格式。

立即体验