Suppr超能文献

组蛋白伴侣HIRA的失活揭示了成黑素细胞正常胚胎发育与成年黑素细胞干细胞维持之间的联系。

Inactivation of Histone Chaperone HIRA Unmasks a Link Between Normal Embryonic Development of Melanoblasts and Maintenance of Adult Melanocyte Stem Cells.

作者信息

Jaber-Hijazi Farah, Arnold Rouven, Swaminathan Karthic, Gilroy Kathryn, Wenzel Alexander T, Lagnado Anthony, Kirschner Kristina, Robertson Neil, Reid Claire, Fullarton Neil, Pawlikowski Jeff, Rai Taranjit Singh, Baranyk Ian, Shi Christina Huan, Yip Kevin Y, Blyth Karen, Mesirov Jill P, Harris Melissa L, Passos João F, Machesky Laura M, Adams Peter D

机构信息

School of Cancer Sciences, University of Glasgow, Glasgow, UK.

CRUK Scotland Institute, Glasgow, UK.

出版信息

Aging Cell. 2025 Jul;24(7):e70070. doi: 10.1111/acel.70070. Epub 2025 May 14.

Abstract

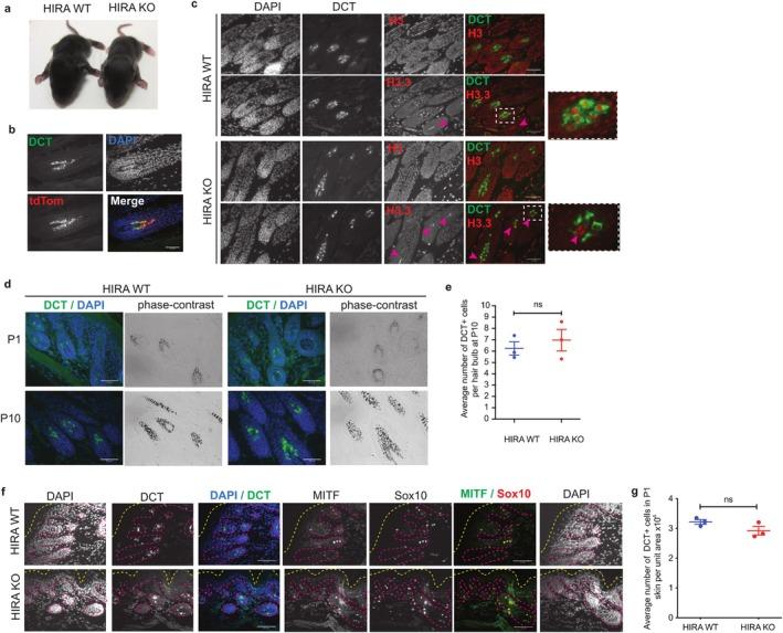
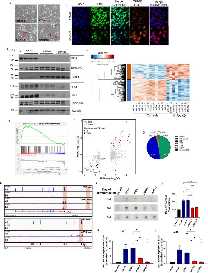
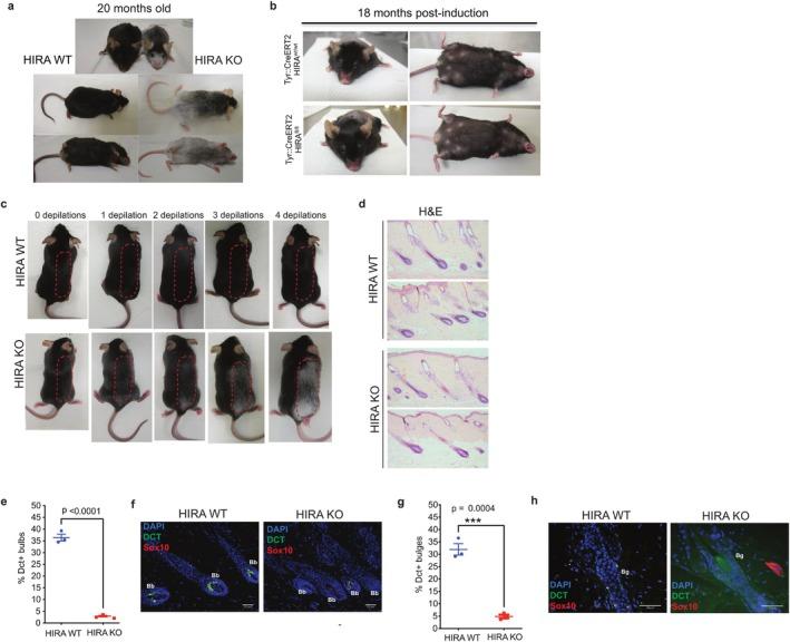
Evidence indicates that the integrity of in utero development influences late life healthy or unhealthy aging; however, specific links between them are unclear. Histone chaperone HIRA is thought to play a role in both life stages, and here, we explore this role using the murine pigmentary system by investigating and comparing the effects of its lineage-specific knockout, either conditionally during embryogenesis or postnatally. Embryonic knockout of Hira in tyrosinase+ neural crest-derived lineages, including melanoblasts, led to reduced melanoblast numbers during embryogenesis, with single-cell RNA sequencing analysis indicating evidence of lineage-specificity defects. This was supported in an in vitro model using melb-a melanoblasts in which Hira knockdown affected lineage identity and melanoblast differentiation potential, with ATAC-seq data indicating a role of HIRA in orchestrating chromatin accessibility. Interestingly, however, newborn Hira knockout mice had wild type numbers of differentiated melanocytes, albeit functionally defective, as demonstrated by very mild hypopigmentation of the first hair coat, increased melanocyte telomere-associated DNA damage foci, and impaired response to proliferative challenge. Moreover, as they aged, mice with embryonic melanoblast Hira knockout displayed marked defects in melanocyte stem cell maintenance and premature hair graying. Importantly, this phenotype was not observed after postnatal inducible knockout, indicating an essential role for HIRA at embryonic stages that is transmitted to adulthood, rather than a direct postnatal requirement within the pigmentary system. This genetic model shows that HIRA function during early development lays a foundation for maintaining lineage identity and subsequent maintenance of adult tissue-specific stem cells during aging.

摘要

有证据表明,子宫内发育的完整性会影响晚年的健康或不健康衰老;然而,它们之间的具体联系尚不清楚。组蛋白伴侣HIRA被认为在这两个生命阶段都发挥作用,在这里,我们通过研究和比较其谱系特异性敲除在胚胎期或出生后的影响,利用小鼠色素系统来探索这一作用。在酪氨酸酶阳性神经嵴衍生谱系(包括成黑素细胞)中胚胎期敲除Hira,导致胚胎期成黑素细胞数量减少,单细胞RNA测序分析表明存在谱系特异性缺陷的证据。在使用melb-a成黑素细胞的体外模型中得到了支持,其中Hira敲低影响了谱系身份和成黑素细胞分化潜能,ATAC-seq数据表明HIRA在协调染色质可及性方面发挥作用。然而,有趣的是,新生的Hira敲除小鼠具有野生型数量的分化黑素细胞,尽管功能有缺陷,如首次毛发轻度色素减退、黑素细胞端粒相关DNA损伤灶增加以及对增殖挑战的反应受损所证明。此外,随着年龄的增长,胚胎期成黑素细胞Hira敲除的小鼠在黑素细胞干细胞维持和过早白发方面表现出明显缺陷。重要的是,出生后诱导敲除后未观察到这种表型,这表明HIRA在胚胎期起着至关重要的作用,并传递到成年期,而不是色素系统在出生后有直接需求。这种遗传模型表明,HIRA在早期发育过程中的功能为维持谱系身份以及随后在衰老过程中维持成年组织特异性干细胞奠定了基础。

https://cdn.ncbi.nlm.nih.gov/pmc/blobs/ed6a/12266762/37993f3fb534/ACEL-24-e70070-g006.jpg

文献AI研究员

20分钟写一篇综述,助力文献阅读效率提升50倍。

立即体验

用中文搜PubMed

大模型驱动的PubMed中文搜索引擎

马上搜索

文档翻译

学术文献翻译模型,支持多种主流文档格式。

立即体验