Suppr超能文献

ACSF2与PGK1的相互作用通过调节Keap1/Nrf2信号通路促进糖尿病肾病肾小管上皮细胞的铁死亡。

ACSF2-PGK1 interaction promotes ferroptosis in renal tubular epithelial cells of diabetic nephropathy by regulating Keap1/Nrf2 signaling.

作者信息

Liu Xinran, Chen Chaoyi, Zhu Sai, Luo Xiaomei, Gao Li, Hu Ziyun, Ma Yu, Jiang Ling, Wu Yonggui

机构信息

Department of Nephropathy, the First Affiliated Hospital of Anhui Medical University, Hefei, People's Republic of China.

Center for Scientific Research, Anhui Medical University, Hefei, People's Republic of China.

出版信息

Redox Rep. 2025 Dec;30(1):2529618. doi: 10.1080/13510002.2025.2529618. Epub 2025 Jul 16.

Abstract

OBJECTIVES

Recent studies have highlighted the strong association between kidney disease and ferroptosis. However, the role of ferroptosis in diabetic nephropathy (DN) remains unclear. This study aimed to determine the role of ACSF2 in renal tubule injury in DN and its underlying mechanisms.

METHODS

We established diabetic kidney disease models both in vivo, using db/db mice, and in vitro, using high glucose induced HK-2 cells.

RESULTS

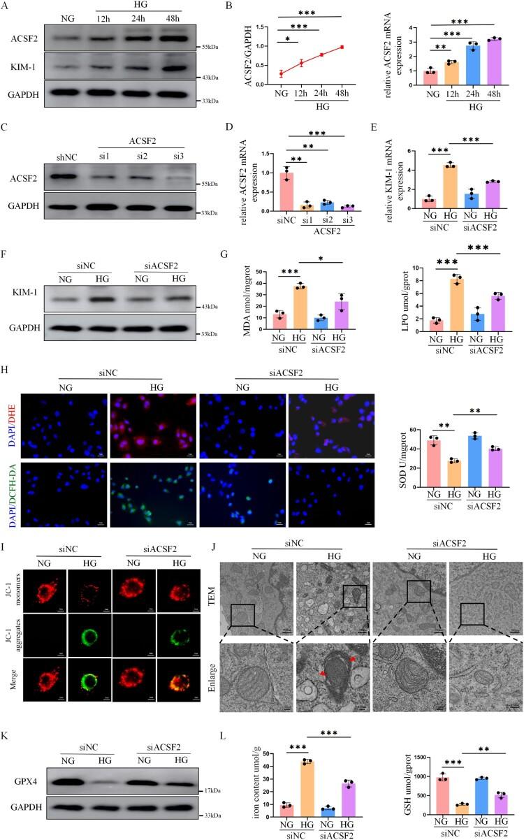
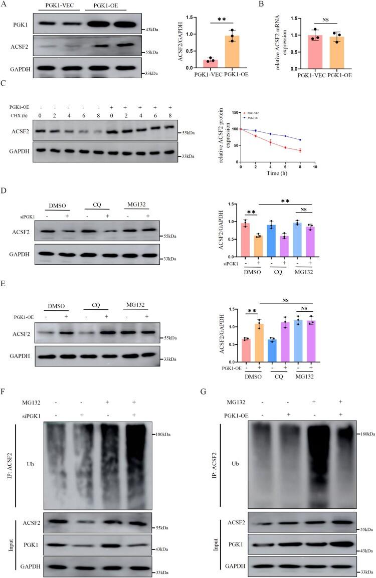
A significant upregulation of ACSF2 was observed in the renal tubules of patients with DN and db/db mice. ACSF2 expression correlated with renal tubule injury and renal function, indicating its potential as an independent biomarker in patients with DN. Silencing ACSF2 alleviated high glucose-induced renal tubular epithelial cell injury by reducing oxidative stress-induced ferroptosis in vivo and in vitro. Mechanistically, liquid chromatography-tandem mass spectrometry and co-immunoprecipitation demonstrated that ACSF2 specifically binds to PGK1. ACSF2 affected Keap1 dimerization by regulating PGK1 phosphorylation at serine 203, which subsequently affects the levels of NRF2. Moreover, PGK1 stabilizes ACSF2 via deubiquitination, establishing a positive feedback loop. The results provide evidence that the interaction between ACSF2 and PGK1 promotes DN progression by regulating oxidative stress-induced ferroptosis.

DISCUSSION

ACSF2 participates in crosstalk between oxidative stress and ferroptosis. This could be a potential therapeutic target for DN.

摘要

目的

近期研究突显了肾脏疾病与铁死亡之间的紧密关联。然而,铁死亡在糖尿病肾病(DN)中的作用仍不明确。本研究旨在确定ACSF2在DN肾小管损伤中的作用及其潜在机制。

方法

我们通过使用db/db小鼠在体内以及使用高糖诱导的HK-2细胞在体外建立糖尿病肾病模型。

结果

在DN患者和db/db小鼠的肾小管中观察到ACSF2显著上调。ACSF2表达与肾小管损伤和肾功能相关,表明其作为DN患者独立生物标志物的潜力。在体内和体外,沉默ACSF2通过减少氧化应激诱导的铁死亡减轻高糖诱导的肾小管上皮细胞损伤。机制上,液相色谱-串联质谱和免疫共沉淀表明ACSF2特异性结合PGK1。ACSF2通过调节丝氨酸203处的PGK1磷酸化影响Keap1二聚化,进而影响NRF2水平。此外,PGK1通过去泛素化稳定ACSF2,建立正反馈回路。结果提供了证据表明ACSF2与PGK1之间的相互作用通过调节氧化应激诱导的铁死亡促进DN进展。

讨论

ACSF2参与氧化应激与铁死亡之间的相互作用。这可能是DN的一个潜在治疗靶点。

https://cdn.ncbi.nlm.nih.gov/pmc/blobs/5140/12269058/4f04fbea8589/YRER_A_2529618_F0001_OC.jpg

文献AI研究员

20分钟写一篇综述,助力文献阅读效率提升50倍。

立即体验

用中文搜PubMed

大模型驱动的PubMed中文搜索引擎

马上搜索

文档翻译

学术文献翻译模型,支持多种主流文档格式。

立即体验