Suppr超能文献

粪便中的人类DNA水平反映肠道炎症,并与各年龄段炎症性肠病(IBD)患者肠道菌群的存在相关。

Human DNA levels in feces reflect gut inflammation and associate with presence of gut species in IBD patients across the age spectrum.

作者信息

Mazzoni Chiara, Ochana Bracha, Focht Gili, Harpenas Esty, Quteineh Ahmad, Meyer Esther Orlansky, Ya'acov Ami Ben, Shmorak Shimrit, Shemer Ruth, Shteyer Eyal, Dor Yuval, Yassour Moran

机构信息

Hebrew University of Jerusalem.

Shaare Zedek Medical Center.

出版信息

Res Sq. 2025 Jul 7:rs.3.rs-6809327. doi: 10.21203/rs.3.rs-6809327/v1.

Abstract

BACKGROUND

Feces are a complex matrix that holds precious information regarding gut processes. Comprehensive fecal DNA sequencing is largely utilized as a non-invasive way to profile the gut microbiome, but is majorly overlooked in other fields. Clinical practice and research on Inflammatory Bowel Diseases (IBD) would greatly benefit from accurate and non-invasive methods to monitor gut inflammation in IBD patients. In IBD, immune cell storming and epithelial cell shedding in the gut increase the amount of human DNA in feces, making fecal DNA profiling a desirable approach to monitor gut inflammation dynamics.

METHODS

We used a combination of sequencing techniques to comprehensively characterize the fecal DNA diversity in a newly established cohort of IBD patients and Controls (SZ cohort, N=134 children, Israel). We performed methylation-based human cell-specific profiling together with shotgun metagenomics to characterize the human and the microbial DNA content in feces, respectively. Moreover, we included a large external validation cohort (LLDeep+1000IBD cohorts, N=689 adults, the Netherlands) in order to extend our findings from the methylation-based profiling to the more broadly-available quantification of human DNA in metagenomics sequencing.

RESULTS

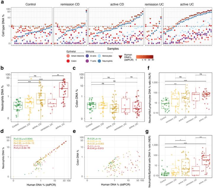
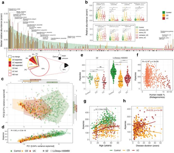
We found that neutrophil DNA dominates fecal human DNA content in IBD patients, and our measurements were highly correlated with fecal calprotectin levels. Combining neutrophil and other cell type DNA fractions in one metric was able to distinguish between remissive and active cases of IBD. Human reads percentage by metagenomics was well correlated with disease severity and species richness, which had distinct trends in CD and UC over time. We used a combination of species richness, human DNA percentage and microbiome composition data to predict IBD and distinguish CD from UC in both adult and pediatric IBD patient cohorts.

CONCLUSIONS

The comprehensive characterization of human and microbiome fecal DNA is a useful approach to track immune response level and investigate the interaction that the immune system has with gut microbiome richness and composition over time, enriching opportunities for better disease monitoring and thus better treatment of IBD patients.

摘要

背景

粪便作为一种复杂的基质,蕴含着有关肠道生理过程的宝贵信息。全粪便DNA测序在很大程度上被用作分析肠道微生物群的非侵入性方法,但在其他领域却大多被忽视。炎症性肠病(IBD)的临床实践和研究将从准确且非侵入性的方法中大大受益,这些方法可用于监测IBD患者的肠道炎症。在IBD中,肠道内免疫细胞的激增和上皮细胞的脱落会增加粪便中人类DNA的含量,使得粪便DNA分析成为监测肠道炎症动态的理想方法。

方法

我们使用了多种测序技术,对一组新建立的IBD患者和对照(SZ队列,N = 134名儿童,以色列)的粪便DNA多样性进行全面表征。我们进行了基于甲基化的人类细胞特异性分析以及鸟枪法宏基因组学分析,分别用于表征粪便中的人类DNA和微生物DNA含量。此外,我们纳入了一个大型外部验证队列(LLDeep + 1000IBD队列,N = 689名成年人,荷兰),以便将我们基于甲基化分析的结果扩展到宏基因组测序中更广泛可用的人类DNA定量分析。

结果

我们发现,中性粒细胞DNA在IBD患者的粪便人类DNA含量中占主导地位,并且我们的测量结果与粪便钙卫蛋白水平高度相关。将中性粒细胞和其他细胞类型的DNA组分合并为一个指标,能够区分IBD的缓解期和活动期病例。宏基因组学中的人类读数百分比与疾病严重程度和物种丰富度密切相关,在CD和UC中随时间呈现出不同的趋势。我们结合物种丰富度、人类DNA百分比和微生物群组成数据,在成人和儿童IBD患者队列中预测IBD并区分CD和UC。

结论

对人类和微生物粪便DNA进行全面表征,是跟踪免疫反应水平以及研究免疫系统随时间与肠道微生物群丰富度和组成之间相互作用的有用方法,为更好地监测疾病并进而更好地治疗IBD患者提供了更多机会。

https://cdn.ncbi.nlm.nih.gov/pmc/blobs/398f/12265159/79a7f2e01599/nihpp-rs6809327v1-f0001.jpg

文献AI研究员

20分钟写一篇综述,助力文献阅读效率提升50倍。

立即体验

用中文搜PubMed

大模型驱动的PubMed中文搜索引擎

马上搜索

文档翻译

学术文献翻译模型,支持多种主流文档格式。

立即体验