Suppr超能文献

转录组学探索为下胚轴毛状体起始的调控网络带来了新的视角。

Transcriptomic exploration yields novel perspectives on the regulatory network underlying trichome initiation in hypocotyl.

作者信息

Xie Yuxing, Yang Luying, Zhao Zewei, Ding Mingquan, Cao Yuefen, Hu Xin, Rong Junkang

机构信息

College of Advanced Agricultural Sciences, Zhejiang A&F University, Linan, Hangzhou, Zhejiang, China.

出版信息

Front Plant Sci. 2025 Jul 2;16:1604186. doi: 10.3389/fpls.2025.1604186. eCollection 2025.

Abstract

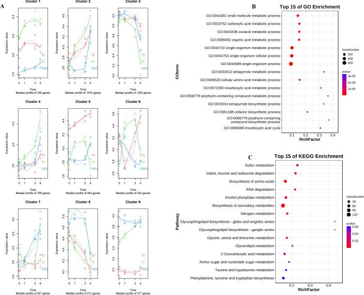
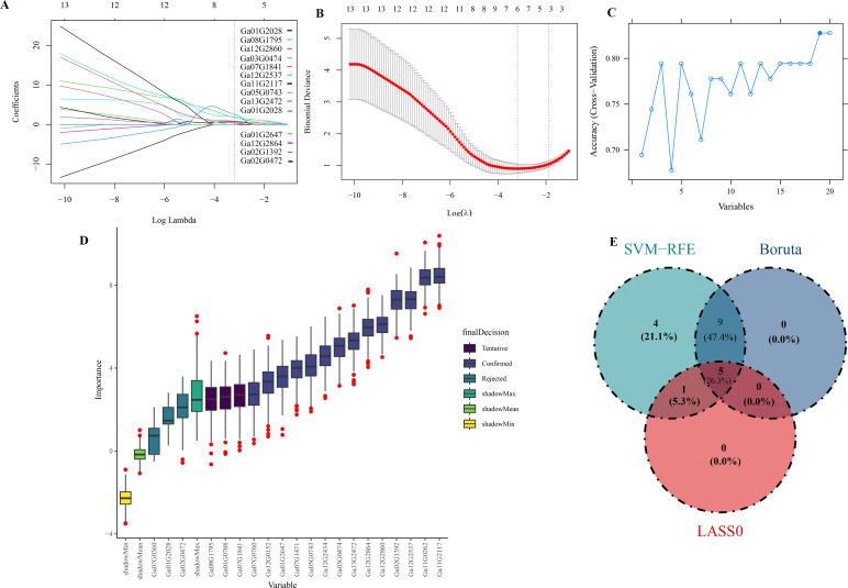
Trichomes play a crucial role in plant stress tolerance and serve as an excellent model for studying epidermal cell differentiation. To elucidate the molecular mechanisms underlying trichome development in cotton stems, we investigated two Gossypium arboreum mutants that exhibit abnormal trichome patterns during hypocotyl growth. Based on morphological characteristics, we classified four developmental stages: preinitiation, initiation, elongation, and maturation. Comparative transcriptome profiling of epidermal cells across these stages identified differentially expressed genes (DEGs) through maSigPro analysis, which revealed that these DEGs were primarily associated with pathways involved in cell wall metabolism. Additionally, integrated weighted gene co-expression network analysis (WGCNA) and Cytoscape analyses identified 20 core regulatory genes from a total of 59 candidates linked to epidermal development. Utilizing three machine learning algorithms (SVM-RFE, Boruta, and LASSO), we consistently prioritized five key regulators: RT-qPCR validation confirmed their stage-specific expression patterns, which were consistent with the RNA-Seq data. Our study establishes a comprehensive framework for research on cotton trichomes and identifies critical genetic components governing epidermal hair development, thereby providing new insights for the molecular breeding of stress-resistant cotton varieties.

摘要

表皮毛在植物抗逆性中起着关键作用,是研究表皮细胞分化的优良模型。为阐明棉花茎中表皮毛发育的分子机制,我们研究了两个在棉苗子叶生长期间表现出异常表皮毛模式的亚洲棉突变体。基于形态特征,我们将其分为四个发育阶段:起始前、起始、伸长和成熟。通过maSigPro分析对这些阶段的表皮细胞进行比较转录组分析,鉴定出差异表达基因(DEG),结果表明这些DEG主要与细胞壁代谢相关途径有关。此外,综合加权基因共表达网络分析(WGCNA)和Cytoscape分析从总共59个与表皮发育相关的候选基因中鉴定出20个核心调控基因。利用三种机器学习算法(SVM-RFE、Boruta和LASSO),我们一致确定了五个关键调控因子:RT-qPCR验证证实了它们的阶段特异性表达模式,这与RNA-Seq数据一致。我们的研究建立了一个全面的棉花表皮毛研究框架,并鉴定了控制表皮毛发育的关键遗传成分,从而为抗逆棉花品种的分子育种提供了新的见解。

https://cdn.ncbi.nlm.nih.gov/pmc/blobs/2dd2/12263914/63c5fc0cc44b/fpls-16-1604186-g001.jpg

文献AI研究员

20分钟写一篇综述,助力文献阅读效率提升50倍。

立即体验

用中文搜PubMed

大模型驱动的PubMed中文搜索引擎

马上搜索

文档翻译

学术文献翻译模型,支持多种主流文档格式。

立即体验