Suppr超能文献

青霉素结合蛋白2a(PBP2a)阳性细胞外囊泡的动态分析:对耐甲氧西林金黄色葡萄球菌感染早期诊断和治疗监测的意义

Dynamic Profiling of Penicillin-Binding Protein 2a (PBP2a)-Positive Extracellular Vesicles: Implications for Early Diagnosis and Treatment Monitoring of Methicillin-Resistant Staphylococcus Aureus Infections.

作者信息

Gao Qianqian, Zhou Wenwu, Shen Zhen, Chen Tianchi, Hu Cong, Dong Liang, Han Da, Li Min

机构信息

Department of Laboratory Medicine, Renji Hospital, School of Medicine, Shanghai Jiao Tong University, Shanghai, China.

Department of Neurosurgery, West China Second University Hospital, Sichuan University, Chengdu, China.

出版信息

J Extracell Vesicles. 2025 Jul;14(7):e70111. doi: 10.1002/jev2.70111.

Abstract

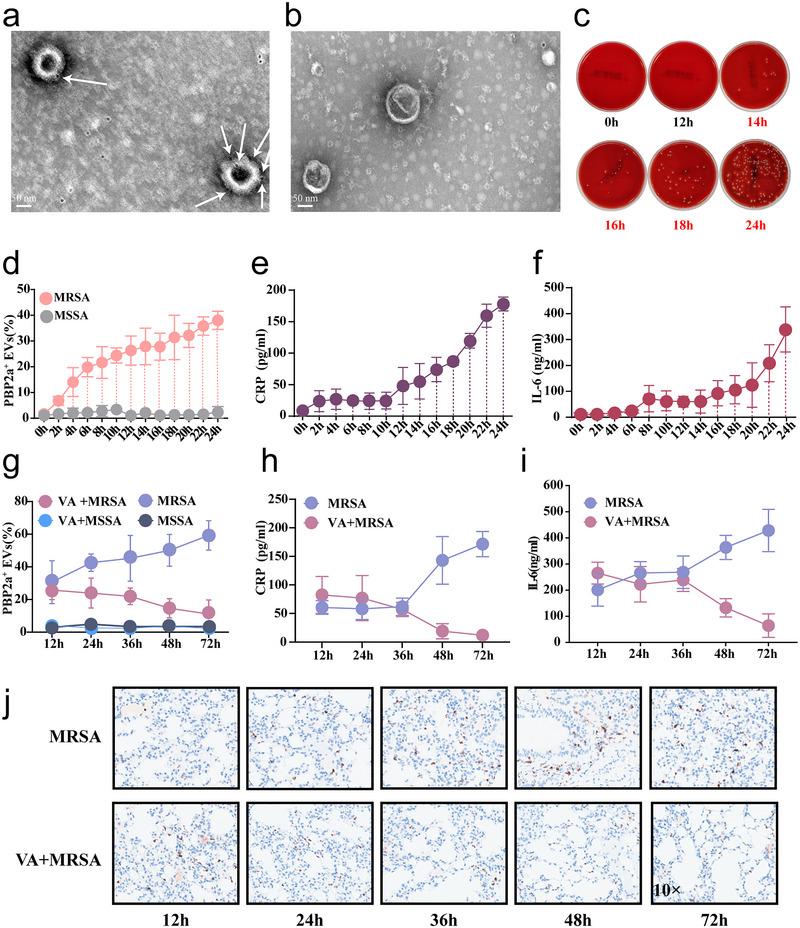
Infections caused by methicillin-resistant staphylococci (MRS), such as methicillin-resistant Staphylococcus aureus (MRSA), pose significant challenges to public health. The early detection of MRS infections and monitoring of antibiotic resistance profiles are critical for patient management and infection control strategies. Extracellular vesicles (EVs) have emerged as promising biomarkers in infectious disease. By combining single-particle nano-flow cytometry and immunoelectron microscopy (immuno-TEM), we discovered that PBP2a is present on the surface of EVs extracted from MRS. However, whether PBP2a can serve as an EVs-associated protein marker for diagnosing bacterial infections remains unexplored. Using MRSA as a model strain, mouse models of localized and systemic infections were established, alongside a clinical cohort study, to investigate the dynamics of PBP2a-positive (PBP2a) EVs in plasma following bacterial infection, infection progression, and in response to antimicrobial therapy. In mouse infection models, PBP2a EVs were detected in plasma, with variable detection rates observed across different infection models. The study found a progressive correlation between increasing plasma PBP2a EVs levels and non-specific inflammation markers (CRP, IL-6) during infection progression. Antimicrobial therapies, however, inversely affected the ratio of PBP2a EVs. Furthermore, a clinical cohort study confirmed a direct association between the magnitude of PBP2a EVs in the plasma of patients with MRSA infection and the severity of infection. The investigation highlights the potential of PBP2a EVs as plasma biomarkers of MRSA antibiotic resistance, particularly during the early stages of resistant infections. Their persistence in plasma throughout the infectious episode makes them valuable indicators for monitoring disease progression and evaluating the efficacy of antibiotic treatments.

摘要

耐甲氧西林葡萄球菌(MRS)引起的感染,如耐甲氧西林金黄色葡萄球菌(MRSA),对公共卫生构成重大挑战。早期检测MRS感染并监测抗生素耐药谱对于患者管理和感染控制策略至关重要。细胞外囊泡(EVs)已成为传染病中有前景的生物标志物。通过结合单颗粒纳米流式细胞术和免疫电子显微镜(免疫透射电镜),我们发现PBP2a存在于从MRS提取的EVs表面。然而,PBP2a是否可作为诊断细菌感染的EVs相关蛋白标志物仍未得到探索。以MRSA为模型菌株,建立了局部和全身感染的小鼠模型以及一项临床队列研究,以研究细菌感染后血浆中PBP2a阳性(PBP2a)EVs的动态变化、感染进展情况以及对抗菌治疗的反应。在小鼠感染模型中,血浆中检测到了PBP2a EVs,不同感染模型中观察到的检测率有所不同。研究发现,在感染进展过程中,血浆中PBP2a EVs水平升高与非特异性炎症标志物(CRP、IL-6)之间存在渐进相关性。然而,抗菌治疗对PBP2a EVs的比例有相反的影响。此外,一项临床队列研究证实,MRSA感染患者血浆中PBP2a EVs的数量与感染严重程度直接相关。该研究突出了PBP2a EVs作为MRSA抗生素耐药性血浆生物标志物的潜力,特别是在耐药感染的早期阶段。它们在整个感染过程中持续存在于血浆中,使其成为监测疾病进展和评估抗生素治疗效果的有价值指标。

https://cdn.ncbi.nlm.nih.gov/pmc/blobs/6560/12269531/806a3885ca80/JEV2-14-e70111-g005.jpg

文献AI研究员

20分钟写一篇综述,助力文献阅读效率提升50倍。

立即体验

用中文搜PubMed

大模型驱动的PubMed中文搜索引擎

马上搜索

文档翻译

学术文献翻译模型,支持多种主流文档格式。

立即体验