Suppr超能文献

信号转导和转录激活因子1-干扰素诱导跨膜蛋白3促进上皮细胞自噬以控制感染。

STAT1-IFITM3 promotes autophagy in epithelial cells to control infection.

作者信息

Cui Lijun, Li Teng, Zhang Jing, Shen Yujuan, Cao Jianping

机构信息

National Key Laboratory of Intelligent Tracking and Forecasting for Infectious Diseases, National Institute of Parasitic Diseases at Chinese Center for Disease Control and Prevention, Chinese Center for Tropical Diseases Research, Shanghai, China.

Key Laboratory of Parasite and Vector Biology, National Health Commission of the People's Republic of China, Shanghai, China.

出版信息

Life Sci Alliance. 2025 Jul 18;8(9). doi: 10.26508/lsa.202503200. Print 2025 Sep.

Abstract

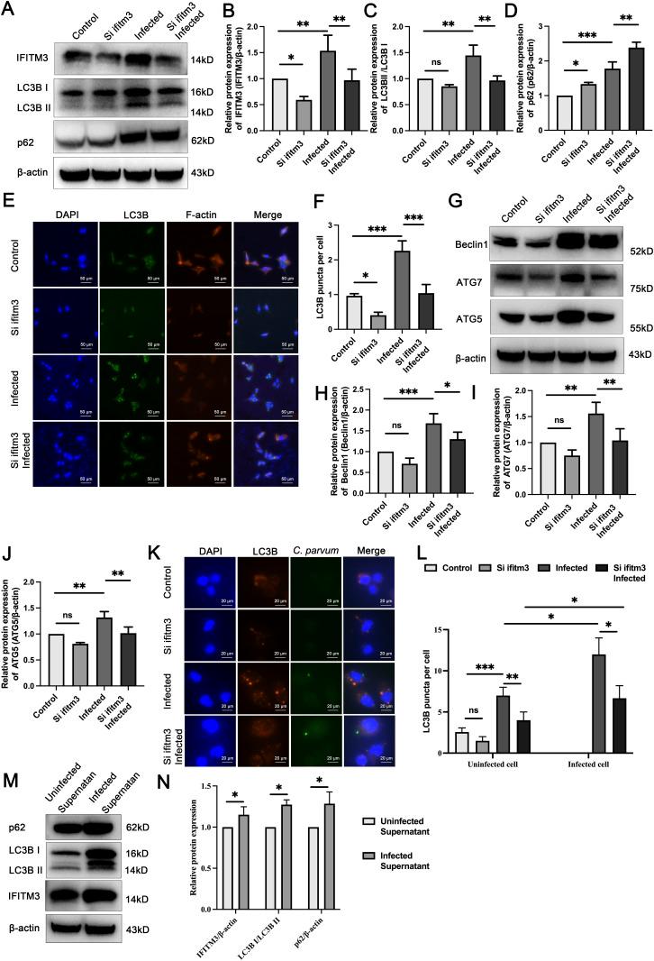
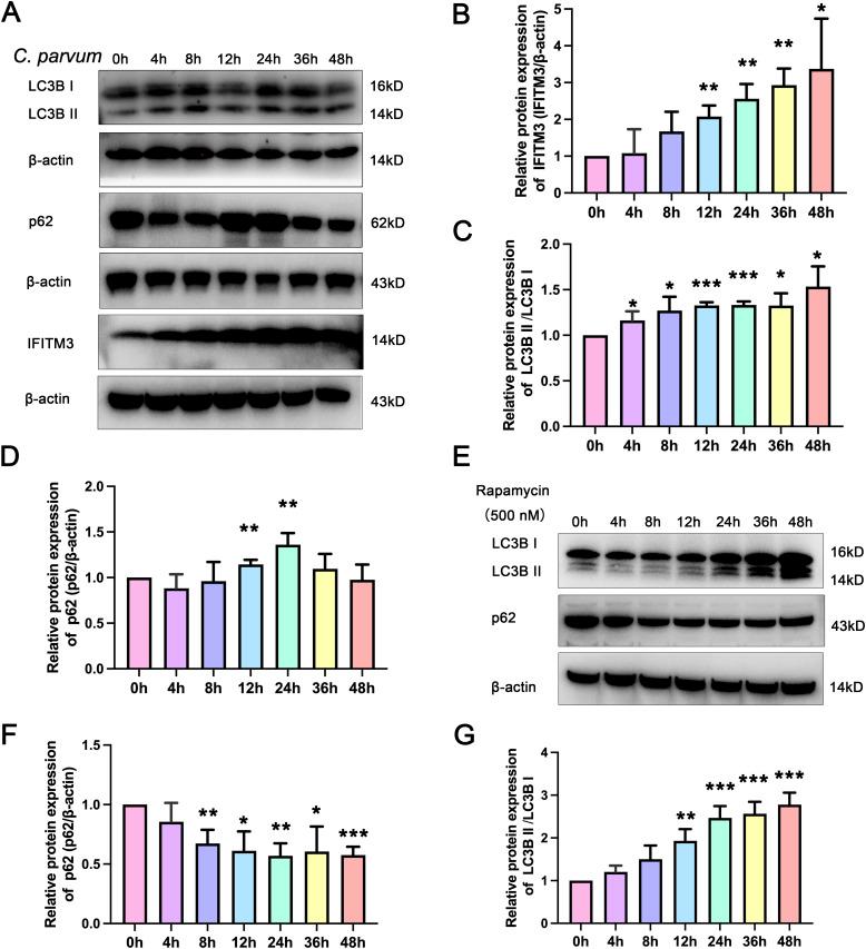
infects intestinal epithelial cells, causing cryptosporidiosis in humans and neonatal livestock. Autophagy is an important component of the defense against infection. IFITM3 is an IFN-stimulated gene that regulates viral infection through autophagy; however, its role in infection is unknown. Herein, IFITM3 levels increased significantly after infection and promoted autophagy. overexpression up-regulated LC3B II/LC3B I, Beclin-1, ATG7, and ATG5, but down-regulated p62 during infection. In -infected HCT-8 cells, IFITM3 interacted with LC3B, Beclin-1, and ATG5. knockdown or autophagy-inhibitor treatment decreased the ratio of LC3B II/LC3B I, Beclin-1, ATG7, and ATG5, but increased p62 expression. Furthermore, IFITM3-regulated autophagy was associated with the inflammatory response, cell survival, and clearance. overexpression inhibited apoptosis, increased inflammatory cytokine IL-8 production, and decreased the cellular burden. silencing had the opposite effects. IFITM3 expression was positively regulated by STAT1 during infection, whereas knockdown increased STAT1's compensatory effect. Thus, intestinal epithelial cells resist infection via autophagy through the STAT1-IFITM3 axis.

摘要

感染肠道上皮细胞,导致人类和新生家畜患隐孢子虫病。自噬是抵御感染的重要组成部分。IFITM3是一种受干扰素刺激的基因,通过自噬调节病毒感染;然而,其在感染中的作用尚不清楚。在此,感染后IFITM3水平显著升高并促进自噬。过表达在感染期间上调了LC3B II/LC3B I、Beclin-1、ATG7和ATG5,但下调了p62。在感染的HCT-8细胞中,IFITM3与LC3B、Beclin-1和ATG5相互作用。敲低或自噬抑制剂处理降低了LC3B II/LC3B I、Beclin-1、ATG7和ATG5的比例,但增加了p62表达。此外,IFITM3调节的自噬与炎症反应、细胞存活和清除有关。过表达抑制细胞凋亡,增加炎症细胞因子IL-8的产生,并降低细胞内病原体负荷。沉默则产生相反的效果。感染期间STAT1对IFITM3表达起正调控作用,而敲低则增加了STAT1的代偿作用。因此,肠道上皮细胞通过STAT1-IFITM3轴通过自噬抵抗感染。

https://cdn.ncbi.nlm.nih.gov/pmc/blobs/d961/12274651/1ea3df264e63/LSA-2025-03200_GA.jpg

文献AI研究员

20分钟写一篇综述,助力文献阅读效率提升50倍。

立即体验

用中文搜PubMed

大模型驱动的PubMed中文搜索引擎

马上搜索

文档翻译

学术文献翻译模型,支持多种主流文档格式。

立即体验