Suppr超能文献

YOD1通过去泛素化PKM2来调节帕金森病中多巴胺能神经元的氧化损伤。

YOD1 regulates oxidative damage of dopamine neurons in Parkinson's disease by deubiquitinating PKM2.

作者信息

Zhao Xia, Sun Jinfeng, Chen Fan, Tang Hao, Zeng Yuqing, Li Luyao, Yu Qin, Chen Linjie, Hammad Muzaffar, Xu Xiaoxia, Meng Ziyao, Wang Wei, Liang Guang

机构信息

Affiliated Yongkang First People's Hospital, Hangzhou Medical College, Yongkang, China.

School of Pharmaceutical Sciences, Hangzhou Medical College, Hangzhou, China.

出版信息

Clin Transl Med. 2025 Jul;15(7):e70420. doi: 10.1002/ctm2.70420.

Abstract

BACKGROUND

Parkinson's disease (PD) is a common neurodegenerative movement disorder, mainly characterized by the degeneration and loss of dopaminergic neurons in the substantia nigra. Oxidative stress is considered to be a key contributor to dopaminergic neuronal degeneration, triggering a series of downstream events such as mitochondrial dysfunction, neuroinflammation and misfolded protein aggregation, which ultimately exacerbate the development of PD. Deubiquitinating enzymes (DUBs) regulate oxidative stress, but their roles in PD remain unclear.

METHODS

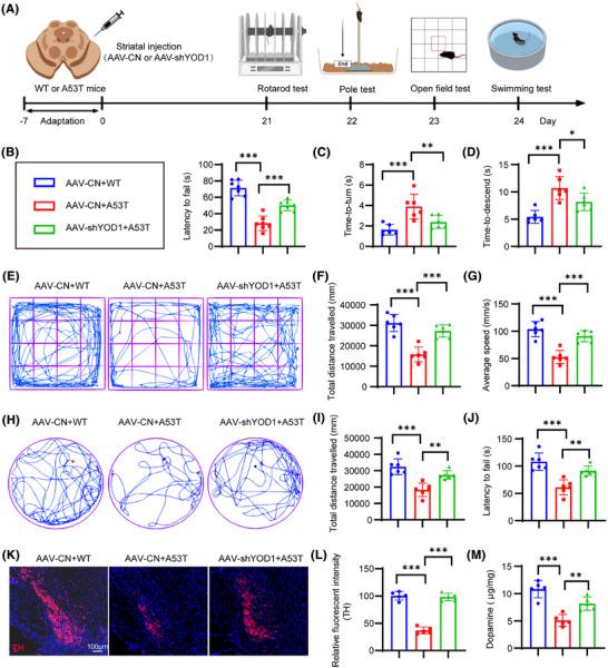
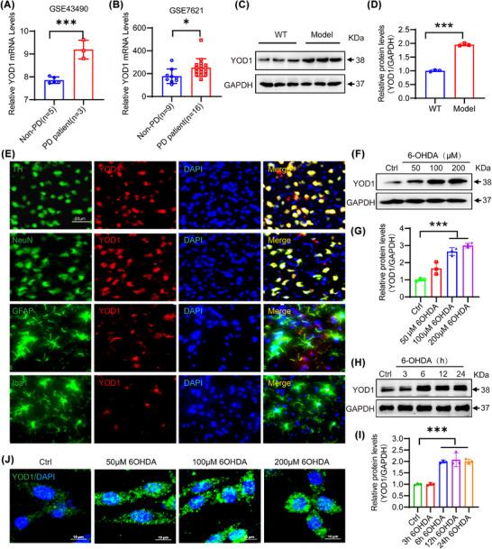
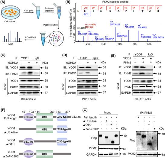
GEO database analysis and western blotting were used to analyze the expression of YOD1in PD patients and PD mouse models. Genetic knockout (KO) of YOD1 was performed to assess its effects in PD pathogenesis. The substance of YOD1 was measured via co-immunoprecipitation (Co-IP) coupled with LC-MS/MS analysis. Then the effect of YOD1-mediated motor deficits and oxidative damage were investigated using open field test, swimming test, pole test, immunofluorescence (IF) and cellular analyses.

RESULTS

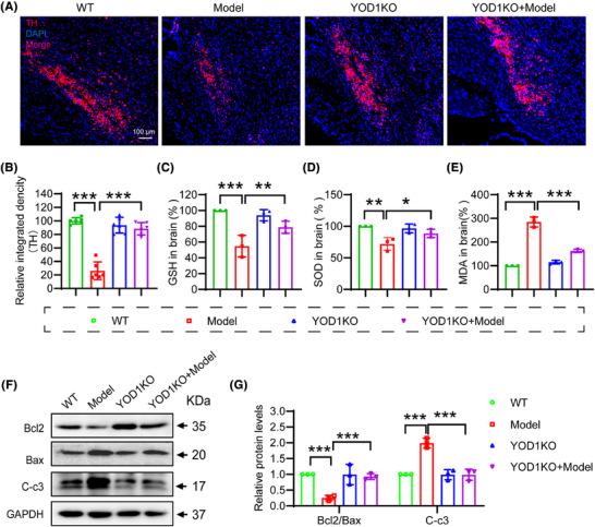
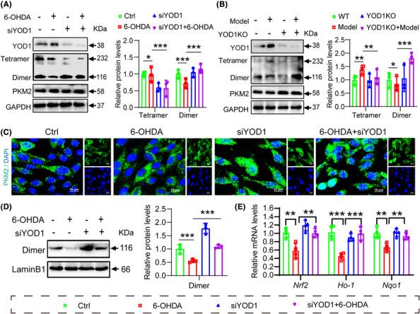
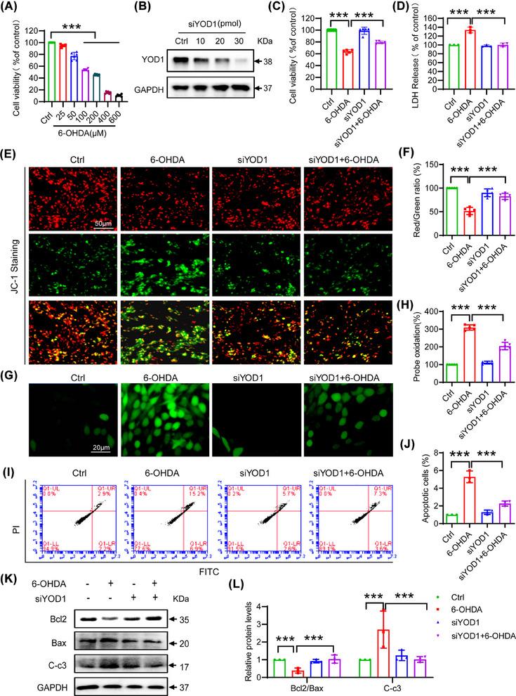
YOD1 was highly expressed in PD patients and 6-OHDA-induced PD model mice and mediated reactive oxygen species (ROS) production. YOD1 KO ameliorated motor impairments and oxidative stress in PD model mice. YOD1 directly bound PKM2 and reduces its ubiquitination level by removing the K63-linked ubiquitin chain of PKM2, thereby increasing the tetramer level and reducing the dimer level of PKM2. It then inhibited dimerized PKM2 entry into the nucleus and regulated Nrf2-mediated antioxidant responses, but YOD1 does not change the stability of PKM2 protein.

CONCLUSIONS

Our study identifies YOD1 as a oxidative-sensitive regulator of PD progression, operating via the YOD1-PKM2-Nrf2 axis. Targeting YOD1 may offer a novel therapeutic strategy for PD.

KEY POINTS

YOD1 is highly elevated in different PD model mice and patients with PD. YOD1 is a key regulator in oxidative stress and PD pathology. YOD1-deficient exhibit a protective effect on neuronal oxidative injury. YOD1 targets PKM2-Nrf2 axis in response to oxidative stress.

摘要

背景

帕金森病(PD)是一种常见的神经退行性运动障碍,主要特征是黑质中多巴胺能神经元的变性和丧失。氧化应激被认为是多巴胺能神经元变性的关键因素,引发一系列下游事件,如线粒体功能障碍、神经炎症和错误折叠蛋白聚集,最终加剧PD的发展。去泛素化酶(DUBs)调节氧化应激,但其在PD中的作用仍不清楚。

方法

利用GEO数据库分析和蛋白质免疫印迹法分析YOD1在PD患者和PD小鼠模型中的表达。进行YOD1基因敲除(KO)以评估其在PD发病机制中的作用。通过免疫共沉淀(Co-IP)结合液相色谱-串联质谱(LC-MS/MS)分析来检测YOD1的相互作用蛋白。然后使用旷场试验、游泳试验、杆试验、免疫荧光(IF)和细胞分析来研究YOD1介导的运动功能障碍和氧化损伤的影响。

结果

YOD1在PD患者和6-羟基多巴胺(6-OHDA)诱导的PD模型小鼠中高表达,并介导活性氧(ROS)的产生。YOD1基因敲除改善了PD模型小鼠的运动障碍和氧化应激。YOD1直接结合丙酮酸激酶M2(PKM2),并通过去除PKM2的K63连接的泛素链降低其泛素化水平,从而增加PKM2的四聚体水平并降低其二聚体水平。然后它抑制二聚化的PKM2进入细胞核并调节核因子E2相关因子2(Nrf2)介导的抗氧化反应,但YOD1不改变PKM2蛋白的稳定性。

结论

我们的研究确定YOD1是通过YOD1-PKM2-Nrf2轴发挥作用的PD进展的氧化敏感调节因子。靶向YOD1可能为PD提供一种新的治疗策略。

关键点

YOD1在不同的PD模型小鼠和PD患者中高度升高。YOD1是氧化应激和PD病理中的关键调节因子。YOD1缺陷对神经元氧化损伤具有保护作用。YOD1在氧化应激反应中靶向PKM2-Nrf2轴。

https://cdn.ncbi.nlm.nih.gov/pmc/blobs/cf77/12274113/a4a3431fc91c/CTM2-15-e70420-g005.jpg

文献AI研究员

20分钟写一篇综述,助力文献阅读效率提升50倍。

立即体验

用中文搜PubMed

大模型驱动的PubMed中文搜索引擎

马上搜索

文档翻译

学术文献翻译模型,支持多种主流文档格式。

立即体验