Suppr超能文献

利用机器学习进行综合交互建模可改善英国生物银行中疾病风险的预测。

Comprehensive interaction modeling with machine learning improves prediction of disease risk in the UK Biobank.

作者信息

Julkunen Heli, Rousu Juho

机构信息

Department of Computer Science, Aalto University, Espoo, Finland.

出版信息

Nat Commun. 2025 Jul 18;16(1):6620. doi: 10.1038/s41467-025-61891-y.

Abstract

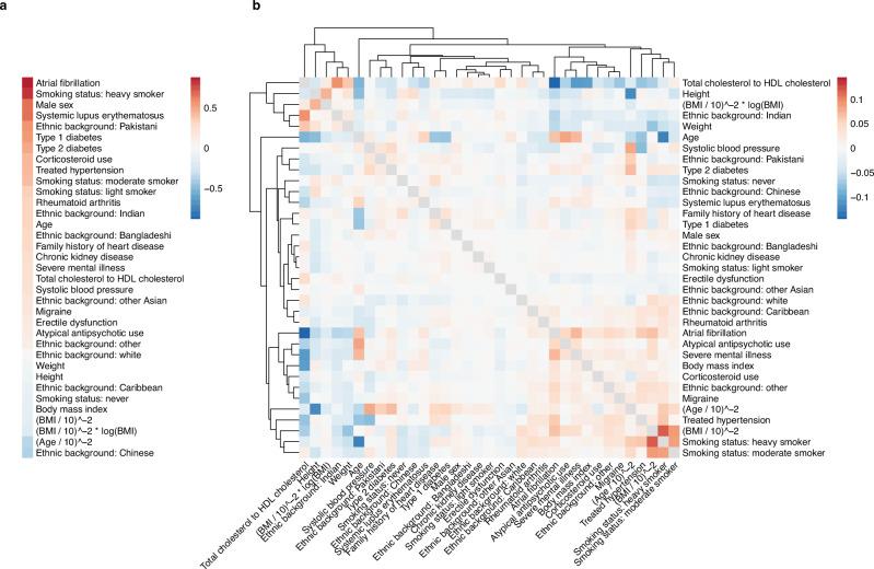
Understanding how risk factors interact to jointly influence disease risk can provide insights into disease development and improve risk prediction. Here we introduce survivalFM, a machine learning extension to the widely used Cox proportional hazards model that enables scalable estimation of all potential pairwise interaction effects on time-to-event outcomes. The method approximates interaction effects using a low-rank factorization, allowing it to overcome the computational and statistical limitations typically associated with high-dimensional interaction modeling. Applied to the UK Biobank dataset across nine disease examples and diverse clinical and omics risk factors, survivalFM improves prediction performance in terms of discrimination, explained variation, and reclassification in 30.6%, 41.7%, and 94.4% of the scenarios tested, respectively. In a clinical cardiovascular risk prediction scenario using the established QRISK3 model, the method adds predictive value by identifying interactions beyond the age interaction effects currently included. These results demonstrate that comprehensive modeling of interactions can facilitate advanced insights into disease development and improve risk predictions.

摘要

了解风险因素如何相互作用以共同影响疾病风险,有助于洞察疾病发展过程并改进风险预测。在此,我们介绍生存因子分解机(survivalFM),这是一种对广泛使用的Cox比例风险模型的机器学习扩展,它能够对事件发生时间结果的所有潜在成对交互效应进行可扩展估计。该方法使用低秩分解来近似交互效应,从而克服了通常与高维交互建模相关的计算和统计限制。将其应用于英国生物银行数据集的九个疾病示例以及各种临床和组学风险因素时,生存因子分解机在分别测试的30.6%、41.7%和94.4%的场景中,在区分度、解释变异和重新分类方面提高了预测性能。在使用既定的QRISK3模型的临床心血管风险预测场景中,该方法通过识别当前包含的年龄交互效应之外的交互作用来增加预测价值。这些结果表明,对交互作用进行全面建模有助于深入洞察疾病发展并改进风险预测。

https://cdn.ncbi.nlm.nih.gov/pmc/blobs/af53/12274440/1deb075638e6/41467_2025_61891_Fig1_HTML.jpg

文献AI研究员

20分钟写一篇综述,助力文献阅读效率提升50倍。

立即体验

用中文搜PubMed

大模型驱动的PubMed中文搜索引擎

马上搜索

文档翻译

学术文献翻译模型,支持多种主流文档格式。

立即体验