Suppr超能文献

转移性HR+/HER2-乳腺癌患者在内分泌及CDK4/6抑制剂治疗期间的个性化循环肿瘤DNA监测

Personalized ctDNA monitoring in metastatic HR+/HER2- breast cancer patients during endocrine and CDK4/6 inhibitor therapy.

作者信息

Fuentes-Antrás Jesús, Elliott Mitchell J, Main Sasha C, Echelard Philippe, Dou Aaron, Bedard Philippe L, Amir Eitan, Nadler Michelle B, Meti Nicholas, Gregorio Nancy, Shah Elizabeth, Van de Laar Emily, Yu Celeste, Deng Yangqing, Gates Lisa, Murray Clodagh, Smith Christopher G, Chevalier Amber, Bratman Scott V, Siu Lillian L, Berman Hal K, Cescon David W

机构信息

Division of Medical Oncology & Hematology, Department of Medicine, Princess Margaret Cancer Centre and University of Toronto, Toronto, ON, Canada.

NEXT Oncology, Experimental Therapeutics Unit, Hospital Universitario Quirónsalud Madrid, Madrid, Spain.

出版信息

NPJ Breast Cancer. 2025 Jul 19;11(1):74. doi: 10.1038/s41523-025-00783-2.

Abstract

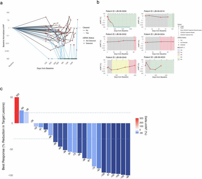
Improved methods to monitor treatment response may enhance patient management and clinical outcomes. This study assessed the feasibility and performance of a tumor-informed circulating tumor DNA (ctDNA) assay in metastatic HR+/HER2- breast cancer patients receiving endocrine and CDK4/6 inhibitor therapy. By conducting whole exome sequencing on archival tumors, highly sensitive personalized ctDNA panels were designed for blood monitoring. The assay showed high detection sensitivity (91% baseline, 70% all timepoints) and associations between higher baseline estimated variant allele fractions, liver metastases, and shorter time to treatment failure (TTF) and overall survival (OS). Complete molecular response, defined as ctDNA clearance, was observed in 28% of patients and correlated with improved TTF (HR 0.07) and OS (HR 0.07). The last cleared timepoint predated treatment failure by a median 14.3 months. ctDNA rises or limited decreases preceded radiographic progression. Molecular metrics may facilitate plasma-first monitoring and innovative strategies for clinical practice and trial design.

摘要

改进的治疗反应监测方法可能会改善患者管理和临床结局。本研究评估了一种肿瘤信息循环肿瘤DNA(ctDNA)检测方法在接受内分泌和CDK4/6抑制剂治疗的转移性HR+/HER2-乳腺癌患者中的可行性和性能。通过对存档肿瘤进行全外显子组测序,设计了用于血液监测的高灵敏度个性化ctDNA检测板。该检测方法显示出高检测灵敏度(基线时为91%,所有时间点为70%),且基线时估计的变异等位基因分数较高、存在肝转移与较短的治疗失败时间(TTF)和总生存期(OS)之间存在关联。28%的患者观察到完全分子反应,定义为ctDNA清除,且与改善的TTF(风险比0.07)和OS(风险比0.07)相关。最后清除的时间点比治疗失败提前了14.3个月的中位数。ctDNA升高或有限下降先于影像学进展。分子指标可能有助于血浆优先监测以及临床实践和试验设计的创新策略。

https://cdn.ncbi.nlm.nih.gov/pmc/blobs/3bb1/12276344/6e619d1aeee9/41523_2025_783_Fig1_HTML.jpg

文献AI研究员

20分钟写一篇综述,助力文献阅读效率提升50倍。

立即体验

用中文搜PubMed

大模型驱动的PubMed中文搜索引擎

马上搜索

文档翻译

学术文献翻译模型,支持多种主流文档格式。

立即体验