Suppr超能文献

基质硬度通过ITGB1-PI3K/AKT途径调节葡萄糖-6-磷酸脱氢酶的表达,以介导肝细胞癌对索拉非尼的耐药性。

Matrix stiffness regulates glucose-6-phosphate dehydrogenase expression to mediate sorafenib resistance in hepatocellular carcinoma through the ITGB1-PI3K/AKT pathway.

作者信息

Ren Ruimei, Zhang Shan, Peng Zhan, Ji Xiaomeng, Song Hao, Wang Qiuxiao, Sun Xiangyin, Wang Huiyu, Dong Yinying

机构信息

Department of Radiation Oncology, The Affiliated Hospital of Qingdao University, Qingdao, China.

State Key Laboratory of Systems Medicine for Cancer, Shanghai Cancer Institute, Ren Ji Hospital, School of Medicine, Shanghai Jiao Tong University, Shanghai, P.R. China.

出版信息

Cell Death Dis. 2025 Jul 20;16(1):538. doi: 10.1038/s41419-025-07842-3.

Abstract

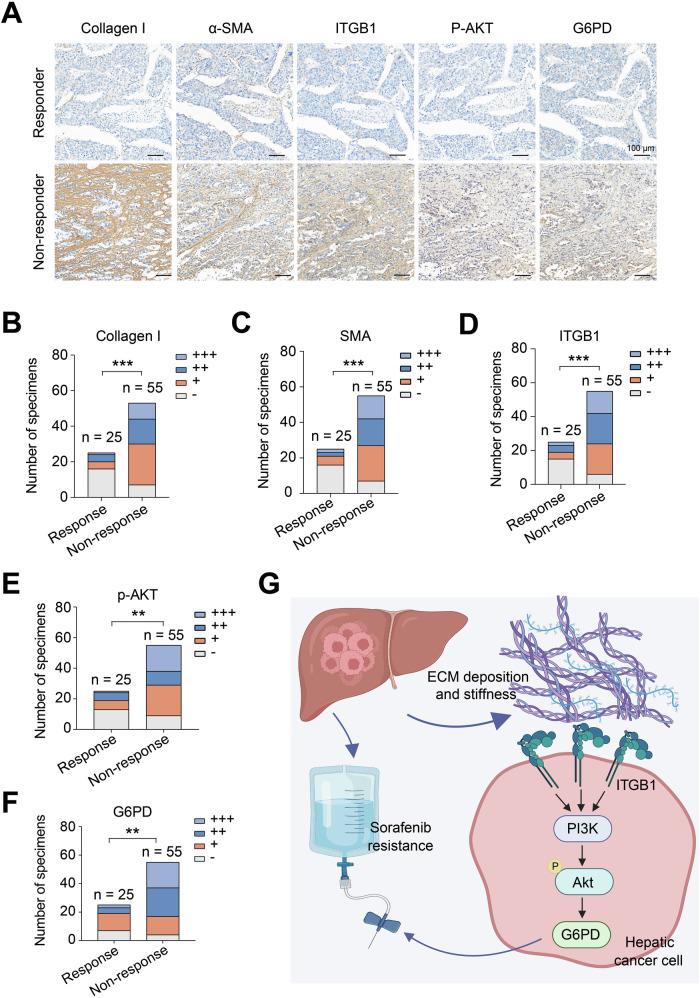
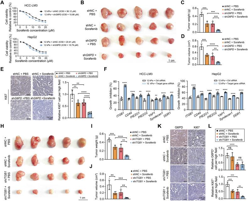
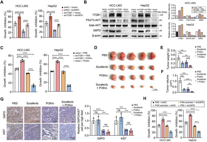
Sorafenib is an antiangiogenic and antiproliferative chemotherapeutic drug that plays a crucial role in the treatment of patients with advanced hepatocellular carcinoma (HCC). However, resistance to sorafenib greatly limits its therapeutic efficacy. This highlights the importance of determining the mechanisms underlying resistance to antiangiogenic therapy. In this study, we found that the extracellular matrix (ECM) stiffness was closely related to the prognosis of HCC patients and chemotherapy resistance. Using atomic force microscopy, we assessed ECM stiffness in tumor samples from 30 HCC patients treated with sorafenib, and the ECM stiffness in sorafenib-resistant patients was significantly greater than that in those who responded to sorafenib treatment. In a liver orthotopic xenograft model, reducing tumor ECM stiffness by inhibiting LOX enzyme activity significantly enhanced the efficacy of sorafenib and suppressed tumor progression. We found that glucose-6-phosphate dehydrogenase (G6PD) is regulated by ECM stiffness and is involved in resistance to sorafenib. Further in vitro and in vivo experiments confirmed that ECM stiffness can upregulate G6PD expression through the ITGB1-PI3K/AKT pathway, mediating sorafenib resistance in HCC. Clinical tissue microarray analysis revealed that the expression of collagen I, α-SMA, ITGB1, p-AKT, and G6PD was associated with sorafenib resistance in HCC patients. These results indicated that reducing ECM stiffness can increase the sensitivity of HCC to sorafenib and that the ITGB1-PI3K/AKT-G6PD cascades may serve as potential therapeutic targets for reversing sorafenib resistance.

摘要

索拉非尼是一种抗血管生成和抗增殖的化疗药物,在晚期肝细胞癌(HCC)患者的治疗中发挥着关键作用。然而,对索拉非尼的耐药性极大地限制了其治疗效果。这凸显了确定抗血管生成治疗耐药机制的重要性。在本研究中,我们发现细胞外基质(ECM)硬度与HCC患者的预后及化疗耐药密切相关。使用原子力显微镜,我们评估了30例接受索拉非尼治疗的HCC患者肿瘤样本中的ECM硬度,耐药患者的ECM硬度显著高于对索拉非尼治疗有反应的患者。在肝原位异种移植模型中,通过抑制赖氨氧化酶(LOX)酶活性降低肿瘤ECM硬度可显著增强索拉非尼的疗效并抑制肿瘤进展。我们发现葡萄糖 - 6 - 磷酸脱氢酶(G6PD)受ECM硬度调节并参与对索拉非尼的耐药性。进一步的体外和体内实验证实,ECM硬度可通过ITGB1 - PI3K/AKT途径上调G6PD表达,介导HCC对索拉非尼耐药。临床组织微阵列分析显示,I型胶原蛋白、α - 平滑肌肌动蛋白(α - SMA)、ITGB1、磷酸化AKT(p - AKT)和G6PD的表达与HCC患者对索拉非尼的耐药性相关。这些结果表明,降低ECM硬度可增加HCC对索拉非尼的敏感性,且ITGB1 - PI3K/AKT - G6PD级联反应可能作为逆转索拉非尼耐药性的潜在治疗靶点。

https://cdn.ncbi.nlm.nih.gov/pmc/blobs/e597/12277399/89363e2a2b23/41419_2025_7842_Fig1_HTML.jpg

文献AI研究员

20分钟写一篇综述,助力文献阅读效率提升50倍。

立即体验

用中文搜PubMed

大模型驱动的PubMed中文搜索引擎

马上搜索

文档翻译

学术文献翻译模型,支持多种主流文档格式。

立即体验