Suppr超能文献

外周血单个核细胞中的长链非编码RNA MAGI2-AS3:一种用于乳腺癌诊断和预后预测的有价值生物标志物。

The lncRNA MAGI2-AS3 in peripheral blood mononuclear cells: a valuable biomarker for diagnosis and prognosis prediction of breast cancer.

作者信息

Du Shanmei, Yang Hong, Yang Yong, Liu Kui

机构信息

School of Medical Technology, Zibo Vocational Institute, Zibo, Shandong, China.

Laboratory Medicine, The Affiliated Taian City Centeral Hospital of Qingdao University, Tai'an, Shandong Province, China.

出版信息

PeerJ. 2025 Jun 30;13:e19694. doi: 10.7717/peerj.19694. eCollection 2025.

Abstract

BACKGROUND

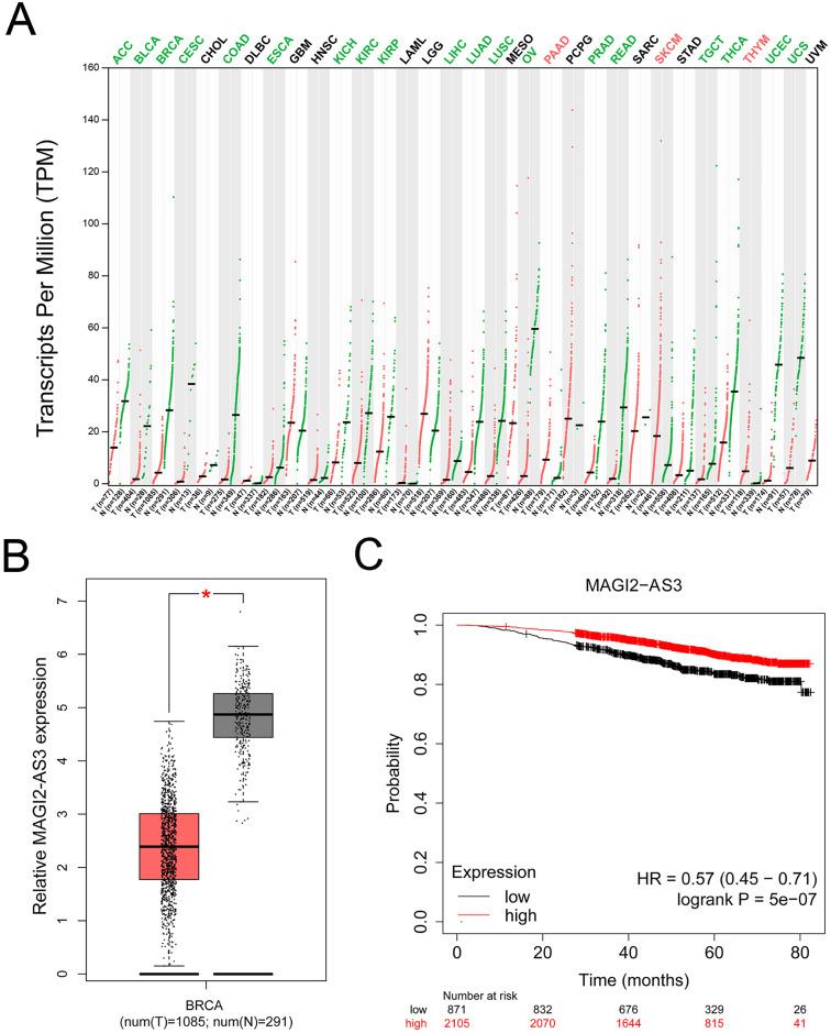
Existing research has shown that long non-coding RNA (lncRNA) MAGI2 antisense RNA3 (MAGI2-AS3) expression is significantly decreased in breast cancer tissues and can inhibit breast cancer progression. However, the relationship between MAGI2-AS3 expression levels in peripheral blood mononuclear cells (PBMCs) and breast cancer remains unclear. This study aimed to explore the clinical significance of MAGI2-AS3 expression in PBMCs for diagnosing breast cancer and predicting patient prognosis.

METHODS

Real-time quantitative reverse transcription polymerase chain reaction (qRT-PCR) was used to detect MAGI2-AS3 expression in PBMCs from healthy donors and breast cancer patients. The chi-square test analyzed the associations between MAGI2-AS3 expression and breast cancer clinicopathological parameters. The Kaplan-Meier method evaluated the impact of MAGI2-AS3 on patients' overall survival (OS), and receiver operating characteristic (ROC) analysis assessed its diagnostic accuracy for breast cancer.

RESULTS

MAGI2-AS3 expression was significantly downregulated in breast cancer patients' PBMCs compared to the control group. Its expression decreased with the advancement of tumor-node-metastasis (TNM) stage and elevation of pathological grade, and was remarkably lower in patients with distant metastasis (DM). Low MAGI2-AS3 expression in PBMCs was correlated with shorter OS. ROC curve analysis showed that MAGI2-AS3 in PBMCs had good diagnostic accuracy.

CONCLUSION

MAGI2-AS3 expression in breast cancer patients' PBMCs is reduced and negatively correlated with patient outcomes. Thus, it has the potential to be a valuable biomarker for breast cancer diagnosis and prognostic evaluation.

摘要

背景

现有研究表明,长链非编码RNA(lncRNA)MAGI2反义RNA3(MAGI2-AS3)在乳腺癌组织中的表达显著降低,且可抑制乳腺癌进展。然而,外周血单个核细胞(PBMC)中MAGI2-AS3表达水平与乳腺癌之间的关系仍不清楚。本研究旨在探讨PBMC中MAGI2-AS3表达对乳腺癌诊断及患者预后预测的临床意义。

方法

采用实时定量逆转录聚合酶链反应(qRT-PCR)检测健康供者和乳腺癌患者PBMC中MAGI2-AS3的表达。采用卡方检验分析MAGI2-AS3表达与乳腺癌临床病理参数之间的相关性。采用Kaplan-Meier法评估MAGI2-AS3对患者总生存期(OS)的影响,采用受试者工作特征(ROC)分析评估其对乳腺癌的诊断准确性。

结果

与对照组相比,乳腺癌患者PBMC中MAGI2-AS3表达显著下调。其表达随肿瘤-淋巴结-转移(TNM)分期的进展和病理分级的升高而降低,远处转移(DM)患者的表达明显更低。PBMC中低MAGI2-AS3表达与较短的OS相关。ROC曲线分析显示,PBMC中的MAGI2-AS3具有良好的诊断准确性。

结论

乳腺癌患者PBMC中MAGI2-AS3表达降低,且与患者预后呈负相关。因此,它有可能成为乳腺癌诊断和预后评估的有价值生物标志物。

https://cdn.ncbi.nlm.nih.gov/pmc/blobs/e5dd/12273699/2165ee87f8c8/peerj-13-19694-g001.jpg

文献AI研究员

20分钟写一篇综述,助力文献阅读效率提升50倍。

立即体验

用中文搜PubMed

大模型驱动的PubMed中文搜索引擎

马上搜索

文档翻译

学术文献翻译模型,支持多种主流文档格式。

立即体验