Suppr超能文献

基于鞘脂代谢的贝叶斯优化增强型机器学习用于骨肉瘤风险分层

Bayesian Optimization-Enhanced Machine Learning for Osteosarcoma Risk Stratification Based on Sphingolipid Metabolism.

作者信息

Zhong Yujian, He Ruyuan, Jiang Zewen, Lin Queran, Peng Fei, Jin Wenyi

机构信息

Department of Orthopedics, Renmin Hospital of Wuhan University, Wuhan, Hubei, China.

Department of Thoracic Surgery, Renmin Hospital of Wuhan University, Wuhan, Hubei, China.

出版信息

Hum Mutat. 2025 Jul 11;2025:2904964. doi: 10.1155/humu/2904964. eCollection 2025.

Abstract

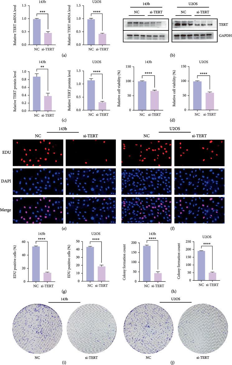
Heterogenized sphingolipid metabolism (SM) drives osteosarcoma tumorigenesis and its tumor-promoting microenvironment. State-of-the-art bioinformatic tools, such as machine learning, are essential for dissecting the prognostic value of SM by investigating its molecular and cellular mechanisms. A tailored machine learning pipeline was established by integrating Cox regression, 5-fold cross-validation, Elastic Net, eXtreme Gradient Boosting (XGBoost), and Bayesian optimization (for hyperparameters tuning) to foster an SM Elastic Net-XGBoost (SNEX) prognostic model, interpreted by the Shapley additive explanations (SHAP) algorithm. The alterations in molecular pathways and immune microenvironment-driven unfavorable prognosis of SNEX-identified high-risk osteosarcoma were further investigated. The SNEX predicted results have also been clinically and experimentally validated. We identified 22 critical SM prognostic genes for Bayesian-optimized SNEX. This model provided outstanding estimates of the prognoses of osteosarcoma patients (C-index of 1.000). Its robustness was confirmed in the independent test set with a high area under the curve (AUC) of 0.875 at 1 year, 0.930 at 3 years, and 0.930 at 5 years. SNEX also significantly outperformed all previous genetic prognostic signatures with a significantly higher net benefit of decision curves and higher AUCs. ACTA2 was the most pivotal gene critical to the negative prediction of SNEX, while BNIP3 was for positive prediction. Mechanistically, SNEX-identified high-risk osteosarcoma suffered unfavorable prognoses due to dysregulation of many critical metabolic/inflammatory/immune biologic processes and immunosuppressive microenvironment, with reduced infiltration of 14 types of immune cells (macrophages, CD8+ T cells, NK cells, etc.). Notably, SNEX highlighted TERT as the most remarkable SM prognostic gene. Clinical osteosarcomas with high expression of TERT exhibited more significant malignant characteristics than others, as evidenced by their higher proliferation efficiency. In addition, all the experiments in vitro and in vivo validated that inhibiting TERT abundance reduces the proliferation, invasion, and migration capabilities of osteosarcoma cells. This study is a first-hand report employing a tailored machine-learning pipeline for dissecting the prognostic value and roles of SM in osteosarcoma. The present study fostered a SNEX for risk-stratification with outstanding accuracy and offered deep insights into SM-mediated pathways and microenvironment dysregulation in osteosarcoma.

摘要

异质性鞘脂代谢(SM)驱动骨肉瘤的肿瘤发生及其促肿瘤微环境。诸如机器学习等先进的生物信息学工具对于通过研究其分子和细胞机制来剖析SM的预后价值至关重要。通过整合Cox回归、5折交叉验证、弹性网络、极端梯度提升(XGBoost)和贝叶斯优化(用于超参数调整)建立了一个定制的机器学习流程,以构建一个由Shapley加法解释(SHAP)算法解释的SM弹性网络 - XGBoost(SNEX)预后模型。进一步研究了分子途径的改变以及免疫微环境驱动的SNEX识别出的高危骨肉瘤的不良预后。SNEX的预测结果也已在临床和实验中得到验证。我们为贝叶斯优化的SNEX鉴定了22个关键的SM预后基因。该模型对骨肉瘤患者的预后提供了出色的估计(C指数为1.000)。其稳健性在独立测试集中得到证实,1年时曲线下面积(AUC)为0.875,3年时为0.930,5年时为0.930。SNEX在决策曲线的净效益和AUC方面也显著优于所有先前的基因预后特征。ACTA2是对SNEX阴性预测至关重要的最关键基因,而BNIP3则用于阳性预测。从机制上讲,SNEX识别出的高危骨肉瘤由于许多关键代谢/炎症/免疫生物学过程的失调和免疫抑制微环境而预后不良,14种免疫细胞(巨噬细胞、CD8 + T细胞、NK细胞等)的浸润减少。值得注意的是,SNEX突出了TERT作为最显著的SM预后基因。TERT高表达的临床骨肉瘤表现出比其他骨肉瘤更显著的恶性特征,其增殖效率更高证明了这一点。此外,所有体外和体内实验均验证,抑制TERT丰度可降低骨肉瘤细胞的增殖、侵袭和迁移能力。本研究是第一份采用定制机器学习流程剖析SM在骨肉瘤中的预后价值和作用的报告。本研究构建了一个具有出色准确性的用于风险分层的SNEX,并深入洞察了骨肉瘤中SM介导的途径和微环境失调。

https://cdn.ncbi.nlm.nih.gov/pmc/blobs/89a7/12274091/e6343ec8e54a/HUMU2025-2904964.001.jpg

文献AI研究员

20分钟写一篇综述,助力文献阅读效率提升50倍。

立即体验

用中文搜PubMed

大模型驱动的PubMed中文搜索引擎

马上搜索

文档翻译

学术文献翻译模型,支持多种主流文档格式。

立即体验