Suppr超能文献

食管癌中与甲基化胞嘧啶相关基因的预后特征的鉴定与验证

Identification and validation of a prognostic signature of mC-related genes for esophageal cancer.

作者信息

Huang Zhengrong, Peng Ying, Cai Siqian, Wang Liyan, Lin Hanwen, Qiu Jiaying, Wen Yaqi, Chen Yixin, Chen Yuanmei, Xu Yuanji, Lin Zhizhong, Dong Jingjing, Peng Haiyan

机构信息

Department of Integrative Traditional Chinese and Western Medicine, Clinical Oncology School of Fujian Medical University, Fujian Cancer Hospital, Fuzhou, China.

Department of Thoracic Surgery, Clinical Oncology School of Fujian Medical University, Fujian Cancer Hospital, Fuzhou, China.

出版信息

J Thorac Dis. 2025 Jun 30;17(6):4117-4135. doi: 10.21037/jtd-2025-768. Epub 2025 Jun 26.

Abstract

BACKGROUND

Esophageal cancer (ESCA) is one of the most common malignancies, and has a poor prognosis. The role of 5-methylcytosine (mC) regulators has been linked to carcinogenesis in a number of cancers. However, the role of mC regulators in ESCA is unclear. This study sought to examine the relationships between mC regulators and the tumorigenesis of ESCA.

METHODS

Based on the expression of the mC regulators in 11 normal tissue and 142 tumor tissue samples from The Cancer Genome Atlas (TCGA) database, two ESCA subtypes were identified. The two ESCA subtypes, normal and tumor tissue samples from TCGA, and normal and tumor tissue samples from validation datasets were analyzed to identify the differentially expressed genes (DEGs). To investigate the biological function of the mC regulators in ESCA, a functional analysis was conducted, and a prognostic model was established. Using reverse transcription-quantitative polymerase chain reaction (RT-qPCR), , , and expression was detected in the ESCA and adjacent esophageal tissues.

RESULTS

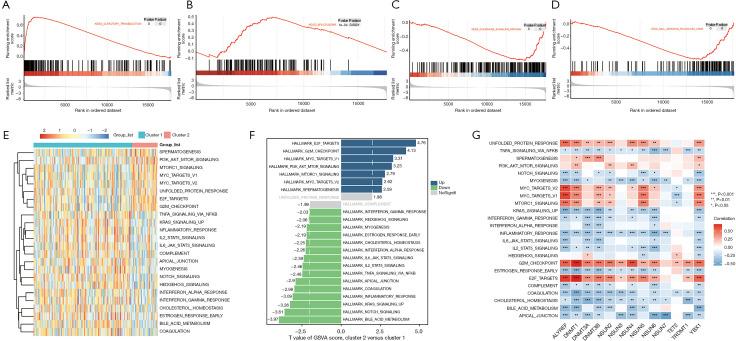
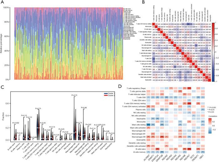
The mC regulators, including , , , , , , and , were upregulated in the ESCA subtype 2 group. Further, the gene set variation analysis (GSVA) and correlation analysis revealed that the mC regulators were positively correlated with the promoter-binding factor () transcription factor 1 targets and the G2 phase to M phase checkpoint (G2M), and were negatively correlated with tumor necrosis factor-signaling via nuclear factor kappa beta pathways. Four independent prognostic genes (i.e., , , and ) were selected to construct a model to predict the prognosis of ESCA patients. According to the RT-qPCR analysis, expression was higher in the ESCA tissues than the adjacent tissues, while , , and expression was lower.

CONCLUSIONS

Two subtypes of mC regulators in ESCA patients were explored. Our findings may improve the understanding of mC regulators in the biology of ESCA.

摘要

背景

食管癌(ESCA)是最常见的恶性肿瘤之一,预后较差。5-甲基胞嘧啶(mC)调节因子在多种癌症的致癌过程中发挥作用。然而,mC调节因子在ESCA中的作用尚不清楚。本研究旨在探讨mC调节因子与ESCA肿瘤发生之间的关系。

方法

基于癌症基因组图谱(TCGA)数据库中11个正常组织和142个肿瘤组织样本中mC调节因子的表达,鉴定出两种ESCA亚型。对这两种ESCA亚型、来自TCGA的正常和肿瘤组织样本以及来自验证数据集的正常和肿瘤组织样本进行分析,以鉴定差异表达基因(DEG)。为了研究mC调节因子在ESCA中的生物学功能,进行了功能分析,并建立了预后模型。使用逆转录定量聚合酶链反应(RT-qPCR)检测ESCA组织和相邻食管组织中的 、 、 和 表达。

结果

mC调节因子,包括 、 、 、 、 、 和 ,在ESCA亚型2组中上调。此外,基因集变异分析(GSVA)和相关性分析表明,mC调节因子与 启动子结合因子( )转录因子1靶点和G2期至M期检查点(G2M)呈正相关,与通过核因子κB途径的肿瘤坏死因子信号呈负相关。选择四个独立的预后基因(即 、 、 和 )构建模型来预测ESCA患者的预后。根据RT-qPCR分析,ESCA组织中的 表达高于相邻组织,而 、 和 表达较低。

结论

探索了ESCA患者中mC调节因子的两种亚型。我们的发现可能会增进对mC调节因子在ESCA生物学中的理解。

https://cdn.ncbi.nlm.nih.gov/pmc/blobs/c7c2/12268704/e18572d7a393/jtd-17-06-4117-f1.jpg

文献AI研究员

20分钟写一篇综述,助力文献阅读效率提升50倍。

立即体验

用中文搜PubMed

大模型驱动的PubMed中文搜索引擎

马上搜索

文档翻译

学术文献翻译模型,支持多种主流文档格式。

立即体验