Suppr超能文献

健康与不健康生活方式及其人群特征的非随机聚集——基于大规模人群队列的模式识别

Non-random aggregations of healthy and unhealthy lifestyles and their population characteristics - pattern recognition in a large population-based cohort.

作者信息

Zou Qian, Ogaz-González Rafael, Du Yihui, Duan Ming-Jie, Lunter Gerton, Corpeleijn Eva

机构信息

Department of Epidemiology, University Medical Center Groningen, University of Groningen, Groningen, the Netherlands.

Department of Epidemiology and Health Statistics, School of Public Health, Hangzhou Normal University, Hangzhou, China.

出版信息

Arch Public Health. 2025 Jul 22;83(1):192. doi: 10.1186/s13690-025-01678-1.

Abstract

BACKGROUND

There is currently no consensus on the number and domains of lifestyle factors to incorporate in research examining lifestyle combinations. A common approach in this field involves creating unweighted lifestyle scores by summing healthy/unhealthy lifestyle scores. However, further exploration and comparison are needed to advance beyond simple summation and investigate more nuanced lifestyle patterns.

METHODS

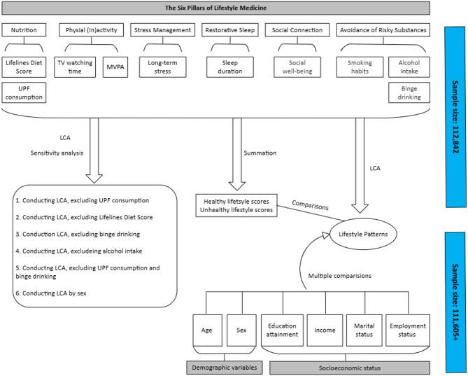
Latent class analysis was performed to identify lifestyle patterns among 112,842 participants aged 18 or older from the Dutch Lifelines cohort (baseline data, collected from 2007 to 2013). Ten lifestyle factors were selected based on the six pillars of Lifestyle Medicine: smoking habits, binge drinking, daily alcohol intake, diet quality, ultra-processed food consumption, long-term stress, physical (in)activity, sleeping, TV watching time and social connections. Lifestyle factors were assessed using validated self-report questionnaires.

RESULTS

We identified five lifestyle patterns: “Healthy but physically inactive” (8.6% of the total population, class 1), “Unhealthy but no substance use” (8.5%, class 2), “Healthy in a balanced way” (37.2%, class 3), “Unhealthy but light drinking and never smoked” (31.6%, class 4) and “Unhealthy” (14.2%, class 5). Socio-demographic characteristics including age distribution, sex, education level, income and employment status differed significantly (nominal  < 0.05) across lifestyle patterns. Multiple comparison analysis showed that healthy lifestyle scores differed within lifestyle pattern pairs. Proportions of unhealthy lifestyle scores are comparable between the “Healthy but physically inactive” and the “Healthy in a balanced way” patterns as well as the “Unhealthy but no substance use” and “Unhealthy but light drinking and never smoked” patterns.

CONCLUSION

The five identified lifestyle patterns exhibit distinct, non-random clustering of behaviours, each linked to specific socio-demographic characteristics. Understanding these clustering tendencies can help identify target populations and uncover barriers to unhealthy behaviours, aiding the development of tailored health interventions. The overlap in the distribution of unhealthy lifestyle scores between two lifestyle patterns suggests that the latter may provide a more comprehensive perspective on habitual behaviours.

SUPPLEMENTARY INFORMATION

The online version contains supplementary material available at 10.1186/s13690-025-01678-1.

摘要

背景

目前,在研究生活方式组合时纳入的生活方式因素数量和领域尚无共识。该领域的一种常见方法是通过对健康/不健康生活方式得分求和来创建未加权的生活方式得分。然而,需要进一步探索和比较,以超越简单求和,研究更细微的生活方式模式。

方法

对荷兰生命线队列中112842名18岁及以上参与者(2007年至2013年收集的基线数据)进行潜在类别分析,以确定生活方式模式。根据生活方式医学的六大支柱选择了十个生活方式因素:吸烟习惯、暴饮、每日酒精摄入量、饮食质量、超加工食品消费、长期压力、身体活动、睡眠、看电视时间和社交联系。使用经过验证的自我报告问卷对生活方式因素进行评估。

结果

我们确定了五种生活方式模式:“健康但身体不活跃”(占总人口的8.6%,第1类)、“不健康但无物质使用”(8.5%,第2类)、“健康且平衡”(37.2%,第3类)、“不健康但轻度饮酒且从不吸烟”(31.6%,第4类)和“不健康”(14.2%,第5类)。不同生活方式模式的社会人口学特征,包括年龄分布、性别、教育水平、收入和就业状况,差异显著(名义P<0.05)。多重比较分析表明,健康生活方式得分在生活方式模式对之间存在差异。“健康但身体不活跃”模式与“健康且平衡”模式以及“不健康但无物质使用”模式与“不健康但轻度饮酒且从不吸烟”模式之间不健康生活方式得分的比例相当。

结论

确定的五种生活方式模式表现出不同的、非随机的行为聚类,每种聚类都与特定的社会人口学特征相关。了解这些聚类趋势有助于确定目标人群并发现不健康行为的障碍,有助于制定量身定制的健康干预措施。两种生活方式模式之间不健康生活方式得分分布的重叠表明,后者可能为习惯行为提供更全面的视角。

补充信息

在线版本包含可在10.1186/s13690-025-01678-1获取的补充材料。

https://cdn.ncbi.nlm.nih.gov/pmc/blobs/8645/12281871/2968cddc162f/13690_2025_1678_Fig1_HTML.jpg

文献AI研究员

20分钟写一篇综述,助力文献阅读效率提升50倍。

立即体验

用中文搜PubMed

大模型驱动的PubMed中文搜索引擎

马上搜索

文档翻译

学术文献翻译模型,支持多种主流文档格式。

立即体验