Suppr超能文献

用于长期肿瘤光动力和化疗协同治疗的黑莓样载阿霉素透明质酸/载锌酞菁介孔二氧化硅纳米复合材料

Blackberry-Like Doxorubicin Loaded Hyaluronic Acid/Zinc Phthalocyanine Loaded Mesoporous Silica Nanocomposites for Long-Term Tumor Photodynamic and Chemotherapy Synergistic Therapy.

作者信息

Du Shangting, Li Lingyu, Kou Junhao, Zhu Tianyi, Song Zhenyi, Zhan Yonghua, Wu Daocheng, Zhan Wenhua

机构信息

Department of Radiation Oncology, General Hospital of Ningxia Medical University, Yinchuan, Ningxia Hui Autonomous Region, 750004, People's Republic of China.

School of Pharmacy, Xi'an Medical University, Xi'an, Shaanxi, 710021, People's Republic of China.

出版信息

Int J Nanomedicine. 2025 Jul 17;20:9111-9134. doi: 10.2147/IJN.S530041. eCollection 2025.

Abstract

BACKGROUND

The co-loading of zinc phthalocyanine (ZnPc) and doxorubicin (DOX) on a nanocarrier for tumor photodynamic therapy (PDT)-chemotherapy (CT) synergistic therapy is an effective approach. However, significant differences in water solubility between DOX and ZnPc hinder their high drug-loading content within a unified carrier. Additionally, DOX's systemic toxicity limits its therapeutic dosage, while low ZnPc loading shortens PDT duration, collectively restricting the efficacy of PDT and related synergistic therapy. This study aims to design a long-term PDT and CT synergistic therapy strategy to significantly improve the therapeutic effect and reduce the toxic side effects.

METHODS

We encapsulated ZnPc within biodegradable mesoporous silica nanoparticles (bMSN NPs) as the core, followed by electrostatic coating with tumor-targeting, DOX-loaded hyaluronic acid nanoparticles (DOX-HA NPs) to fabricate blackberry-like nanocomposites (DOX-HA/ZnPc-bMSN). In vitro and in vivo experiments determined tumor long-term PDT and CT synergistic therapy efficacy with DOX-HA/ZnPc-bMSN.

RESULTS

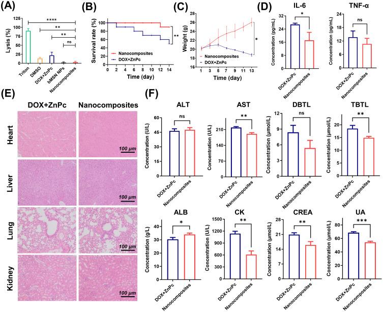
These nanocomposites achieved high ZnPc loading (DLC: 10.2% ± 1.6%) and efficient tumor accumulation, enabling prolonged systemic circulation (> 96 h) and sustained dual-drug release in vivo, realizing long-term photodynamic and CT synergistic therapy. In vitro studies showed a low combination index (CI = 0.26), with reactive oxygen species (ROS) production enhanced by 1.6-fold and 1.9-fold for ZnPc and DOX. The median lethal dose (LD50) of DOX-HA/ZnPc-bMSN nanocomposites (138.95 mg/kg) was 15.12 times higher than that of free DOX. Notably, in vivo studies demonstrated a 96.0% tumor inhibition rate has been achieved using ultralow doses of drugs (DOX: 0.2 mg/kg; ZnPc: 2 mg/kg). This long-term PDT and CT synergistic therapy elevated intracellular ROS levels, which not only induced apoptosis in tumor cells but also activated caspase-1, leading to direct GSDMD cleavage, GSDMD-N release, and pyroptotic tumor cell death.

CONCLUSION

These nanocomposites dually trigger tumor cell apoptosis/pyroptosis, demonstrating potent therapeutic efficacy and safety for clinical translation.

摘要

背景

将酞菁锌(ZnPc)和阿霉素(DOX)共同负载于纳米载体上用于肿瘤光动力疗法(PDT)-化疗(CT)协同治疗是一种有效的方法。然而,DOX和ZnPc在水溶性上存在显著差异,这阻碍了它们在统一载体内的高载药量。此外,DOX的全身毒性限制了其治疗剂量,而低ZnPc负载量缩短了PDT持续时间,共同限制了PDT及相关协同治疗效果。本研究旨在设计一种长期的PDT和CT协同治疗策略,以显著提高治疗效果并降低毒副作用。

方法

我们将ZnPc封装在可生物降解的介孔二氧化硅纳米颗粒(bMSN NPs)中作为核心,随后用负载DOX的肿瘤靶向透明质酸纳米颗粒(DOX-HA NPs)进行静电包覆,制备出黑莓样纳米复合材料(DOX-HA/ZnPc-bMSN)。体外和体内实验确定了DOX-HA/ZnPc-bMSN对肿瘤的长期PDT和CT协同治疗效果。

结果

这些纳米复合材料实现了高ZnPc负载量(载药量:10.2%±1.6%)和高效的肿瘤蓄积,使体内循环时间延长(>96小时)并实现双药持续释放,实现了长期的光动力和CT协同治疗。体外研究显示联合指数较低(CI = 0.26),ZnPc和DOX产生的活性氧(ROS)分别增强了1.6倍和1.9倍。DOX-HA/ZnPc-bMSN纳米复合材料的半数致死剂量(LD50)(138.95 mg/kg)比游离DOX高15.12倍。值得注意的是,体内研究表明,使用超低剂量药物(DOX:0.2 mg/kg;ZnPc:2 mg/kg)可实现96.0%的肿瘤抑制率。这种长期的PDT和CT协同治疗提高了细胞内ROS水平,不仅诱导肿瘤细胞凋亡,还激活了半胱天冬酶-1,导致GSDMD直接裂解、GSDMD-N释放和肿瘤细胞焦亡。

结论

这些纳米复合材料双重触发肿瘤细胞凋亡/焦亡,显示出对临床转化具有强大的治疗效果和安全性。

https://cdn.ncbi.nlm.nih.gov/pmc/blobs/be3b/12278960/2d11cf3ec7aa/IJN-20-9111-g0001.jpg

文献AI研究员

20分钟写一篇综述,助力文献阅读效率提升50倍。

立即体验

用中文搜PubMed

大模型驱动的PubMed中文搜索引擎

马上搜索

文档翻译

学术文献翻译模型,支持多种主流文档格式。

立即体验