Suppr超能文献

LYN和CYBB作为复发性自然流产的诊断生物标志物,是关键的免疫和炎症基因。

LYN and CYBB are pivotal immune and inflammatory genes as diagnostic biomarkers in recurrent spontaneous abortion.

作者信息

Wu Zhuna, Lin Qiuya, Zhou Zhimei, Xie Yajing, Huang Li, Sheng Liying, Shi Qirong, Ke Yumin

机构信息

Department of Gynecology and Obstetrics, The Second Affiliated Hospital of Fujian Medical University, Quanzhou, Fujian, China.

出版信息

Front Immunol. 2025 Jul 7;16:1568536. doi: 10.3389/fimmu.2025.1568536. eCollection 2025.

Abstract

UNLABELLED

Recurrent spontaneous abortion (RSA) seriously affects women's reproductive health, and its pathogenesis is complex and varied. The aim of this study is to identify key molecular markers closely associated with RSA to rapidly and effectively predict the RSA, and to provide simple and practical indicators for clinical diagnosis and treatment.

METHOD

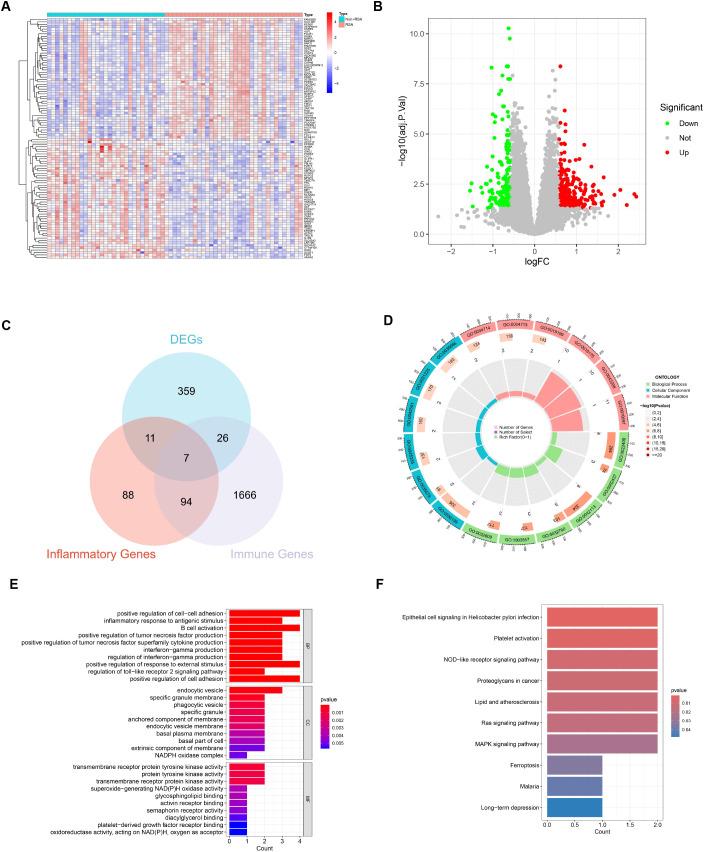
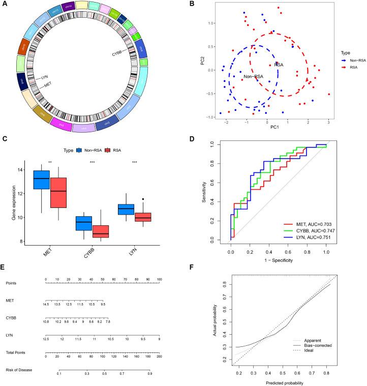
We obtained mRNA expression profiles from the GSE26787 and GSE165004 datasets of the Gene Expression Omnibus (GEO) database, immune-related genes (IRGs) from the ImmPort database (https://www.immport.org), and genes related to inflammatory response from the Molecular Signatures database. Different Inflammation- and immunity-related genes (DIIRGs) were subjected to Gene Ontology (GO) and Kyoto Encyclopedia of Genes and Genomes (KEGG) analysis. Protein-protein interaction (PPI) networks were utilized to explore the connections between various DIIRGs. The candidate DIIRGs were analyzed by the least absolute shrinkage and selection operator (LASSO) and the multiple support vector machine recursive feature elimination (mSVM-RFE). The diagnostic ability of the candidate genes was verified using receiver operating characteristic (ROC) curves. The performance of the predictive model was evaluated using a Nomo plot. We further confirmed the expression levels and diagnostic value of key genes by performing immunohistochemistry (IHC) in clinical tissue samples. The compositional patterns of the infiltration of 22 immune cell types in RSA were analyzed via the CIBERSORT algorithm.

RESULT

We identified 403 differentially expressed genes (DEGs) and 7 DIIRGs between RSA endometrium and Non-RSA endometrium. GO analysis showed that DIIRGs were significantly enriched in positive regulation of cell-cell adhesion, inflammatory response to antigenic stimulus, and protein tyrosine kinase activity. KEGG enrichment analyses were performed mainly on Epithelial cell signaling in Helicobacter pylori infection, NOD-like receptor signaling pathway, and Ras signaling pathway. A predictive and diagnostic model composed of three genes (CYBB, LYN, and MET). The CYBB, LYN, and MET genes were identified as diagnostic biomarkers of RSA (AUC = 0.747, AUC = 0.751, AUC=0.703), and reduced levels of CYBB and LYN expression were found to correlate with RSA in clinical samples. In addition, immune microenvironment analysis showed that CYBB and MET were positively correlated with naïve B cells and negatively correlated with CD8 T cells, LYN and MET were positively correlated with M2 macrophages and negatively correlated with eosinophils, respectively (P < 0.05).

CONCLUSION

Inflammation-immunity is a key factor in the pathogenesis of RSA. CYBB and LYN are regarded as the crucial genes that constitute a model and contribute to inflammation-immunity throughout the occurrence and progression of RSA. These findings provide a new perspective on the diagnosis and pathogenesis of RSA.

摘要

未标记

复发性自然流产(RSA)严重影响女性生殖健康,其发病机制复杂多样。本研究旨在确定与RSA密切相关的关键分子标志物,以快速有效地预测RSA,并为临床诊断和治疗提供简单实用的指标。

方法

我们从基因表达综合数据库(GEO)的GSE26787和GSE165004数据集中获取mRNA表达谱,从ImmPort数据库(https://www.immport.org)获取免疫相关基因(IRG),并从分子特征数据库获取与炎症反应相关的基因。对不同的炎症和免疫相关基因(DIIRG)进行基因本体(GO)和京都基因与基因组百科全书(KEGG)分析。利用蛋白质-蛋白质相互作用(PPI)网络探索各种DIIRG之间的联系。通过最小绝对收缩和选择算子(LASSO)和多支持向量机递归特征消除(mSVM-RFE)对候选DIIRG进行分析。使用受试者工作特征(ROC)曲线验证候选基因的诊断能力。使用列线图评估预测模型的性能。我们通过对临床组织样本进行免疫组织化学(IHC)进一步确认关键基因的表达水平和诊断价值。通过CIBERSORT算法分析RSA中22种免疫细胞类型的浸润组成模式。

结果

我们鉴定出RSA子宫内膜和非RSA子宫内膜之间有403个差异表达基因(DEG)和7个DIIRG。GO分析表明,DIIRG在细胞间粘附的正调控、对抗抗原刺激的炎症反应和蛋白质酪氨酸激酶活性方面显著富集。KEGG富集分析主要集中在幽门螺杆菌感染中的上皮细胞信号传导、NOD样受体信号通路和Ras信号通路。由三个基因(CYBB、LYN和MET)组成的预测和诊断模型。CYBB、LYN和MET基因被鉴定为RSA的诊断生物标志物(AUC = 0.747,AUC = 0.751,AUC = 0.703),并且在临床样本中发现CYBB和LYN表达水平降低与RSA相关。此外,免疫微环境分析表明,CYBB和MET与幼稚B细胞呈正相关,与CD8 T细胞呈负相关,LYN和MET分别与M2巨噬细胞呈正相关,与嗜酸性粒细胞呈负相关(P < 0.05)。

结论

炎症免疫是RSA发病机制中的关键因素。CYBB和LYN被认为是构成模型并在RSA的发生和发展过程中促进炎症免疫的关键基因。这些发现为RSA的诊断和发病机制提供了新的视角。

https://cdn.ncbi.nlm.nih.gov/pmc/blobs/c8a3/12278907/cbef6e27243c/fimmu-16-1568536-g001.jpg

文献AI研究员

20分钟写一篇综述,助力文献阅读效率提升50倍。

立即体验

用中文搜PubMed

大模型驱动的PubMed中文搜索引擎

马上搜索

文档翻译

学术文献翻译模型,支持多种主流文档格式。

立即体验