Suppr超能文献

缺氧诱导的FAM99A和FAM99B抑制促进肝细胞癌的发生和葡萄糖代谢重编程。

Hypoxia-Induced Suppression of FAM99A and FAM99B Contributes to the Development and Glucose Metabolic Reprogramming of Hepatocellular Carcinoma.

作者信息

Song Cang-Sang, Wang Guo-Hui, Mao Pan-Pan, Zhang Han-Shu, Liu Lu, Ma Xue-Jiao, Li Xing-de, Zhang Yang

机构信息

Department of Pharmacy, The First People's Hospital of Kunming City & Calmette Affiliated Hospital of Kunming Medical University, Kunming, Yunnan, China.

Department of Pharmacy, The Third People's Hospital of Yunnan Province, Kunming, Yunnan, China.

出版信息

FASEB J. 2025 Jul 31;39(14):e70869. doi: 10.1096/fj.202501058R.

Abstract

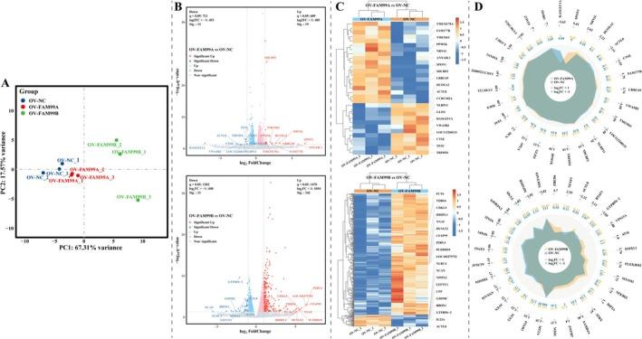
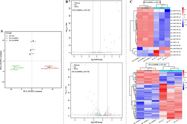
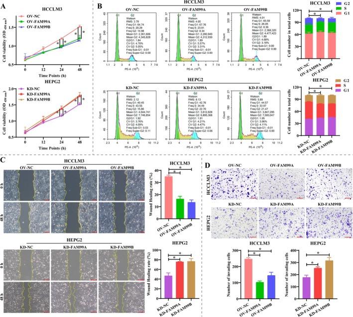
Hepatocellular carcinoma (HCC) is a highly aggressive and highly malignant cancer. Glucose metabolic reprogramming provides sufficient ATP to support HCC's rapid proliferation and invasion. Consequently, this study intends to investigate the effects of FAM99A and FAM99B on glucose metabolic reprogramming, and provide new insights for HCC treatment. Changes in malignant phenotypes and glycolysis-related indices of HCC cells (HCCLM3 and HEPG2) were assessed after exogenous regulation of FAM99A and FAM99B under hypoxic conditions. Oxygen consumption rate (OCR), extracellular acidification rate (ECAR), and glycolytic proton efflux rate (glycoPER) were measured using the Seahorse XF Glycolysis Rate Assay Kit (103344-100, Agilent). HCCLM3 cells were subjected to transcriptome and smallRNA sequencing to identify differentially expressed genes (DEGs) and miRNAs (DE-miRNAs) associated with FAM99A and FAM99B. Under hypoxic conditions, the expression of FAM99A and FAM99B was significantly downregulated in HCC cells. Overexpression of FAM99A or FAM99B significantly inhibited HCC cell proliferation, wound healing, and invasion. Moreover, they effectively decreased intracellular glucose, extracellular lactate, ATP, glycolysis-related enzymes, ECAR, and glycoPER, and increased pH, extracellular glucose, and mitoOCR/glycoPER. A total of 31 DEGs and 15 DE-miRNAs were present in HCCLM3 cells overexpressing FAM99A, and 375 DEGs and 68 DE-miRNAs were identified in HCCLM3 cells overexpressing FAM99B. These DEGs and DE-miRNA targets were involved in cell cycle, apoptosis, metastasis, extracellular matrix remodeling, and metabolic reprogramming. The FAM99B-associated ceRNA network contained one DE-miRNA and 10 DEGs, and their expression differences were consistent with the sequencing results. Hypoxia-induced suppression of FAM99A and FAM99B facilitates proliferation, metastasis, and glucose metabolic reprogramming of HCC.

摘要

肝细胞癌(HCC)是一种侵袭性极强且恶性程度很高的癌症。葡萄糖代谢重编程可提供足够的三磷酸腺苷(ATP)来支持肝癌细胞的快速增殖和侵袭。因此,本研究旨在探究FAM99A和FAM99B对葡萄糖代谢重编程的影响,为肝癌治疗提供新的见解。在缺氧条件下对外源性FAM99A和FAM99B进行调控后,评估肝癌细胞(HCCLM3和HEPG2)恶性表型和糖酵解相关指标的变化。使用Seahorse XF糖酵解速率检测试剂盒(103344 - 100,安捷伦公司)测量氧消耗率(OCR)、细胞外酸化率(ECAR)和糖酵解质子外流率(glycoPER)。对HCCLM3细胞进行转录组和小RNA测序,以鉴定与FAM99A和FAM99B相关的差异表达基因(DEG)和微小RNA(DE - miRNA)。在缺氧条件下,肝癌细胞中FAM99A和FAM99B的表达显著下调。FAM99A或FAM99B的过表达显著抑制肝癌细胞的增殖、伤口愈合和侵袭。此外,它们有效降低了细胞内葡萄糖、细胞外乳酸、ATP、糖酵解相关酶、ECAR和glycoPER,并提高了pH值、细胞外葡萄糖和线粒体氧消耗率/糖酵解质子外流率(mitoOCR/glycoPER)。在过表达FAM99A的HCCLM3细胞中共有31个DEG和15个DE - miRNA,在过表达FAM99B的HCCLM3细胞中鉴定出375个DEG和68个DE - miRNA。这些DEG和DE - miRNA靶标参与细胞周期、凋亡、转移、细胞外基质重塑和代谢重编程。与FAM99B相关的竞争性内源RNA(ceRNA)网络包含1个DE - miRNA和10个DEG,它们的表达差异与测序结果一致。缺氧诱导的FAM99A和FAM99B抑制促进了肝癌的增殖、转移和葡萄糖代谢重编程。

https://cdn.ncbi.nlm.nih.gov/pmc/blobs/b75e/12282501/246bee623604/FSB2-39-e70869-g004.jpg

文献AI研究员

20分钟写一篇综述,助力文献阅读效率提升50倍。

立即体验

用中文搜PubMed

大模型驱动的PubMed中文搜索引擎

马上搜索

文档翻译

学术文献翻译模型,支持多种主流文档格式。

立即体验