Suppr超能文献

与低髓鞘性脑白质营养不良相关的跨膜蛋白63A(TMEM63A)是一种在进化上保守的髓鞘形成调节因子。

TMEM63A, associated with hypomyelinating leukodystrophies, is an evolutionarily conserved regulator of myelination.

作者信息

Halford Julia, Senatore Amanda J, Berryman Sage, Muñoz Antonio, Semidey Destinee, Doan Ryan A, Coombs Adam M, Noimany Brandon, Emberley Katie, Emery Ben, Monk Kelly R, Murthy Swetha E

机构信息

Vollum Institute, Oregon Health & Science University, Portland, OR 97239.

Jungers Center for Neurosciences Research, Oregon Health & Science University, Portland, OR 97239.

出版信息

Proc Natl Acad Sci U S A. 2025 Jul 29;122(30):e2507354122. doi: 10.1073/pnas.2507354122. Epub 2025 Jul 21.

Abstract

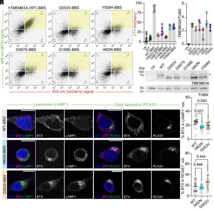
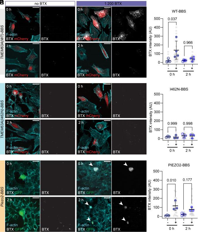
Infantile hypomyelinating leukodystrophy 19 (HLD19) is a rare genetic disorder where patients exhibit reduced myelin in central nervous system (CNS) white matter tracts and present with varied neurological symptoms. The causative gene encodes a mechanosensitive ion channel whose role in myelination is largely unexplored. Our study shows that TMEM63A is a major regulator of oligodendrocyte (OL)-dependent myelination in the CNS. In mouse and zebrafish, inactivation led to early deficits in myelination, recapitulating the HLD19 phenotype. OL-specific conditional mouse knockouts of exhibited transient reductions in myelin, indicating that TMEM63A regulates myelination cell-autonomously. We show that TMEM63A is present at the plasma membrane and on lysosomes and modulates myelin production in the presence of mechanical cues. Intriguingly, HLD19-associated variants from patients blocked trafficking to cell membrane. Together, our results reveal an ancient role for TMEM63A in fundamental aspects of myelination in vivo and highlight two exciting models for the development of treatments for devastating hypomyelinating leukodystrophies.

摘要

婴儿型低髓鞘性脑白质营养不良19型(HLD19)是一种罕见的遗传性疾病,患者中枢神经系统(CNS)白质束中的髓鞘减少,并伴有各种神经症状。致病基因编码一种机械敏感离子通道,其在髓鞘形成中的作用在很大程度上尚未被探索。我们的研究表明,TMEM63A是中枢神经系统中少突胶质细胞(OL)依赖性髓鞘形成的主要调节因子。在小鼠和斑马鱼中,其失活导致髓鞘形成早期缺陷,重现了HLD19的表型。OL特异性条件性小鼠敲除显示髓鞘有短暂减少,表明TMEM63A以细胞自主方式调节髓鞘形成。我们发现TMEM63A存在于质膜和溶酶体上,并在机械信号存在的情况下调节髓鞘生成。有趣的是,患者中与HLD19相关的变体阻断了向细胞膜的转运。总之,我们的结果揭示了TMEM63A在体内髓鞘形成基本方面的古老作用,并突出了两种令人兴奋的治疗毁灭性低髓鞘性脑白质营养不良的模型。

https://cdn.ncbi.nlm.nih.gov/pmc/blobs/5023/12318207/418b1b1bd5e0/pnas.2507354122fig01.jpg

文献AI研究员

20分钟写一篇综述,助力文献阅读效率提升50倍。

立即体验

用中文搜PubMed

大模型驱动的PubMed中文搜索引擎

马上搜索

文档翻译

学术文献翻译模型,支持多种主流文档格式。

立即体验