Suppr超能文献

具有肿瘤微环境响应性的可转化自组装肽纳米平台用于抑制肿瘤干细胞和免疫调节。

Transformable self-assembling peptide nanoplatforms with tumor microenvironment responsiveness for tumor stem cell suppression and immunomodulation.

作者信息

Wei Chen, Sun Xinyu, Gao Lijuan, Wang Yue, Lin Fantao, Du Yao, Zhao Xiaoyu, Gao Wei, Bai Jingkun

机构信息

Affiliated Hospital of Shandong Second Medical University, School of Medical Sciences, Shandong Second Medical University, Weifang, 261053, China.

Affiliated Hospital of Shandong Second Medical University, School of Bioscience and Technology, Shandong Second Medical University, Weifang, 261053, China.

出版信息

Mater Today Bio. 2025 Jul 10;33:102078. doi: 10.1016/j.mtbio.2025.102078. eCollection 2025 Aug.

Abstract

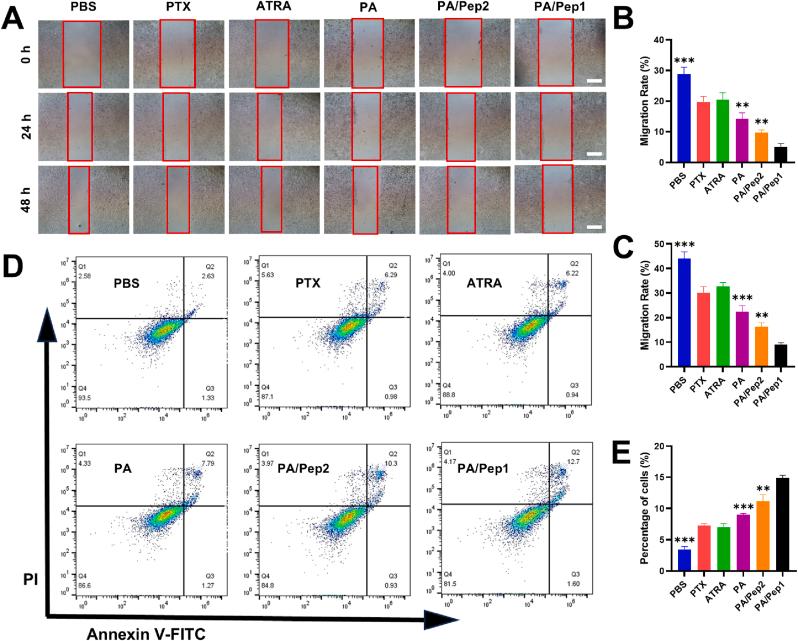
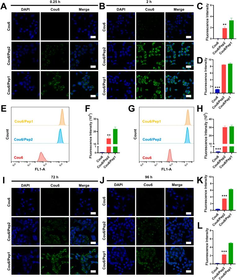
Breast cancer stem cells (BCSCs) drive tumor formation and growth via self-renewal, differentiation, and high tumorigenic potential, and the persistence of BCSCs is an important cause of treatment failure in patients with breast cancer. In addition, the tumor microenvironment promotes the maintenance of BCSC stemness, inhibits immune cell activity, and forms an immune escape "barrier". In this study, we developed an amphiphilic peptide nanocarrier system, PA/Pep1, with an RGD-targeting sequence. The delivery system simultaneously encapsulates the hydrophobic drugs paclitaxel (PTX) and all-trans retinoic acid (ATRA) and releases them in response to low pH in the tumor microenvironment. PA/Pep1 causes apoptosis in breast cancer cells, induces the differentiation of BCSCs and inhibits their expression, thus enhancing the killing effect of PTX. In breast cancer, PA/Pep1 effectively alleviates immune evasion by modulating transforming growth factor-β (TGF-β) and interleukin-6 (IL-6), thereby reducing the expression of programmed cell death-ligand 1 (PD-L1). Importantly, the transformation of the nanosystems into forms with high aspect ratios under acidic conditions effectively reduced drug efflux and extended the duration of drug action. In conclusion, the combination of stem cell therapy and immunotherapy, as well as the development of novel deformable amphiphilic peptide nanocarrier systems, provides new possibilities for breast cancer treatment.

摘要

乳腺癌干细胞(BCSCs)通过自我更新、分化和高致瘤潜能驱动肿瘤形成和生长,而BCSCs的持续存在是乳腺癌患者治疗失败的重要原因。此外,肿瘤微环境促进BCSC干性的维持,抑制免疫细胞活性,并形成免疫逃逸“屏障”。在本研究中,我们开发了一种具有RGD靶向序列的两亲性肽纳米载体系统PA/Pep1。该递送系统同时包裹疏水性药物紫杉醇(PTX)和全反式维甲酸(ATRA),并在肿瘤微环境的低pH条件下响应释放。PA/Pep1可导致乳腺癌细胞凋亡,诱导BCSCs分化并抑制其表达,从而增强PTX的杀伤效果。在乳腺癌中,PA/Pep1通过调节转化生长因子-β(TGF-β)和白细胞介素-6(IL-6)有效缓解免疫逃逸,从而降低程序性细胞死亡配体1(PD-L1)的表达。重要的是,纳米系统在酸性条件下转变为高纵横比的形式有效减少了药物外排并延长了药物作用持续时间。总之,干细胞疗法和免疫疗法的联合应用以及新型可变形两亲性肽纳米载体系统的开发为乳腺癌治疗提供了新的可能性。

https://cdn.ncbi.nlm.nih.gov/pmc/blobs/296c/12281536/8e3950075959/ga1.jpg

文献AI研究员

20分钟写一篇综述,助力文献阅读效率提升50倍。

立即体验

用中文搜PubMed

大模型驱动的PubMed中文搜索引擎

马上搜索

文档翻译

学术文献翻译模型,支持多种主流文档格式。

立即体验