Suppr超能文献

一种针对慢性乙型肝炎肠-肝轴的新型疗法:熊去氧胆酸加……

A novel therapy targeting the gut-liver axis for chronic hepatitis B: Ursodeoxycholic acid plus .

作者信息

Xun Zhen, Yao Xiaobao, Lin Caorui, Yang Xinyao, Zhang Yanfang, Yang Xin, He Yujue, Jiang Renquan, Lan Yanping, Ye Yuchen, Ye Detai, Chen Shanjian, Ma Ke, Wu Wennan, Xu Siyi, Yang Bin, Liu Can, Chen Jing, Zheng Qi, Ou Qishui

机构信息

Department of Laboratory Medicine, Fujian Key Laboratory of Laboratory Medicine, Gene Diagnosis Research Center, Fujian Clinical Research Center for Clinical Immunology Laboratory Test, The First Affiliated Hospital, Fujian Medical University, Fuzhou, Fujian Province, China.

Department of Laboratory Medicine, National Regional Medical Center, Binhai Campus of the First Affiliated Hospital, Fujian Medical University, Fuzhou, Fujian Province, China.

出版信息

JHEP Rep. 2025 May 23;7(8):101456. doi: 10.1016/j.jhepr.2025.101456. eCollection 2025 Aug.

Abstract

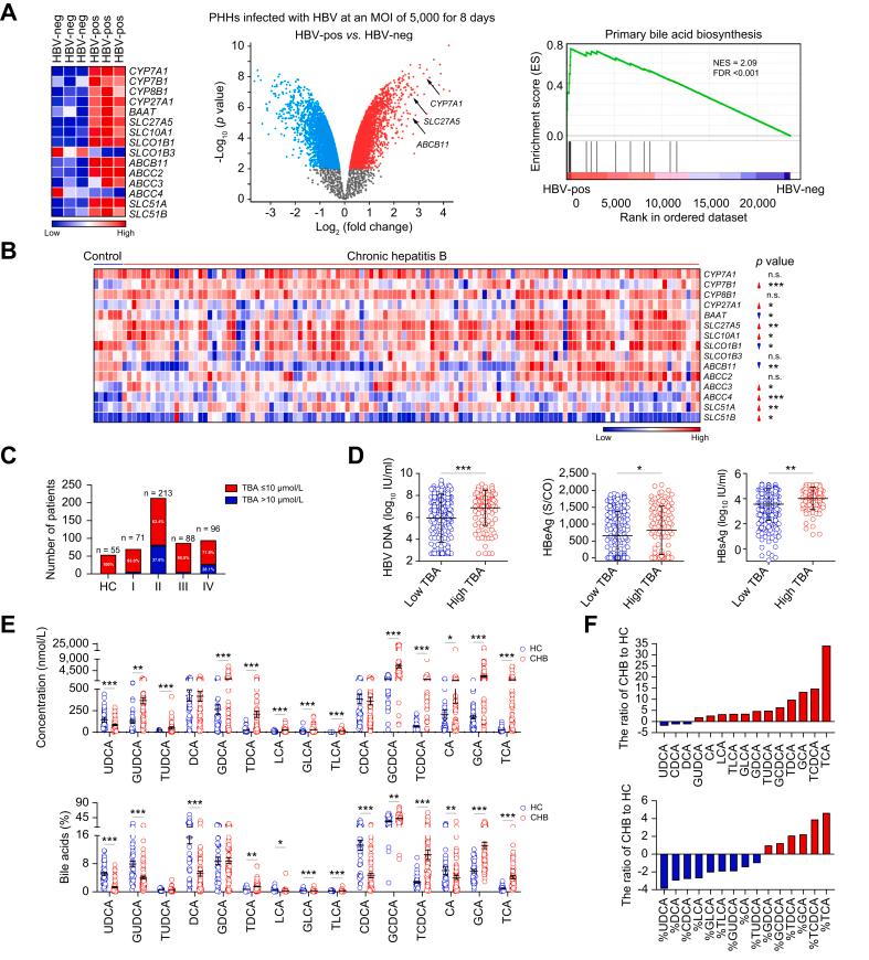
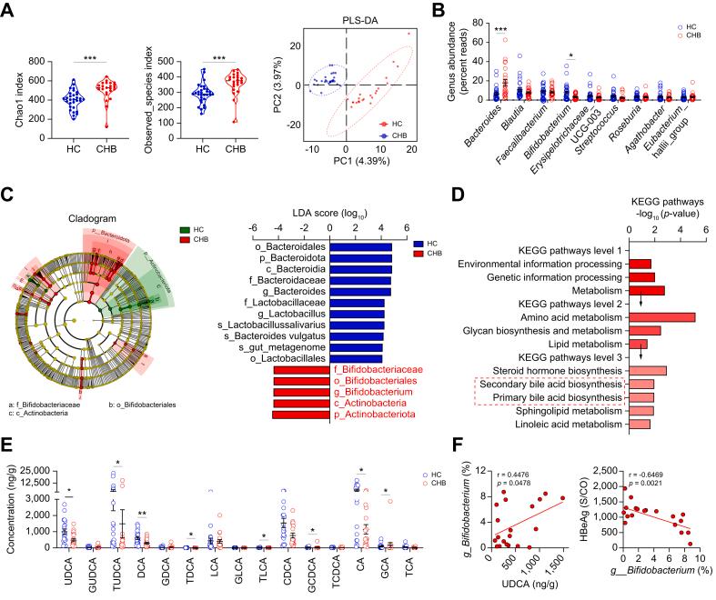
BACKGROUND & AIMS: Targeting the gut-liver axis is a promising strategy for treating liver diseases. We aimed to assess the therapeutic efficacy of targeting the gut microbiota-bile acid (BA) axis using ursodeoxycholic acid (UDCA) combined with the probiotic to treat chronic hepatitis B (CHB).

METHODS

BA profiles were characterized by mass spectrometry, and gut microbiota composition was analyzed using 16S rRNA sequencing in patients with CHB and healthy controls (HCs). The effects of UDCA and were assessed both in a preclinical model and in a 2-month clinical trial involving 22 patients with CHB who received either UDCA (250 mg twice daily; n = 6), (2 g twice daily; n = 6), or a combination of UDCA and (n = 10).

RESULTS

UDCA was the most significantly decreased serum BA in patients with CHB compared to HCs (0.001), and had the strongest anti-HBV effect and . In the gut, the abundance was the most dramatically decreased fecal genus in patients with CHB ( 0.018), and had the anti-HBV effect . Finally, combined treatment with UDCA and significantly reduced serum alanine aminotransferase ( 0.008), HBV DNA (77% reduction; 0.001), pregenomic RNA (59% reduction; 0.001), and hepatitis B surface antigen (15% reduction; 0.002) levels. It also decreased NKG2A expression on natural killer (NK) cells and PD-1 expression on CD8 T cells by approximately 50% ( <0.01), while enhancing secretion of granzyme B, perforin, and interferon-γ by CD8 T and NK cells ( <0.05). These effects were superior to those achieved with either monotherapy.

CONCLUSIONS

Combined treatment with UDCA and promotes CD8 T/NK cell function and viral control in patients withCHB and may represent a promising adjunct therapy warranting further investigation.

IMPACT AND IMPLICATIONS

Targeting the gut microbiota-bile acid axis has the potential to treat chronic hepatitis B. Results from preclinical models and a clinical trial show that combination treatment with ursodeoxycholic acid plus the probiotic exerts antiviral effects in patients with chronic hepatitis B by promoting CD8 T cell and natural killer cell function. These findings may advance the understanding of HBV immunology and treatment options for chronic hepatitis B.

CLINICAL TRIAL NUMBER

ChiCTR2200062861.

摘要

背景与目的

靶向肠-肝轴是治疗肝脏疾病的一种有前景的策略。我们旨在评估使用熊去氧胆酸(UDCA)联合益生菌靶向肠道微生物群-胆汁酸(BA)轴治疗慢性乙型肝炎(CHB)的疗效。

方法

采用质谱法对BA谱进行表征,并使用16S rRNA测序分析CHB患者和健康对照(HC)的肠道微生物群组成。在临床前模型和一项为期2个月的临床试验中评估了UDCA和益生菌的效果,该试验纳入了22例CHB患者,他们分别接受UDCA(每日2次,每次250 mg;n = 6)、益生菌(每日2次,每次2 g;n = 6)或UDCA与益生菌联合治疗(n = 10)。

结果

与HC相比,CHB患者中UDCA是血清BA降低最显著的(<0.001),并且具有最强的抗HBV作用。在肠道中,CHB患者中益生菌丰度是粪便中属水平降低最显著的(<0.018),并且具有抗HBV作用。最后,UDCA与益生菌联合治疗显著降低了血清丙氨酸氨基转移酶(<0.008)、HBV DNA(降低77%;<0.001)、前基因组RNA(降低59%;<0.001)和乙型肝炎表面抗原(降低15%;<0.002)水平。它还使自然杀伤(NK)细胞上的NKG2A表达和CD8 T细胞上的PD-1表达降低了约50%(<0.01),同时增强了CD8 T细胞和NK细胞分泌颗粒酶B、穿孔素和干扰素-γ的能力(<0.05)。这些效果优于单一疗法。

结论

UDCA与益生菌联合治疗可促进CHB患者的CD8 T/NK细胞功能和病毒控制,可能是一种有前景的辅助治疗方法,值得进一步研究。

影响与意义

靶向肠道微生物群-胆汁酸轴有可能治疗慢性乙型肝炎。临床前模型和一项临床试验的结果表明,熊去氧胆酸加益生菌联合治疗通过促进CD8 T细胞和自然杀伤细胞功能,对慢性乙型肝炎患者发挥抗病毒作用。这些发现可能会推进对HBV免疫学的理解以及慢性乙型肝炎的治疗选择。

临床试验编号

ChiCTR2200062861。

https://cdn.ncbi.nlm.nih.gov/pmc/blobs/1f12/12282243/3d8f7fdbcbcc/ga1.jpg

文献AI研究员

20分钟写一篇综述,助力文献阅读效率提升50倍。

立即体验

用中文搜PubMed

大模型驱动的PubMed中文搜索引擎

马上搜索

文档翻译

学术文献翻译模型,支持多种主流文档格式。

立即体验