Suppr超能文献

CXCL12/CXCR4轴通过隔离白细胞介素-2控制调节性T细胞对CD8 + T细胞的空间优势:前列腺癌的双重治疗靶点

CXCL12/CXCR4 axis governs Treg spatial dominance over CD8+ T cells via IL-2 sequestration: a dual therapeutic target in prostate cancer.

作者信息

Li Junyi, Zhang Long, Liu Ruoyang, Xu Changwen, Tang HuiHui, Zou Yunfei, Cao Qingfei, Huang Weichao

机构信息

Department of Urology, The First Affiliated Hospital of Jinzhou Medical University, Jinzhou, Liaoning, China.

Department of Urology, The First Affiliated Hospital of Zhengzhou University, Zhenzhou, Henan, China.

出版信息

Front Immunol. 2025 Jul 8;16:1626708. doi: 10.3389/fimmu.2025.1626708. eCollection 2025.

Abstract

BACKGROUND

Prostate cancer (PCa) is characterized by high incidence and recurrence rates, presenting as an immune 'cold' tumor that exhibits a poor response to immunotherapy. The mechanisms underlying immune suppression and evasion within the tumor microenvironment (TME) of PCa remain inadequately understood.

METHODS

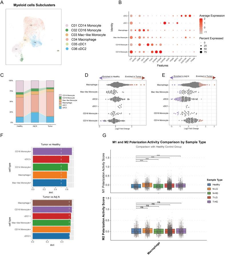
A comprehensive analysis of the immune environment in PCa was conducted using combined single-cell and spatial transcriptomic approaches, encompassing samples from healthy tissue, adjacent normal tissue, and localized tumors. Cell abundance and polarization state analyses were performed to identify pivotal cellular populations. Spatial deconvolution techniques were employed to elucidate cell composition within its spatial context. Additionally, cell niche and spatial colocalization analyses were conducted to evaluate potential cellular interactions. Immune response enrichment analysis was utilized to assess cellular response states. and experiments were conducted to validate hypotheses.

RESULTS

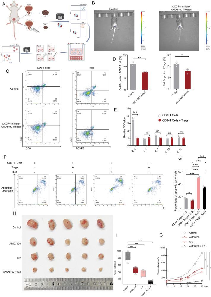
Data indicated a prevalent immunosuppressive state among CD8 T cells, accompanied by variations in cell abundance. Macrophages emerged as key regulators in recruiting CD8+ effector T cells and regulatory T cells (Tregs) into the TME, mediated by the CXCL12/CXCR4 axis. A spatial proximity relationship was established between CD8+ effector T cells and Tregs, suggesting Tregs directly influence CD8+ T cell function. Immune cell state analysis revealed interleukin-2 (IL-2) as a critical cytokine in reshaping the immune microenvironment, with Tregs competitively depleting IL-2 and mediating IL-2/STAT5 signaling to induce CD8+ effector T cell exhaustion. Treatment with CXCR4 inhibitor and IL-2 demonstrated significant antitumor effects and reversed immune dysfunction in both and experiments, with combined treatment exhibiting superior efficacy.

CONCLUSION

These findings elucidate the role of macrophages in mediating the CXCL12/CXCR4 axis to aggregate CD8+ effector T cells and Tregs, thereby influencing the TME. Furthermore, Tregs competitively deplete IL-2 and mediate IL-2/STAT5 signaling, leading to CD8+ effector T cells exhaustion and the establishment of an immunosuppressive microenvironment.

摘要

背景

前列腺癌(PCa)具有高发病率和复发率的特点,表现为一种免疫“冷”肿瘤,对免疫疗法反应不佳。前列腺癌肿瘤微环境(TME)中免疫抑制和逃逸的潜在机制仍未得到充分理解。

方法

采用单细胞和空间转录组学相结合的方法,对前列腺癌的免疫环境进行了全面分析,涵盖了健康组织、相邻正常组织和局限性肿瘤的样本。进行细胞丰度和极化状态分析以确定关键细胞群。采用空间反卷积技术阐明其空间背景下的细胞组成。此外,进行细胞生态位和空间共定位分析以评估潜在的细胞间相互作用。利用免疫反应富集分析评估细胞反应状态。并进行实验以验证假设。

结果

数据表明CD8 T细胞中普遍存在免疫抑制状态,同时细胞丰度存在差异。巨噬细胞成为将CD8 +效应T细胞和调节性T细胞(Tregs)募集到TME中的关键调节因子,由CXCL12 / CXCR4轴介导。在CD8 +效应T细胞和Tregs之间建立了空间邻近关系,表明Tregs直接影响CD8 + T细胞功能。免疫细胞状态分析显示白细胞介素-2(IL-2)是重塑免疫微环境的关键细胞因子,Tregs竞争性消耗IL-2并介导IL-2 / STAT5信号传导以诱导CD8 +效应T细胞耗竭。在和实验中,用CXCR4抑制剂和IL-2治疗均显示出显著的抗肿瘤作用并逆转了免疫功能障碍,联合治疗表现出更高的疗效。

结论

这些发现阐明了巨噬细胞在介导CXCL12 / CXCR4轴以聚集CD8 +效应T细胞和Tregs从而影响TME中的作用。此外,Tregs竞争性消耗IL-2并介导IL-2 / STAT5信号传导,导致CD8 +效应T细胞耗竭并建立免疫抑制微环境。

https://cdn.ncbi.nlm.nih.gov/pmc/blobs/213a/12279891/89a47a4942c8/fimmu-16-1626708-g001.jpg

文献AI研究员

20分钟写一篇综述,助力文献阅读效率提升50倍。

立即体验

用中文搜PubMed

大模型驱动的PubMed中文搜索引擎

马上搜索

文档翻译

学术文献翻译模型,支持多种主流文档格式。

立即体验