Suppr超能文献

靶向癌细胞中的WSB2-NOXA轴以增强对BCL-2家族蛋白抑制剂的敏感性。

Targeting the WSB2-NOXA axis in cancer cells for enhanced sensitivity to BCL-2 family protein inhibitors.

作者信息

Jiao Dongyue, Chang Kun, Jin Jiamin, Chen Yingji, Ren Mo, Zhang Yucong, Gao Kun, Xu Yaoting, Wang Lixin, Wang Chenji

机构信息

State Key Laboratory of Genetics and Development of Complex Phenotypes, Shanghai Stomatological Hospital and School of Stomatology, MOE Engineering Research Center of Gene Technology, Shanghai Engineering Research Center of Industrial Microorganisms, School of Life Sciences, Fudan University, Shanghai, China.

Department of Urology, Fudan University Shanghai Cancer Center, Shanghai, China.

出版信息

Elife. 2025 Jul 23;13:RP98372. doi: 10.7554/eLife.98372.

Abstract

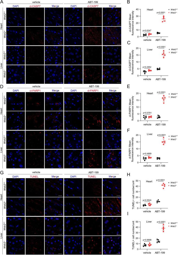
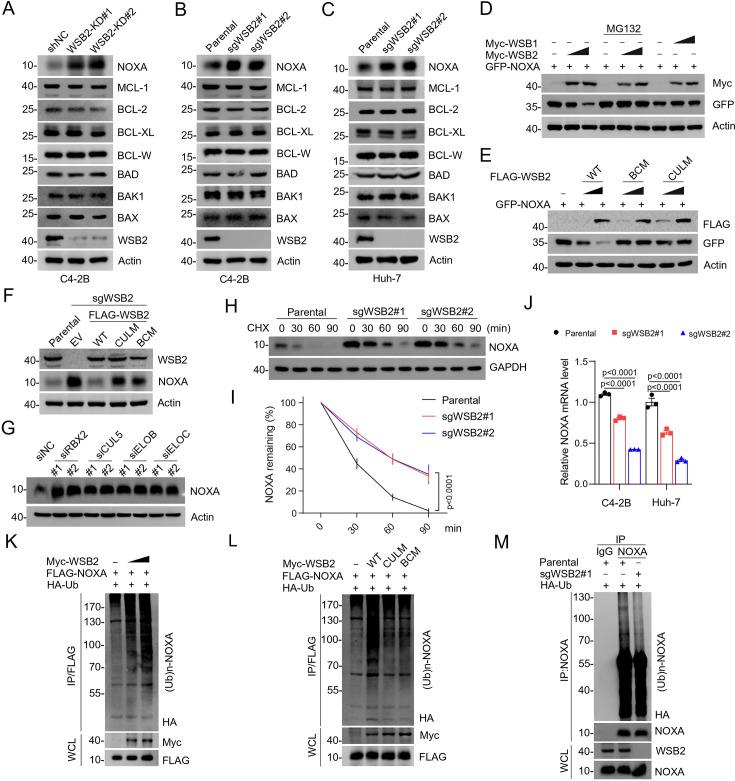
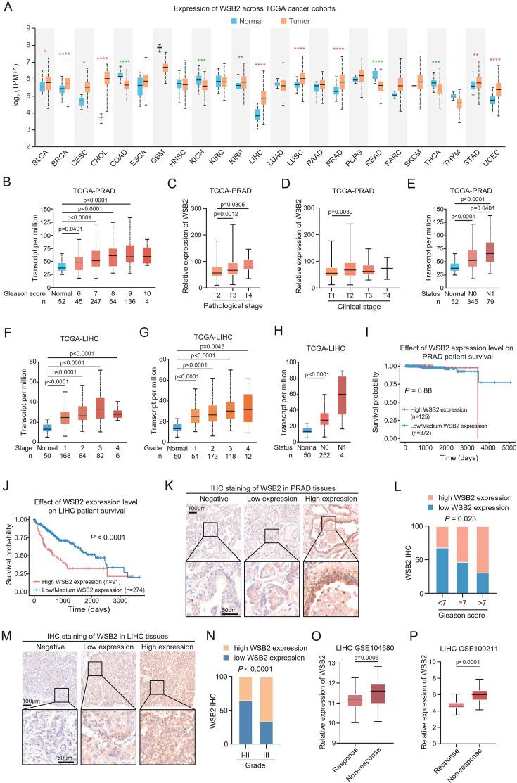
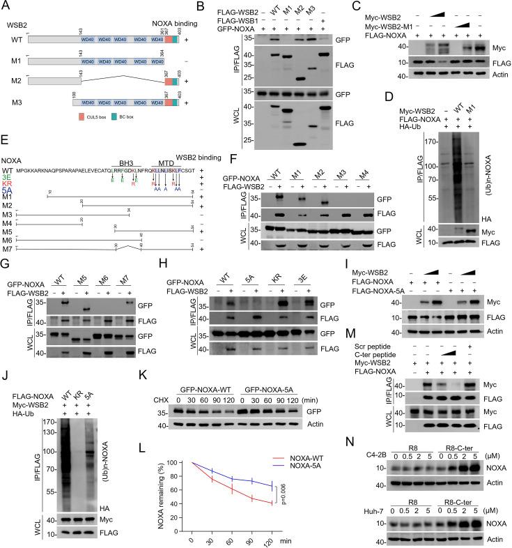
Anti-apoptotic B-cell lymphoma-2 (BCL-2) family proteins are frequently overexpressed in various cancers, playing a pivotal role in cancer initiation and progression, as well as intrinsic or acquired resistance to therapy. Although inhibitors targeting BCL-2, such as Venetoclax, have shown efficacy in hematological malignancies, their therapeutic potential in solid tumors remains limited. Identifying novel molecular targets to overcome resistance to these inhibitors is of significant clinical importance. Here, we provide evidence of a strong synthetic lethality between WSB2, a previously underexplored substrate-binding receptor of the Cullin 5-RBX2-Elongin B/C (CRL5) E3 ubiquitin ligase complex, and anti-apoptotic BCL-2 family proteins. Mechanistically, WSB assembles a CRL5 E3 ubiquitin ligase complex that facilitates the ubiquitination and subsequent proteasomal degradation of NOXA, a pro-apoptotic BCL-2 family protein. Loss of WSB2 leads to a substantial accumulation of NOXA in both cultured cell lines and knockout mouse tissues. While WSB2 deficiency alone does not significantly impact spontaneous apoptosis, it sensitizes cells to apoptosis when anti-apoptotic BCL-2 family proteins are either genetically depleted or pharmacologically inhibited. Moreover, WSB2 is overexpressed in several human cancer types. These findings identify WSB2 as a critical regulator of mitochondrial apoptosis and reveal the dysregulation of the WSB2-NOXA axis as a key factor contributing to apoptosis resistance in cancer cells. Targeting both WSB2 and anti-apoptotic BCL-2 family proteins holds promising therapeutic potential for overcoming resistance in human cancers.

摘要

抗凋亡的B细胞淋巴瘤-2(BCL-2)家族蛋白在多种癌症中经常过度表达,在癌症的发生和发展以及对治疗的内在或获得性耐药中发挥关键作用。尽管靶向BCL-2的抑制剂,如维奈托克,已在血液系统恶性肿瘤中显示出疗效,但其在实体瘤中的治疗潜力仍然有限。确定克服对这些抑制剂耐药性的新分子靶点具有重要的临床意义。在这里,我们提供了证据,证明Cullin 5-RBX2-Elongin B/C(CRL5)E3泛素连接酶复合物中一个先前未被充分研究的底物结合受体WSB2与抗凋亡BCL-2家族蛋白之间存在强烈的合成致死性。从机制上讲,WSB组装了一个CRL5 E3泛素连接酶复合物,该复合物促进促凋亡BCL-2家族蛋白NOXA的泛素化及随后的蛋白酶体降解。WSB2的缺失导致培养细胞系和基因敲除小鼠组织中NOXA大量积累。虽然单独的WSB2缺陷不会显著影响自发凋亡,但当抗凋亡BCL-2家族蛋白在基因上被耗尽或受到药理抑制时,它会使细胞对凋亡敏感。此外,WSB2在几种人类癌症类型中过度表达。这些发现确定WSB2是线粒体凋亡的关键调节因子,并揭示WSB2-NOXA轴的失调是癌细胞凋亡抗性的一个关键因素。同时靶向WSB2和抗凋亡BCL-2家族蛋白在克服人类癌症耐药性方面具有有前景的治疗潜力。

https://cdn.ncbi.nlm.nih.gov/pmc/blobs/ccee/12286604/bbebaf54035f/elife-98372-fig1.jpg

文献AI研究员

20分钟写一篇综述,助力文献阅读效率提升50倍。

立即体验

用中文搜PubMed

大模型驱动的PubMed中文搜索引擎

马上搜索

文档翻译

学术文献翻译模型,支持多种主流文档格式。

立即体验