Suppr超能文献

微管切断酶spastin调节纺锤体动力学,以促进布氏锥虫中的染色体分离。

The microtubule-severing enzyme spastin regulates spindle dynamics to promote chromosome segregation in Trypanosoma brucei.

作者信息

Souza Onofre Thiago, Zhou Qing, Li Ziyin

机构信息

Department of Microbiology and Molecular Genetics, McGovern Medical School, University of Texas Health Science Center at Houston, Houston, TX, USA.

出版信息

Commun Biol. 2025 Jul 23;8(1):1095. doi: 10.1038/s42003-025-08505-x.

Abstract

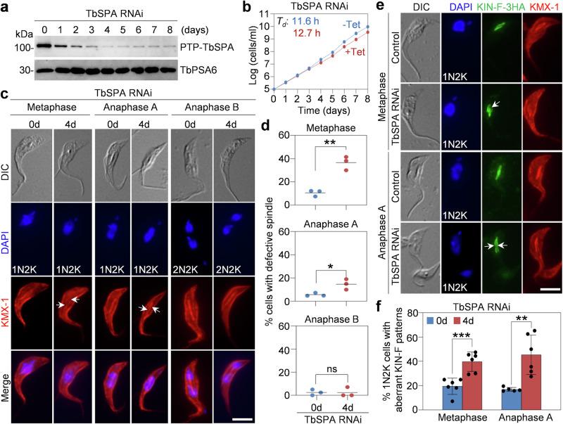
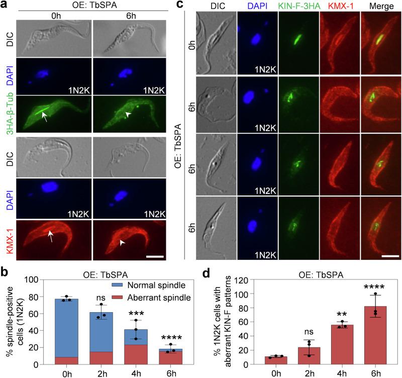
Microtubule-severing enzymes play essential roles in diverse cellular processes, including mitosis and cytokinesis, by modulating microtubule dynamics. In the early branching Trypanosoma brucei, microtubule-severing enzymes are involved in cytokinesis and flagellum length control, but none of them have been found to regulate mitosis. Here we report the characterization of the microtubule-severing enzyme spastin in the procyclic form of T. brucei. We demonstrate that spastin severs microtubule in vitro and overexpression of spastin disrupts spindle microtubules in vivo in trypanosomes, leading to defective chromosome segregation. Knockdown of spastin impairs spindle integrity and disrupts chromosome alignment and segregation. We further show that the function of spastin requires the catalytic AAA-ATPase domain, the microtubule-binding domain, and the microtubule interacting and trafficking domain, and that the association of spastin with spindle depends on the microtubule-binding domain. Together, these results uncover important roles for spastin in chromosome segregation by regulating spindle dynamics in T. brucei.

摘要

微管切断酶通过调节微管动力学,在包括有丝分裂和胞质分裂在内的多种细胞过程中发挥重要作用。在早期分支的布氏锥虫中,微管切断酶参与胞质分裂和鞭毛长度控制,但尚未发现它们中有任何一种能调节有丝分裂。在此,我们报告了布氏锥虫前循环形式的微管切断酶spastin的特性。我们证明spastin在体外能切断微管,并且在体内过表达spastin会破坏锥虫的纺锤体微管,导致染色体分离缺陷。敲低spastin会损害纺锤体完整性,并破坏染色体排列和分离。我们进一步表明,spastin的功能需要催化性AAA - ATP酶结构域、微管结合结构域以及微管相互作用和运输结构域,并且spastin与纺锤体的结合依赖于微管结合结构域。总之,这些结果揭示了spastin通过调节布氏锥虫的纺锤体动力学在染色体分离中发挥的重要作用。

https://cdn.ncbi.nlm.nih.gov/pmc/blobs/198b/12287269/704fae268c72/42003_2025_8505_Fig1_HTML.jpg

文献AI研究员

20分钟写一篇综述,助力文献阅读效率提升50倍。

立即体验

用中文搜PubMed

大模型驱动的PubMed中文搜索引擎

马上搜索

文档翻译

学术文献翻译模型,支持多种主流文档格式。

立即体验