Suppr超能文献

急性髓系白血病中用于分子亚型分型和预后预测的细胞粘附相关特征识别

Identification of cell adhesion related signature for molecular subtyping and prognostic prediction in acute myeloid leukemia.

作者信息

Zhao Caifang, Weng Xiang, He Wei

机构信息

Department of Hematology, Affiliated Jinhua Hospital, Zhejiang University School of Medicine, No. 365 People of East Road, Jinhua, 321000, Zhejiang Province, China.

出版信息

Discov Oncol. 2025 Jul 23;16(1):1397. doi: 10.1007/s12672-025-03208-5.

Abstract

BACKGROUND

Acute Myeloid Leukemia (AML) is a heterogeneous hematologic malignancy, characterized by complex molecular features that significantly impact prognosis and therapeutic responses. Despite considerable progress, effective risk stratification and predictive biomarkers for personalized therapies remain inadequate. The involvement of cell adhesion-related genes in the progression of AML has yet to be fully explored.

METHODS

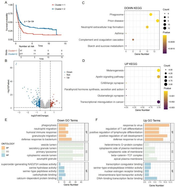
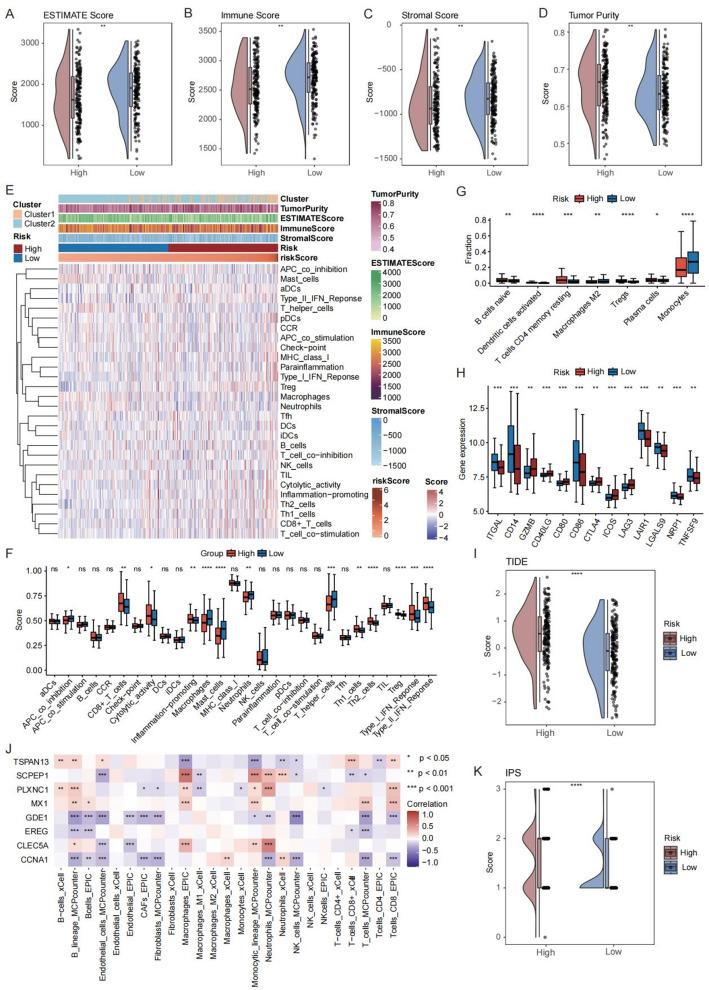
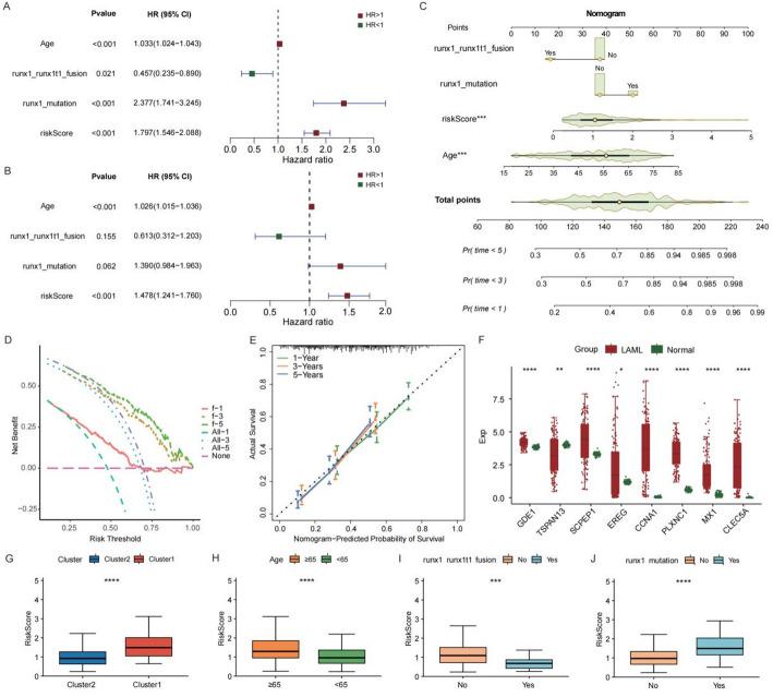
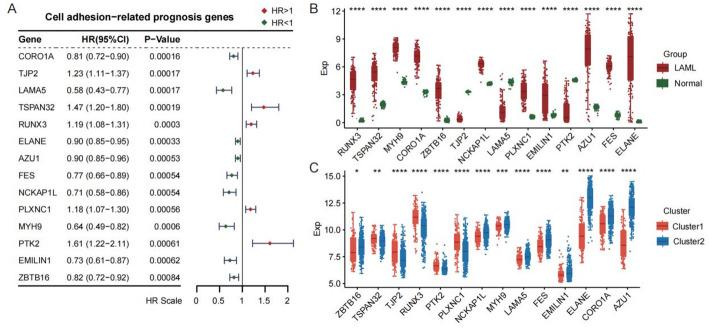
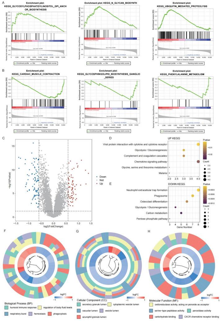
AML patients were grouped into distinct molecular subtypes based on the expression patterns of cell adhesion-related genes. Enrichment analyses were subsequently performed to identify associated biological pathways. Differentially expressed genes were identified, and through Lasso regression and multivariate Cox regression, eight prognostically significant genes were selected. These genes were then used to construct a prognostic model, which was validated using external datasets. Furthermore, analyses of immune cell infiltration and drug sensitivity were conducted to evaluate the practical applicability of the model.

RESULTS

Two AML molecular subtypes were identified, each linked to distinct biological pathways. A prognostic model comprising 8 genes was developed, showing strong predictive power for overall survival and significant correlations with immune cell infiltration patterns. Drug sensitivity analyses identified potential therapeutic targets and candidate drugs, offering new directions for AML treatment.

CONCLUSION

This study reveals novel AML subtypes driven by cell adhesion-related genes, providing insights into genetic heterogeneity, immune landscape, and therapeutic vulnerabilities. The developed prognostic model and identified therapeutic candidates offer valuable tools for prognosis prediction and personalized treatment strategies in AML.

摘要

背景

急性髓系白血病(AML)是一种异质性血液系统恶性肿瘤,其特征在于复杂的分子特征,这些特征会显著影响预后和治疗反应。尽管取得了相当大的进展,但用于个性化治疗的有效风险分层和预测生物标志物仍然不足。细胞粘附相关基因在AML进展中的作用尚未得到充分探索。

方法

根据细胞粘附相关基因的表达模式,将AML患者分为不同的分子亚型。随后进行富集分析以识别相关的生物学途径。鉴定出差异表达基因,并通过套索回归和多变量Cox回归,选择了8个具有预后意义的基因。然后使用这些基因构建一个预后模型,并使用外部数据集进行验证。此外,还进行了免疫细胞浸润和药物敏感性分析,以评估该模型的实际适用性。

结果

鉴定出两种AML分子亚型,每种亚型都与不同的生物学途径相关。开发了一个包含8个基因的预后模型,该模型对总生存期具有很强的预测能力,并且与免疫细胞浸润模式具有显著相关性。药物敏感性分析确定了潜在的治疗靶点和候选药物,为AML治疗提供了新方向。

结论

本研究揭示了由细胞粘附相关基因驱动的新型AML亚型,为遗传异质性、免疫格局和治疗易感性提供了见解。所开发的预后模型和鉴定出的治疗候选物为AML的预后预测和个性化治疗策略提供了有价值的工具。

https://cdn.ncbi.nlm.nih.gov/pmc/blobs/d2cd/12287482/35c30364825a/12672_2025_3208_Fig1_HTML.jpg

文献AI研究员

20分钟写一篇综述,助力文献阅读效率提升50倍。

立即体验

用中文搜PubMed

大模型驱动的PubMed中文搜索引擎

马上搜索

文档翻译

学术文献翻译模型,支持多种主流文档格式。

立即体验