Suppr超能文献

自然微生物暴露使母体-胎儿界面充满了多样的T细胞。

Natural microbial exposure populates the maternal fetal interface with diverse T cells.

作者信息

Whillock Amy, Smith Perianne, Burger Sarah, Sridhar Adhvaith, Lindgren Alex, Berg James, Tsuda Sayaka, Mahajan Shweta, Tilburgs Tamara, Schuldt Nathaniel J

机构信息

Department of Pediatrics, University of Minnesota Medical School, Minneapolis, MN, United States.

Center for Immunology, University of Minnesota, Minneapolis, MN, United States.

出版信息

Front Immunol. 2025 Jul 9;16:1616491. doi: 10.3389/fimmu.2025.1616491. eCollection 2025.

Abstract

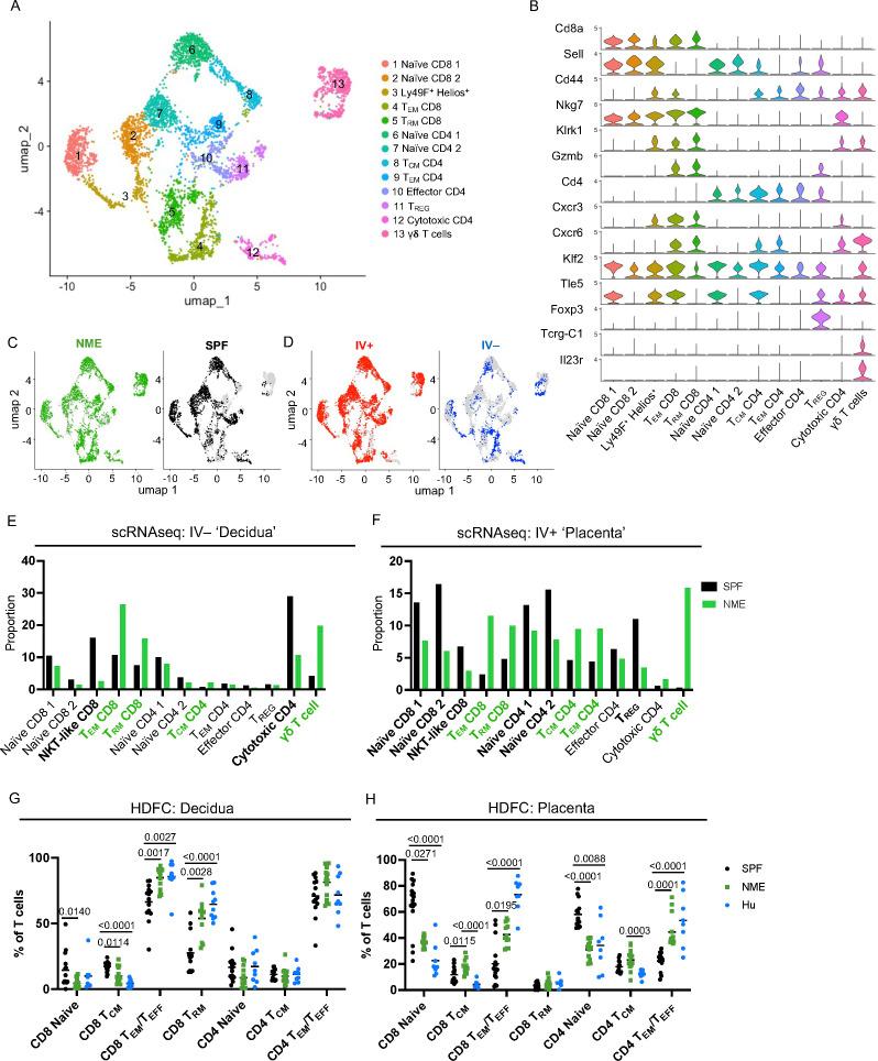
Diverse T cell types accumulate at the human maternal fetal interface (MFI) during pregnancy to orchestrate immune tolerance for foreign fetal/placental tissues and immunity to pathogens. Yet, the dynamics of T cell influx and function at the MFI remain poorly defined. Conventional specific pathogen free (SPF) murine models fail to replicate the number and diversity of T cells in the human MFI, hindering mechanistic study of MFI T cells. Here we present an innovative use of a natural microbial exposure (NME) mouse model that enhances T cell influx and diversity in the MFI. We defined changes in the MFI of NME mice, relative to SPF mice and human tissues using transcriptomic and proteomic approaches. Physiological maternal microbial burden reproduced key features of human MFI immunology by i) significantly increasing the numbers and diversity of CD4 and CD8 effector and memory T cells at the MFI; ii) skewing the CD8 T cell composition towards tissue resident memory phenotypes with increased signatures of activation and dysfunction similar to human decidual T cells; and iii) expanding unconventional γδ T cells and Killer Lectin-like Receptors (KLR) expressing T cell types at the MFI, representative of an enhanced ability to interact with placental trophoblasts or infected cells. Thus, maternal microbial exposure induces vast changes to T cell numbers, diversity and functions at the MFI that models human MFI T cells with great fidelity. The NME model allows for improved translational investigation of the mechanisms of T cell tolerance, immunity, and inflammation in pregnancy.

摘要

孕期多种类型的T细胞在人类母胎界面(MFI)聚集,以协调对胎儿/胎盘外来组织的免疫耐受以及对病原体的免疫反应。然而,MFI处T细胞流入和功能的动态变化仍不清楚。传统的无特定病原体(SPF)小鼠模型无法复制人类MFI中T细胞的数量和多样性,这阻碍了对MFI T细胞机制的研究。在此,我们展示了一种自然微生物暴露(NME)小鼠模型的创新应用,该模型可增强MFI中T细胞的流入和多样性。我们使用转录组学和蛋白质组学方法,确定了NME小鼠MFI相对于SPF小鼠和人类组织的变化。生理性母体微生物负荷重现了人类MFI免疫学的关键特征,具体表现为:i)显著增加MFI处CD4和CD8效应及记忆T细胞的数量和多样性;ii)使CD8 T细胞组成偏向组织驻留记忆表型,激活和功能障碍特征增加,类似于人类蜕膜T细胞;iii)在MFI处扩增非常规γδ T细胞和表达杀伤凝集素样受体(KLR)的T细胞类型,这代表了与胎盘滋养层细胞或受感染细胞相互作用的能力增强。因此,母体微生物暴露可诱导MFI处T细胞数量、多样性和功能发生巨大变化,该模型能高度逼真地模拟人类MFI T细胞。NME模型有助于改进对孕期T细胞耐受、免疫和炎症机制的转化研究。

https://cdn.ncbi.nlm.nih.gov/pmc/blobs/c10d/12283277/cfc5fbff6f03/fimmu-16-1616491-g001.jpg

文献AI研究员

20分钟写一篇综述,助力文献阅读效率提升50倍。

立即体验

用中文搜PubMed

大模型驱动的PubMed中文搜索引擎

马上搜索

文档翻译

学术文献翻译模型,支持多种主流文档格式。

立即体验