Suppr超能文献

突破缺氧和乳酸的围困:无载体柔性双酶蛋白囊泡引发头颈鳞状细胞癌的光动力免疫风暴

Breaking the siege of hypoxia and lactate: carrier-free flexible dual-enzyme protein vesicle to ignite photodynamic-immune storm in head and neck squamous cell carcinoma.

作者信息

Zhou Yan, Xu Xiaoquan, Zu Ziyue, Lu Shangyu, Lu Wei, Luo Xi, Zhong Nan, Liu Yang, Teng Zhaogang, Wang Shouju, Wu Feiyun

机构信息

Laboratory of Molecular Imaging, Department of Radiology, The First Affiliated Hospital with Nanjing Medical University, PR China.

Key Laboratory for Organic Electronics and Information Displays and Jiangsu Key Laboratory for Biosensors, Institute of Advanced Materials, Jiangsu National Synergetic Innovation Centre for Advanced Materials, Nanjing University of Posts and Telecommunications, PR China.

出版信息

Mater Today Bio. 2025 Jul 12;33:102082. doi: 10.1016/j.mtbio.2025.102082. eCollection 2025 Aug.

Abstract

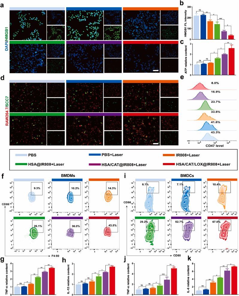
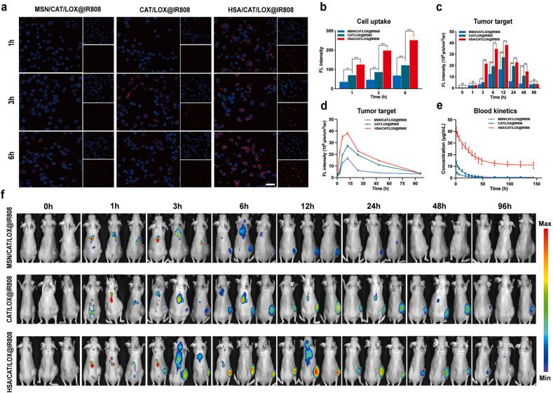
Photodynamic therapy (PDT) efficacy in head and neck squamous cell carcinoma (HNSCC) is hindered by hypoxia and lactate accumulation in tumor microenvironment (TME), which suppress reactive oxygen species (ROS) generation and immune activation. To address this, we developed a carrier-free flexible dual-enzyme protein vesicle by covalently conjugating human serum albumin (HSA), catalase (CAT), and lactate oxidase (LOX) onto a mesoporous silica template, followed by template etching. Subsequently, the near-infrared photosensitizer IR808 was incorporated to obtain the final nanoparticle (HSA/CAT/LOX@IR808). This system employs a self-sustaining enzymatic cascade: CAT alleviates hypoxia by converting tumor-derived HO into oxygen, while LOX depletes lactate and generates additional HO to fuel CAT activity, synergistically amplifying ROS production. The flexible structure enhances tumor penetration of the nanoparticle, and the incorporation of HSA further enhances endothelial cell transport. studies demonstrated the excellent biocompatibility, tumor-targeting capability, and TME remodeling effects of the vesicle. The vesicle triggered robust immune activation, characterized by M1 macrophage polarization, dendritic cell maturation, and CD8 T cell infiltration. Ultimately, HSA/CAT/LOX@IR808-mediated PDT led to marked tumor inhibition, prolonged survival, and reduced metastasis. These findings underscore the potential of our protein vesicle as an effective and safe therapeutic approach for HNSCC.

摘要

光动力疗法(PDT)在头颈部鳞状细胞癌(HNSCC)中的疗效受到肿瘤微环境(TME)中缺氧和乳酸积累的阻碍,这会抑制活性氧(ROS)的产生和免疫激活。为了解决这个问题,我们通过将人血清白蛋白(HSA)、过氧化氢酶(CAT)和乳酸氧化酶(LOX)共价偶联到介孔二氧化硅模板上,然后进行模板蚀刻,开发了一种无载体的柔性双酶蛋白囊泡。随后,加入近红外光敏剂IR808以获得最终的纳米颗粒(HSA/CAT/LOX@IR808)。该系统采用了一个自我维持的酶促级联反应:CAT通过将肿瘤衍生的H₂O₂转化为氧气来缓解缺氧,而LOX消耗乳酸并产生额外的H₂O₂以促进CAT的活性,协同放大ROS的产生。柔性结构增强了纳米颗粒的肿瘤穿透性,而HSA的加入进一步增强了内皮细胞转运。研究证明了该囊泡具有优异的生物相容性、肿瘤靶向能力和TME重塑效果。该囊泡引发了强大的免疫激活,其特征为M1巨噬细胞极化、树突状细胞成熟和CD8⁺ T细胞浸润。最终,HSA/CAT/LOX@IR808介导的PDT导致了显著的肿瘤抑制作用、延长了生存期并减少了转移。这些发现强调了我们的蛋白囊泡作为一种有效且安全的HNSCC治疗方法的潜力。

https://cdn.ncbi.nlm.nih.gov/pmc/blobs/15bd/12284486/065f2d0d27cb/ga1.jpg

文献AI研究员

20分钟写一篇综述,助力文献阅读效率提升50倍。

立即体验

用中文搜PubMed

大模型驱动的PubMed中文搜索引擎

马上搜索

文档翻译

学术文献翻译模型,支持多种主流文档格式。

立即体验