Suppr超能文献

二合一:多功能泊洛沙姆水凝胶通过协同调节角质形成细胞生长因子-2(KGF-2)和一氧化氮(NO)促进子宫内膜再生和生育能力恢复。

Two-in-one: multifunctional poloxamer hydrogel accelerates endometrial regeneration and fertility restoration through synergistic regulation of KGF-2 and NO.

作者信息

Zhang Yijia, Wang Xinji, Gu Qin, Lu Cuitao, Zhao Yingzheng, Li Xiaokun

机构信息

Department of Reproductive Medicine, The First Affiliated Hospital of Wenzhou Medical University, Wenzhou 325000, China.

Department of Pharmaceutics, School of Pharmaceutical Sciences, Wenzhou Medical University, Wenzhou 325035, China.

出版信息

Regen Biomater. 2025 Jun 20;12:rbaf062. doi: 10.1093/rb/rbaf062. eCollection 2025.

Abstract

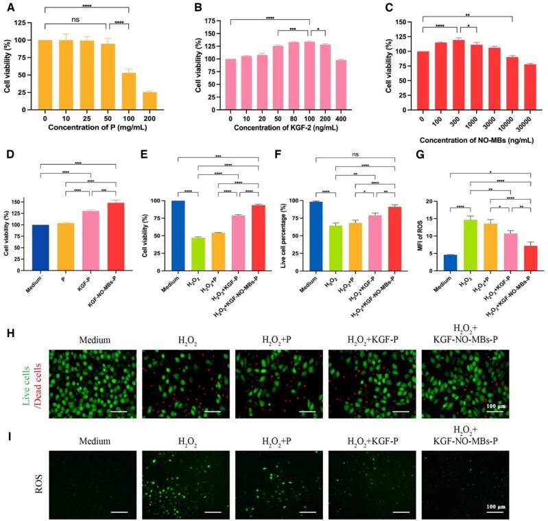
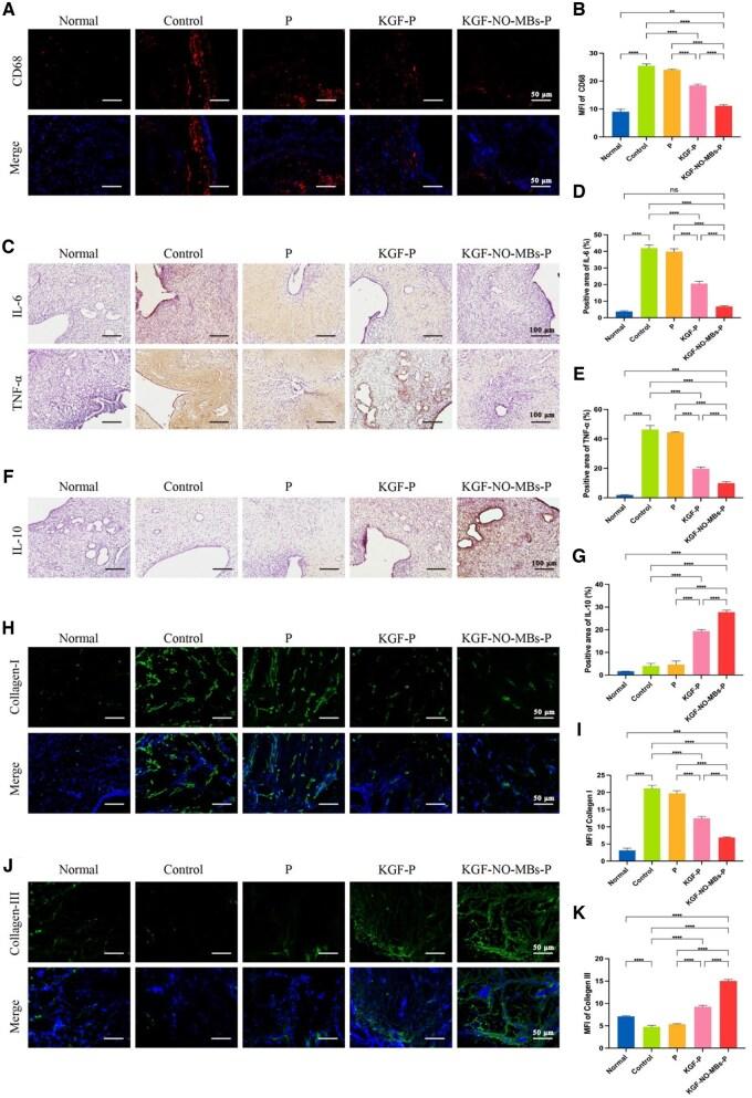
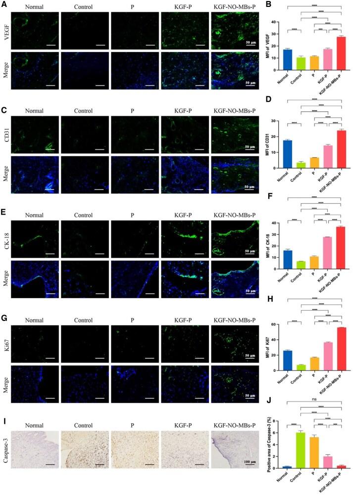
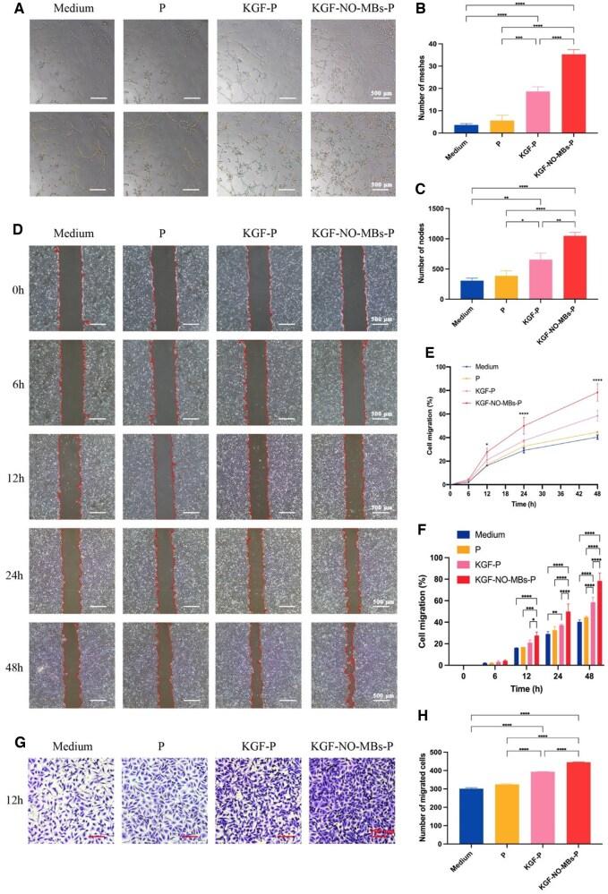
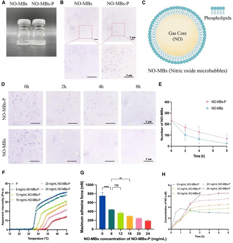
A healthy endometrium is crucial for embryo implantation and pregnancy maintenance. Thin endometrium, reduced glands and fibrosis resulting from infection or mechanical injury, are the primary causes of long-term infertility and poor pregnancy outcomes. Unfortunately, these issues have not been resolved by conventional clinical methods. Keratinocyte growth factor-2 (KGF-2) is an epithelial mitogen that regulates proliferation and migration of epithelial cells. Nitric oxide (NO) is involved in maintaining vascular homeostasis and angiogenesis. Poloxamer-407 (P) hydrogel is a promising topical drug delivery system due to its excellent solution-gel transition properties in response to body temperature. In this study, therapeutic NO gas was first prepared into stabilized microbubbles (NO-MBs). Subsequently, KGF-2 and NO-MBs were encapsulated into micelles of P hydrogel to form a multifunctional temperature-sensitive (28.9-31.8°C) hydrogel (KGF-NO-MBs-P hydrogel). This hydrogel not only exhibited suitable apparent viscosity, bio-adhesive and mechanical properties for application but also showed sustained release of KGF-2 and NO. , KGF-NO-MBs-P hydrogel effectively restored endometrial morphology, increased the number of glands and endometrial thickness, reversed endometrial fibrosis and improved pregnancy outcomes by synergistic regulation of KGF-2 and NO. Repair of endometrial injury was closely related to promoting neovascularization, inducing endometrial cell proliferation and epithelialization, inhibiting apoptosis and inflammation and balancing collagen subtypes. Therefore, KGF-NO-MBs-P hydrogel may be useful in promoting endometrial regeneration and fertility restoration through microinjection. This study represented a convenient, safe and promising method for repair of endometrial injury.

摘要

健康的子宫内膜对于胚胎着床和维持妊娠至关重要。由感染或机械损伤导致的子宫内膜薄、腺体减少和纤维化是长期不孕和妊娠结局不良的主要原因。遗憾的是,这些问题尚未通过传统临床方法得到解决。角质形成细胞生长因子-2(KGF-2)是一种上皮细胞促分裂原,可调节上皮细胞的增殖和迁移。一氧化氮(NO)参与维持血管稳态和血管生成。泊洛沙姆-407(P)水凝胶因其在体温响应下具有出色的溶液-凝胶转变特性,是一种很有前景的局部给药系统。在本研究中,首先将治疗性NO气体制备成稳定的微泡(NO-MBs)。随后,将KGF-2和NO-MBs封装到P水凝胶的胶束中,形成多功能温度敏感(28.9-31.8°C)水凝胶(KGF-NO-MBs-P水凝胶)。这种水凝胶不仅表现出适用于应用的表观粘度、生物粘附性和机械性能,还显示出KGF-2和NO的持续释放。KGF-NO-MBs-P水凝胶通过KGF-2和NO的协同调节,有效恢复了子宫内膜形态,增加了腺体数量和子宫内膜厚度,逆转了子宫内膜纤维化并改善了妊娠结局。子宫内膜损伤的修复与促进新血管形成、诱导子宫内膜细胞增殖和上皮化、抑制细胞凋亡和炎症以及平衡胶原亚型密切相关。因此,KGF-NO-MBs-P水凝胶通过微注射可能有助于促进子宫内膜再生和恢复生育能力。本研究代表了一种方便、安全且有前景的修复子宫内膜损伤的方法。

https://cdn.ncbi.nlm.nih.gov/pmc/blobs/ce09/12288958/f5c2c28f95d8/rbaf062f11.jpg

文献AI研究员

20分钟写一篇综述,助力文献阅读效率提升50倍。

立即体验

用中文搜PubMed

大模型驱动的PubMed中文搜索引擎

马上搜索

文档翻译

学术文献翻译模型,支持多种主流文档格式。

立即体验