Suppr超能文献

聚丙烯基熔喷织物碎片的高效酶促生物降解

High-efficiency enzymatic biodegradation of polypropylene-based melt-blown fabric debris.

作者信息

Huang Xiu, Huang Li, Wang Qian, He Qiurong, Zhang Zunzhen, Liu Qian, Jiang Guibin

机构信息

West China School of Public Health and West China Fourth Hospital, Sichuan University Chengdu 610041 China.

State Key Laboratory of Environmental Chemistry and Ecotoxicology, Research Center for Eco-Environmental Sciences, Chinese Academy of Sciences Beijing 100085 China

出版信息

Chem Sci. 2025 Jun 30. doi: 10.1039/d5sc03097h.

Abstract

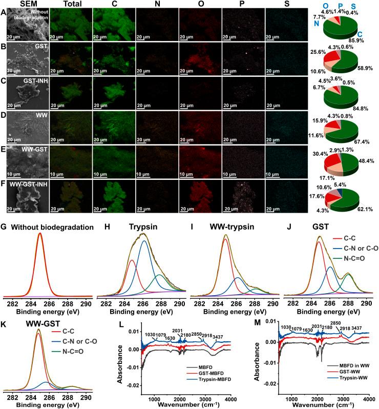
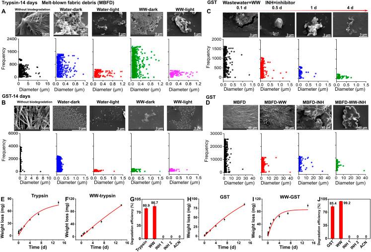
The coronavirus pandemic (COVID-19) has led to a dramatic increase in the usage and disposal of disposable masks worldwide, most of which are manufactured from melt-blown fabric composed of polypropylene (PP). Biodegradation of PP is considered to be extremely challenging because of its saturated chemical structure and high stability. In this study, we discovered that PP-based melt-blown fabric debris (MBFD; , ∼157 kDa; crystallinity, 40-60%) and PP industrial particles ( , 100 kDa; crystallinity, 40-50%) can be degraded by the natural metabolizing enzyme glutathione -transferase (GST) and digestive enzyme trypsin. The degradation efficiency of MBFD reached 86.7% (trypsin) and 99.2% (GST) with degradation rates of 1.57 and 3.98 g L h, respectively, under physiological conditions at 1 atm. Chemical multi-fingerprinting analysis revealed that the mechanisms of MBFD degradation included oxidation and unreported nitridation pathways. Molecular dynamics simulations demonstrated the stability of the enzyme-PP complex system, primarily attributed to hydrophobic interactions. This enzymatic method was also successfully applied to degrade MBFD from disposable activated carbon masks, PP industrial particles, and polyethylene (PE) industrial particles. Finally, we demonstrated the potential of this enzymatic method in biodegradation of MBFD and PP industrial particles in real environmental wastewaters and human serum.

摘要

冠状病毒大流行(COVID-19)导致全球一次性口罩的使用和丢弃量急剧增加,其中大部分由聚丙烯(PP)制成的熔喷织物制造。由于其饱和的化学结构和高稳定性,PP的生物降解被认为极具挑战性。在本研究中,我们发现基于PP的熔喷织物碎片(MBFD; ,~157 kDa;结晶度,40 - 60%)和PP工业颗粒( ,100 kDa;结晶度,40 - 50%)可被天然代谢酶谷胱甘肽转移酶(GST)和消化酶胰蛋白酶降解。在1个大气压的生理条件下,MBFD的降解效率在胰蛋白酶作用下达到86.7%,在GST作用下达到99.2%,降解速率分别为1.57和3.98 g L h。化学多指纹分析表明,MBFD的降解机制包括氧化和未报道的氮化途径。分子动力学模拟证明了酶 - PP复合体系的稳定性,主要归因于疏水相互作用。这种酶法还成功应用于降解一次性活性炭口罩中的MBFD、PP工业颗粒和聚乙烯(PE)工业颗粒。最后,我们证明了这种酶法在实际环境废水和人血清中对MBFD和PP工业颗粒进行生物降解的潜力。

https://cdn.ncbi.nlm.nih.gov/pmc/blobs/517b/12378443/6fb429041e58/d5sc03097h-f1.jpg

文献AI研究员

20分钟写一篇综述,助力文献阅读效率提升50倍。

立即体验

用中文搜PubMed

大模型驱动的PubMed中文搜索引擎

马上搜索

文档翻译

学术文献翻译模型,支持多种主流文档格式。

立即体验