Suppr超能文献

在一个住院队列中,2型免疫反应与症状较轻的新冠肺炎相关。

Type 2 immune responses are associated with less severe COVID-19 in a hospitalized cohort.

作者信息

Jayavelu Naresh Doni, Qi Jingjing, Milliren Carly E, Ozonoff Al, Liu Shanshan, Levy Ofer, Baden Lindsey R, Melamed Esther, McComsey Grace A, Cairns Charles B, Schaenman Joanna, Shaw Albert C, Hafler David A, Corry David B, Kheradmand Farrah, Atkinson Mark A, Brakenridge Scott C, Agudelo Higuita Nelson I, Metcalf Jordan P, Hough Catherine L, Messer William B, Pulendran Bali, Nadeau Kari C, Davis Mark M, Geng Linda N, Sesma Ana Fernandez, Simon Viviana, Krammer Florian, Bime Chris, Calfee Carolyn S, Bosinger Steven E, Eckalbar Walter, Steen Hanno, Maecker Holden T, Augustine Alison D, Diray-Arce Joann, Haddad Elias K, Sekaly Rafick-Pierre, Kraft Monica, Woodruff Prescott G, Erle David J, Ehrlich Lauren I R, Montgomery Ruth R, Becker Patrice M, Altman Matthew C, Fourati Slim

机构信息

Benaroya Research Institute, University of Washington, Seattle, Wash.

Icahn School of Medicine at Mount Sinai, New York, NY.

出版信息

J Allergy Clin Immunol Glob. 2025 Jun 12;4(4):100515. doi: 10.1016/j.jacig.2025.100515. eCollection 2025 Nov.

Abstract

BACKGROUND

The novel coronavirus severe acute respiratory syndrome coronavirus 2 (SARS-CoV-2) spread rapidly after its identification in December 2019 to cause a global pandemic. The respiratory tract is the primary site of infection, and there is a large range in the severity of respiratory illnesses caused by the virus. Defining molecular and cellular factors for protection from severe disease and death has been a goal to better understand and to predict and mitigate the effects of SARS-CoV-2 and future coronaviruses.

OBJECTIVE

Despite well-known susceptibilities to respiratory viral infections, respiratory allergy and allergic asthma have not been identified as risk factors for severe coronavirus disease 2019 (COVID-19) in most epidemiologic studies and may be protective. We sought to investigate associations between markers of type 2 (T2) immune responses with SARS-CoV-2 clinical outcomes and virus loads in a cohort of 1164 individuals hospitalized for COVID-19 from May 2020 to March 2021 as part of the IMPACC study.

METHODS

We characterized the clinical outcomes, as defined by severity trajectory groups reflecting the degree of respiratory support required, virus loads, and antibody titers of COVID-19 infections in IMPACC participants in relation to molecular and cellular markers of T2 immune responses through multiple assays, including, (1) IL-4, IL-5, and IL-13 levels in serum Olink data, (2) T2 cellular signatures in blood cytometry by time of flight data, (3) relative quantification of T2 signaling gene pathways in airway RNA sequencing data, and/or (4) T2 pathways in peripheral blood mononuclear cell RNA sequencing data. We also investigated the outcomes of individuals with self-reported asthma and evidence of T2 immune responses.

RESULTS

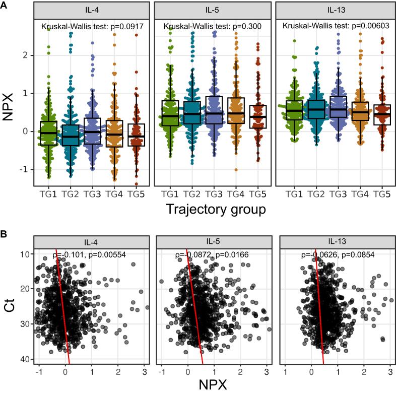
The diagnosis of asthma (odd ratio = 1.27), elevated serum T2 cytokine levels (median fold change = 1.06), and a higher frequency of T2 cells (difference = +2%) were associated with less severe clinical disease during hospitalization. Distinct T2-related transcriptomic changes in nasal and blood samples were associated with reduced virus loads. This included the expression of T2-regulated genes implicated in T-/B-cell activation and apoptosis in nasal samples and the expression of T2-regulated genes implicated in myeloid differentiation and reactive oxygen species signaling in blood. Among these, several canonical T2-regulated genes that were increased in less severe disease were identified to have antiviral properties in large high-throughput screens.

CONCLUSION

T2 immune responses were associated with lower virus loads and more favorable clinical outcomes, suggesting that T2 inflammation related to asthma and allergic diseases may have a direct protective effect against SARS-CoV-2.

摘要

背景

新型冠状病毒严重急性呼吸综合征冠状病毒2(SARS-CoV-2)于2019年12月被发现后迅速传播,引发了全球大流行。呼吸道是主要感染部位,该病毒引起的呼吸道疾病严重程度差异很大。确定预防严重疾病和死亡的分子和细胞因素一直是更好地理解、预测和减轻SARS-CoV-2及未来冠状病毒影响的目标。

目的

尽管呼吸道病毒感染、呼吸道过敏和过敏性哮喘的易感性众所周知,但在大多数流行病学研究中,它们尚未被确定为2019冠状病毒病(COVID-19)的危险因素,甚至可能具有保护作用。作为IMPACC研究的一部分,我们试图调查1164名2020年5月至2021年3月因COVID-19住院的患者队列中,2型(T2)免疫反应标志物与SARS-CoV-2临床结局和病毒载量之间的关联。

方法

我们通过多种检测方法,对IMPACC参与者中COVID-19感染的临床结局(根据反映所需呼吸支持程度的严重程度轨迹组定义)、病毒载量和抗体滴度进行了特征分析,这些检测方法包括:(1)血清Olink数据中的白细胞介素-4(IL-4)、白细胞介素-5(IL-5)和白细胞介素-13水平;(2)飞行时间数据在血细胞计数中的T2细胞特征;(3)气道RNA测序数据中T2信号基因通路的相对定量;和/或(4)外周血单核细胞RNA测序数据中的T2通路。我们还调查了自我报告有哮喘且有T2免疫反应证据的个体的结局。

结果

哮喘诊断(比值比=1.27)、血清T2细胞因子水平升高(中位数变化倍数=1.06)和T2细胞频率较高(差异=+2%)与住院期间临床疾病较轻相关。鼻腔和血液样本中与T2相关的不同转录组变化与病毒载量降低有关。这包括鼻腔样本中与T/B细胞活化和凋亡相关的T调控基因的表达,以及血液中与髓系分化和活性氧信号相关的T调控基因的表达。其中,在病情较轻的疾病中增加的几个经典T调控基因在大型高通量筛选中被确定具有抗病毒特性。

结论

T2免疫反应与较低的病毒载量和更有利的临床结局相关,这表明与哮喘和过敏性疾病相关的T2炎症可能对SARS-CoV-2具有直接保护作用。

https://cdn.ncbi.nlm.nih.gov/pmc/blobs/9527/12284355/4cb970573e71/gr1.jpg

文献AI研究员

20分钟写一篇综述,助力文献阅读效率提升50倍。

立即体验

用中文搜PubMed

大模型驱动的PubMed中文搜索引擎

马上搜索

文档翻译

学术文献翻译模型,支持多种主流文档格式。

立即体验