Suppr超能文献

联合批量和单细胞转录组分析揭示了胰腺癌中细胞类型特异性的炎症串扰。

Combined bulk and single-cell transcriptomic analysis reveals cell-type-specific inflammatory crosstalk in pancreatic cancer.

作者信息

Golestanifar Ahmad, Zakeri Mana, Gohari-Lasaki Sahar, Khedri Hengameh, Saberiyan Mohammadreza

机构信息

Department of Medical Genetics, Faculty of Medicine, School of Medical Sciences, Hormozgan University of Medical Sciences, P.O.Box: 7919693116, Bandar Abbas, Iran.

Molecular Medicine Research Center, Hormozgan Health Institute, Hormozgan University of Medical Sciences, Bandar Abbas, Iran.

出版信息

Clin Exp Med. 2025 Jul 25;25(1):263. doi: 10.1007/s10238-025-01815-8.

Abstract

OBJECTIVES

This study aims to elucidate the complex molecular and cellular landscape of pancreatic ductal adenocarcinoma (PDAC) by identifying key regulatory non-coding RNAs (ncRNAs), hub protein-coding genes, and Intercellular communication pathways that may serve as prognostic biomarkers and therapeutic targets.

BACKGROUND

Pancreatic cancer remains one of the deadliest malignancies worldwide, characterized by late diagnosis, limited treatment response, and poor prognosis. Among its histological subtypes, PDAC accounts for over 80% of cases and is defined by a highly fibrotic and immunosuppressive tumor microenvironment (TME).

METHODS

We performed a comprehensive bioinformatics analysis integrating multiple transcriptomic datasets from the NCBI Gene Expression Omnibus (GEO), including mRNA, miRNA, lncRNA, and circRNA profiles from PDAC and adjacent normal tissues. Differential expression analysis was conducted using GEO2R, followed by functional enrichment via DAVID. Hub genes were identified from protein-protein interaction (PPI) networks constructed using STRING and validated using GEPIA2. A competing endogenous RNA (ceRNA) network was developed to investigate regulatory ncRNA-mRNA axes. To refine these findings, single-cell RNA-seq (scRNA-seq) data were analyzed to resolve the cellular origin of hub genes and ncRNAs, and CellChat was employed to model intercellular communication within the TME.

RESULTS

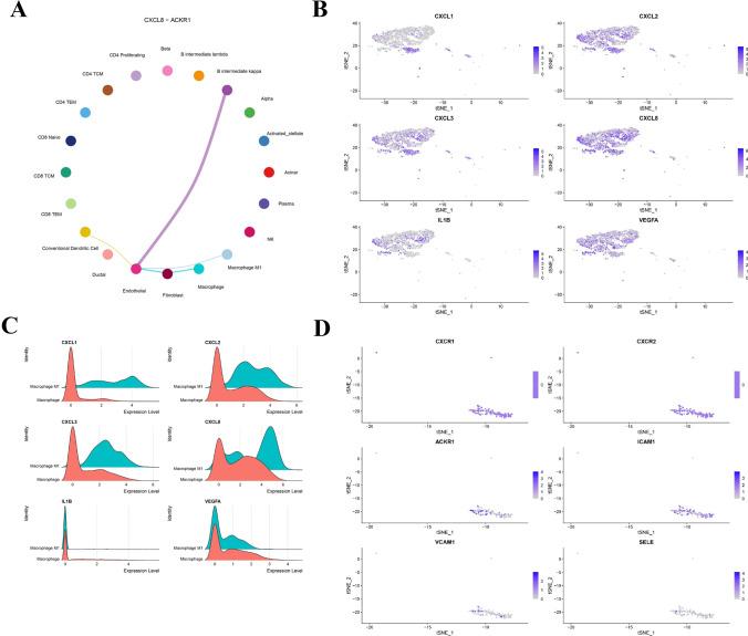
We identified several dysregulated genes and ncRNAs implicated in key oncogenic pathways, including ECM remodeling, inflammation, and immune evasion. The ceRNA network highlighted functional interactions between circRNAs, lncRNAs, and miRNAs regulating key hub genes. Single-cell analysis revealed cell-type-specific expression of hub genes-e.g., FN1 and COL11A1 in fibroblasts, CXCL8 in macrophages, and ITGA3 in ductal cells-and uncovered a macrophage-endothelial CXCL8-ACKR1 signaling axis potentially driving tumor-associated angiogenesis. Moreover, correlations with immune cell infiltration and drug sensitivity further underscored the translational relevance of the identified molecular targets.

CONCLUSION

Our analysis combining bulk and single-cell transcriptomics provides a multi-scale view of PDAC pathogenesis. The findings highlight the interplay between ncRNAs, hub genes, and cellular crosstalk in shaping the tumor ecosystem and suggest novel targets for precision therapeutic intervention and biomarker development.

摘要

目的

本研究旨在通过鉴定关键的调控性非编码RNA(ncRNA)、核心蛋白编码基因以及可能作为预后生物标志物和治疗靶点的细胞间通讯通路,阐明胰腺导管腺癌(PDAC)复杂的分子和细胞格局。

背景

胰腺癌仍然是全球最致命的恶性肿瘤之一,其特征为诊断较晚、治疗反应有限且预后较差。在其组织学亚型中,PDAC占病例的80%以上,其定义为具有高度纤维化和免疫抑制性的肿瘤微环境(TME)。

方法

我们进行了一项全面的生物信息学分析,整合了来自NCBI基因表达综合数据库(GEO)的多个转录组数据集,包括来自PDAC和相邻正常组织的mRNA、miRNA、lncRNA和circRNA谱。使用GEO2R进行差异表达分析,随后通过DAVID进行功能富集。从使用STRING构建的蛋白质-蛋白质相互作用(PPI)网络中鉴定核心基因,并使用GEPIA2进行验证。构建竞争性内源RNA(ceRNA)网络以研究调控性ncRNA-mRNA轴。为了完善这些发现,分析单细胞RNA测序(scRNA-seq)数据以解析核心基因和ncRNA的细胞起源,并使用CellChat对TME内的细胞间通讯进行建模。

结果

我们鉴定了几个与关键致癌途径相关的失调基因和ncRNA,包括细胞外基质重塑、炎症和免疫逃逸。ceRNA网络突出了circRNA、lncRNA和miRNA之间调节关键核心基因的功能相互作用。单细胞分析揭示了核心基因的细胞类型特异性表达,例如成纤维细胞中的FN1和COL11A1、巨噬细胞中的CXCL8以及导管细胞中的ITGA3,并发现了一个巨噬细胞-内皮细胞CXCL8-ACKR1信号轴可能驱动肿瘤相关血管生成。此外,与免疫细胞浸润和药物敏感性的相关性进一步强调了所鉴定分子靶点的转化相关性。

结论

我们结合批量和单细胞转录组学的分析提供了PDAC发病机制的多尺度视图。这些发现突出了ncRNA、核心基因和细胞间串扰在塑造肿瘤生态系统中的相互作用,并为精准治疗干预和生物标志物开发提出了新的靶点。

https://cdn.ncbi.nlm.nih.gov/pmc/blobs/c6c3/12296822/ece257cb24f9/10238_2025_1815_Fig1_HTML.jpg

文献AI研究员

20分钟写一篇综述,助力文献阅读效率提升50倍。

立即体验

用中文搜PubMed

大模型驱动的PubMed中文搜索引擎

马上搜索

文档翻译

学术文献翻译模型,支持多种主流文档格式。

立即体验